世界杯怎么下赌注

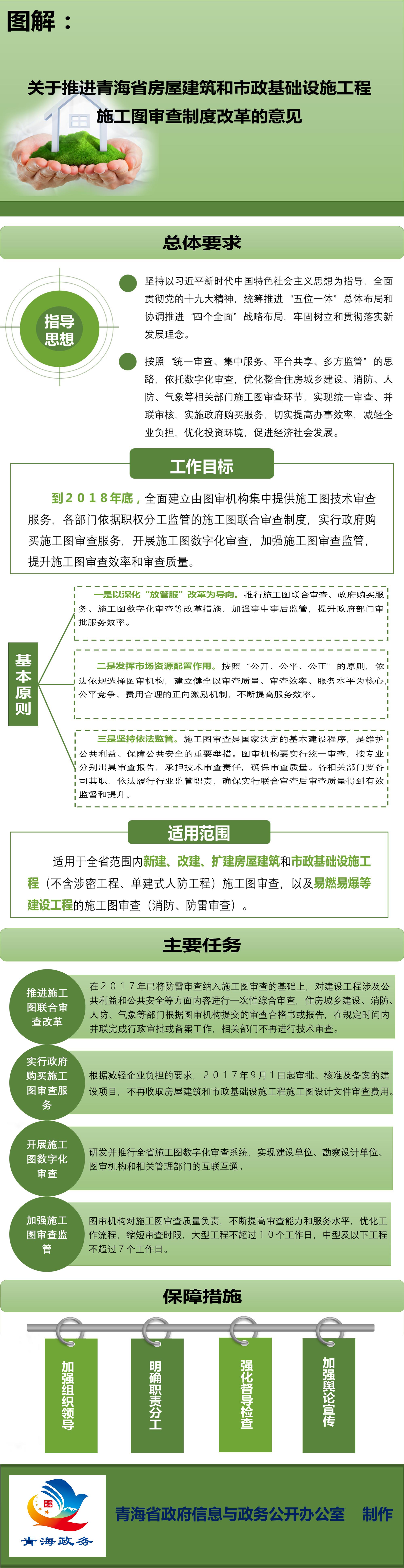
图解:关于推进青海省房屋建筑和市政基础设施工程施工图审查制度改革的意见

世界杯怎么下赌注

                网站无障碍 适老版
首页 > 政务公开 > 图解政策
图解:关于推进青海省房屋建筑和市政基础设施工程施工图审查制度改革的意见
来源:世界杯怎么下赌注    时间:2018年06月25日    

施工图审查制度.jpg


 
递归网站下载 开源整站镜像工具 301镜像站群 时间因子转换镜像 蚂蚁镜像站群 泛域名镜像 网站克隆 开源整站镜像工具 站群镜像程序 >网站地图-sitemap