青海省各市、自治州人民政府,青海省政府各委、办、厅、局,农业农村部各有关司局及单位:
为贯彻落实习近平总书记关于打造青海绿色有机农畜产品输出地的重要指示精神,我们编制了《打造青海绿色有机农畜产品输出地专项规划(2022-2025年)》,现印发你们,请结合实际认真贯彻执行。
世界杯哪里下赌注办公厅?????????????????????????????????????????????????农业农村部办公厅????????
(此件公开发布)????????????????????????????????????????????????????????2023年1月9日????????
打造青海绿色有机农畜产品输出地
专项规划(2022—2025年)
目??录
前???言…………………………………………………..............…………(7)
第一章?总体要求……………………………………............…...………(8)
????1.1指导思想………………………………………...................……(8)
????1.2基本原则………………………………………...................……(8)
????1.3发展目标………………………………………...................….(10)
????1.4推进路径………………………………………...................….(12)
????1.5区域布局………………………………………...................….(14)
第二章?突出优势特色优化产业结构………........……......……...(20)
????2.1牦牛产业………………………………………...................….(20)
????2.2藏羊产业………………………………………...................….(25)
????2.3青稞产业………………………………………...................….(30)
????2.4油菜产业………………………………………...................….(34)
????2.5马铃薯产业………………………………………...................(37)
????2.6蔬菜产业………………………………………...................….(41)
????2.7冷水鱼产业………………………………………...................(45)
????2.8枸杞产业………………………………………...................….(49)
????2.9藜麦产业………………………………………...................….(54)
第三章?推进绿色发展优化产地环境………........……......……...(58)
????3.1加强资源环境保护与修复………….............…….………..(58)
????3.2推进农牧业清洁生产……………….............……..….……..(62)
????3.3发展生态循环农牧业……………….............……..….……..(64)
第四章?推进创新驱动强化生产支撑………...............…………...(67)
????4.1推进设施装备提档升级……………………...............……..(67)
????4.2强化现代农牧业科技支撑………….............…….………..(71)
????4.3加快发展数字农业………………............……..........………(74)
第五章?推进“三品一标”加快提档升级………......…......…..…(76)
????5.1强化优良品种育繁推用……………………..............………(76)
????5.2推动全程标准化生产……………….............…….….………(80)
????5.3加强农产品质量安全监管………….............…….…………(82)
????5.4做强特色优势品牌……………….............……..........………(84)
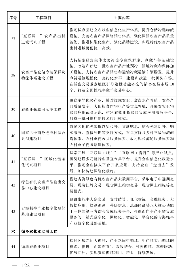
第六章?壮大经营主体激发市场活力………………….................…(87)
????6.1培育农牧业经营主体……………….............……..….………(87)
????6.2培育壮大供销合作社……………….............……..….………(89)
????6.3发展壮大专业化社会化服务组织…......……….......………(89)
????6.4全面提升经营者素质……………….............……..….…….....(90)
第七章?推动融合发展提高输出效益…………………...................…(91)
????7.1打造现代农畜产品加工体系………….............…..….………(91)
????7.2打造高效快捷物流输出体系………….............…..….………(94)
????7.3打造开放协同市场营销体系………….............…..….………(98)
????7.4打造融合发展平台……………….............……...........………(100)
第八章?出台重大政策优化营商环境……………….....…................(102)
????8.1财政政策………………………………………...................…….(102)
????8.2金融政策………………………………………...................…….(102)
????8.3保险政策………………………………………...................…….(103)
????8.4用地政策………………………………………...................…….(103)
第九章?实施工程行动打造建设抓手………………........................(105)
????9.1工程项目………………………………………............................(105)
????9.2专项行动………………………………………........................…(107)
第十章?环境影响评价………………………………..............................(111)
????10.1环境影响因素…………………………..................…………....(111)
????10.2环境保护措施…………………………..................…………....(112)
????10.3评价结论…………………………..................………….............(114)
第十一章?保障措施…………………………………….............…............(115)
????11.1加强组织领导…………………………..................…………....(115)
????11.2加大投入力度…………………………..................…………....(115)
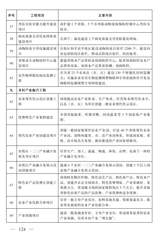
????11.3增强法治保障…………………………..................…………....(116)
????11.4注重宣传引导…………………………..................…………....(116)
附表……………………………………………………...……......................…(117)
前?言
2021年3月7日,习近平总书记在参加十三届全国人大四次会议青海代表团审议时作出“打造绿色有机农畜产品输出地”的重要指示,为青海农牧业高质量发展指明了方向,赋予了新内涵,擘画了新路径,提供了新遵循。打造青海绿色有机农畜产品输出地(以下简称输出地),是全面贯彻落实党的二十大精神的重要举措,是坚持生态优先、推动高质量发展、创造高品质生活有机结合、相得益彰的有力抓手,是建设青海特色现代化经济体系、主动服务和深度融入新发展格局的有效支撑,对于巩固拓展脱贫攻坚成果,做好全面推进乡村振兴、加快建设农业强国青海篇章具有重大而深远的意义。农业农村部、世界杯哪里下赌注共同打造青海绿色有机农畜产品输出地,成立了部省共同打造输出地领导小组,印发了《农业农村部、世界杯哪里下赌注共同打造青海绿色有机农畜产品输出地行动方案》(以下简称《行动方案》)。为深入贯彻落实习近平总书记对青海工作的指示精神,加速推进《行动方案》落实落地,科学有序开展输出地建设,特编制本规划。
第一章?总体要求
站在开启新征程的重要历史节点,必须立足省情民情农情,以新思路凝聚新共识,以新目标引领新发展,全力打造青海绿色有机农畜产品输出地。
1.1?指导思想
坚持以习近平新时代中国特色社会主义思想为指导,深入学习贯彻落实党的二十大精神,全面落实习近平总书记考察青海时的重要讲话精神,坚持生态保护优先,推动高质量发展,创造高品质生活,以“提质、稳量、补链、扩输”为路径,统筹推进农业生产“三品一标”和农产品“三品一标”行动,加快转变农牧业发展方式,做优做强绿色有机农牧产业,增加绿色有机地理标志农畜产品有效供给,打造“净土青海、高原臻品”品牌,实现生产高标准、产品高质量、输出高价值,着力把青海打造成生态环保、特色鲜明、国内外知名的绿色有机农畜产品输出地,提高农牧业质量效益和竞争力,做好全面推进乡村振兴和加快建设农业强国青海篇章。
1.2?基本原则
1.2.1?生态优先,绿色发展
承担好维护生态安全、保护三江源、保护“中华水塔”的重大使命,严守耕地和生态红线,加大土壤生态环境保护力度,统筹生态环境承载能力和农畜产品供给保障能力,加快形成资源环境友好的生产方式,促进农牧业发展与生态环境保护修复协调统一。
1.2.2?因地制宜,分类指导
立足资源禀赋、环境承载能力、产业基础和经济区位等因素,以“四区一带”农牧业发展格局为基础,分类指导、分区施策,推进“四区一带”协同发展。调整优化农区、牧区、农牧交错区产业结构和品质结构,推进农牧区互补、种植养殖业结合、资源综合利用,探索各具特色的发展模式。
1.2.3?以工促农,以城带乡
坚持抓好“粮头食尾”“农头工尾”,实施农产品加工提升行动,建设一批各具特色的农畜产品加工园区,推动农牧业产业链向纵深延伸,用加工业带动农业,用城镇化带动乡村,加快建立城乡融合发展体制机制,推动城乡一体化发展。
1.2.4?创新驱动,科技兴农
坚持农牧业科技自立自强,利用现代科技进步成果改造提升农牧业,大力发展高原育繁种和有机认证体系,推进关键核心技术攻关,夯实农牧业设施装备条件,强化农牧业人才支撑,推动农牧业技术、业态、模式创新,提高农业科技贡献率、农牧业资源利用率、农产品加工转化率,增强农牧业核心竞争力。
1.2.5?先行先试,典型引领
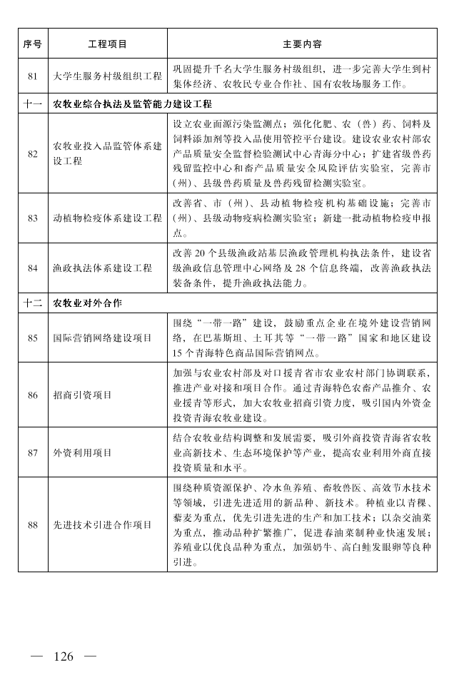
立足不同区域实际,探索不同类型区域农牧业绿色有机发展的实现路径、发展模式、主推品种和技术、扶持政策等。充分发挥示范引领作用,在有条件的区域先行先试、总结经验,通过示范带动和引领更多区域实现突破。
1.2.6?统筹推进,融合发展
坚持农牧业发展与乡村振兴、农业农村现代化统筹推进,与巩固拓展脱贫攻坚成果结合。围绕牦牛、青稞等重点产业,整合资金、土地等资源要素,延长产业链、打造供应链、提升价值链,推进主体融合、业态融合、利益融合,引领高原特色农牧业融合发展。
1.2.7?部省共建,层层落实
充分发挥部省共建的平台作用,促进部省分工协作,形成打造合力。省内要压实各层级、各部门的责任,创新相关部门联合推进输出地建设的协调机制,加强多要素投入保障、多层次利益协调、多政策配套服务,推进基地规模化,生产标准化,加工精细化,销售品牌化,为全国农牧业绿色发展作出青海贡献。
1.3?发展目标
到2025年,青海省绿色有机农畜产品生产能力显著提升,农牧业生产生态环境稳定趋优,现代农牧业产业体系、生产体系、经营体系不断健全,质量效益和品牌影响力持续提升,基本建成生态优良、特色鲜明、国内外知名的绿色有机农畜产品输出地。
———夯实生产基础。累计认证有机监测草原1.5亿亩以上,累计建成高标准农田485万亩。建设千头牦牛标准化生产基地200个,千只藏羊标准化规模养殖场200个,草畜配套生态牧场200个,绿色食品原料标准化生产基地和有机农牧业基地8个,改造升级蔬菜生产基地15万亩。
———优化供给结构。牦牛肉、藏羊肉、青稞、油菜、马铃薯、蔬菜、冷水鱼、猪肉、枸杞、藜麦产量分别达到20万吨、16万吨、30万吨、35万吨、195万吨、160万吨、2万吨、9万吨、10万吨、1.25万吨。
———强化质量监管。农产品质量安全监测合格率98%以上。牦牛、藏羊、青稞、冷水鱼等特色产品率先实施原产地追溯制度,产品覆盖率90%以上。
———增强输出能力。农畜产品加工转化率达到65%以上,农产品加工业产值与农业总产值比达到2.4∶1。累计认证绿色食品、有机农产品和地理标志农产品1000个以上。做强农畜产品区域公用品牌30个、企业品牌100个、农畜产品品牌300个以上,“青字号”品牌影响力持续扩大,省内外市场得到持续拓展。
———提升综合效益。青海农牧业绿色发展有序推进,投入品减量化、生产清洁化、废弃物资源化、产业生态化取得显著成效。农业科技进步贡献率达到61%。农牧民权益切实保障,农牧民收入持续增加,农牧民人均可支配收入1.7万元以上,培育高素质农牧民5万人。
1.4?推进路径
1.4.1?打造生态文明高地,走绿色发展之路
牢固树立和践行“绿水青山就是金山银山”理念,准确把握“三个最大”省情定位,把维护好国家生态安全作为重要政治任务,实施山水林田湖草沙冰系统治理,坚持节约资源和保护环境,坚定不移走生态保护与绿色发展之路。坚持立草为业、草畜结合、以草定牧、以牧富民,统筹生态环境承载能力和农畜产品供给保障能力,整体推进稳量提质、绿色替代、种养循环,把良好生态作为打造输出地的最大底牌和永续资源,把打造输出地作为保护生态的重要手段和内生动力,促进生态保护与农牧业发展有机融合、相得益彰,构建人与自然和谐共生的农牧业发展新格局。
1.4.2?推进供给侧改革,走特色发展之路
以增加输出为导向,综合考虑资源禀赋、产业规模、市场竞争力等因素,省级层面以牦牛、藏羊、青稞、油菜、马铃薯、冷水鱼、蔬菜、枸杞、藜麦等九大优势特色产业为重点,提升绿色有机农畜产品生产供给能力。坚持因地制宜、错位发展,鼓励各地根据实际发展中藏药材、冬虫夏草、沙棘、蕨麻、蜂产品、食用菌、藏茶等地域特色鲜明的产品,形成差异化输出优势。按照《青海省“十四五”推进农业农村现代化规划》,提升饲草料、生猪、奶业等生产能力,为打造输出地提供有力支撑。积极引导扶持外向型拉面产业,带动特色农畜产品输出。
1.4.3?坚持创新驱动,走高质量发展之路
强化科技引领,推动农牧业技术、业态、模式创新,增强绿色有机农牧业质量效益和竞争力,以科技为支撑,走内涵式现代农牧业发展道路。坚持种业先行,实施青海高原种业振兴行动,良种良法结合,农机农艺配套,推行标准化生产,提升产品质量品质,增加绿色优质农畜产品占比,提高供给体系对国内需求的适配性,拓展培育多样化的绿色有机农畜产品市场,以高质量供给满足日益升级的市场需求。
1.4.4?聚焦优势区域,走规模化发展之路
加强粮食生产功能区和重要农产品生产保护区建设,以东部油菜、马铃薯、蔬菜,青南牦牛,环湖藏羊、青稞,柴达木枸杞,沿黄冷水鱼等各类特色农畜产品优势区为重点,打造一批特色优势明显、产业基础雄厚、龙头带动力强劲的特色农畜产品优势区和产业带,促进产业集中、主体集聚、要素集成发展。完善农村土地“三权分置”制度,发挥新型农业经营主体对小农户的带动作用,加快发展农牧业社会化服务,推进基地化生产、规模化发展、集约化经营。
1.4.5?做强平台支撑,走品牌化发展之路
依托平台经济拓宽绿色有机农畜产品销售渠道,加快建设有实力、有优势、有特色的专业平台,打造高效快捷物流输出网络,建设牦牛、青稞、拉面等数字化总部基地,延长产业链、供应链、价值链,促进特色农畜产品与国内外市场有效对接。坚持推进全产业链标准化建设,制定标准体系,形成严格、规范的特色产业“一业一标准”。讲好打造“净土青海、高原臻品”生态品牌故事,突出“高原牌”“青字牌”“有机牌”及地理标志农畜产品品牌,培育地域特色突出、功能属性独特的区域公用品牌,做大做精绿色有机的企业品牌,打造优质优品的产品品牌。实现从“卖原料”到“卖品牌”的飞跃,大幅提升产业竞争力和溢价水平。
1.4.6?打造全产业链,走融合发展之路
围绕主导产业,建设特色优势产业集群、现代农业产业园、产业强镇,培育全产业链“链主”龙头企业,提高行业全产业链组织化水平、供应链现代化水平。加快发展精深加工业,打通产业链的生产端、流通端和消费端,不断延伸产业链,提高农畜产品加工转化率。对接终端市场需求,优化要素配置,推进技术创新与各环节产品创新,拓宽产品功能价值。加强物联网、云计算、区块链等现代信息技术在全产业链的应用,推行品种培优、品质提升、品牌打造和标准化生产,开发特色化、多样化的牦牛肉、青稞等功能性产品,提高附加值,提升价值链。加快发展农畜产品商贸流通、销售业态,搭建特色农畜产品输出交易平台,配套建设物流节点,提升农畜产品市场供给及反季节蔬菜生产能力,优化供应链,实现全年畜禽均衡供应。
1.5?区域布局
立足资源禀赋、环境承载能力、产业基础和经济区位等因素,以“四区一带”农牧业发展格局为基础,对接“两屏三区多廊”生态安全格局,统筹考虑区域功能与开发程度、加工集聚与物流体系,构建“一核引领、两轴支撑、四区一带协同发展”的战略格局,因地制宜,分类施策,有序推进输出地建设。
1.5.1?打造西宁—海东引领发展核
以西宁海东都市圈为龙头,打造全省农牧科技创新中心、加工中心和对外输出的商贸交易中心,引领输出地建设。一是打造育种高地。依托省内外科研院所、国家核心育种场、制种企业、制(繁)种基地等,开展油菜杂交育种,青稞、马铃薯、蔬菜新品种选育,牦牛、藏羊本品种选育,培育省级育繁推一体化种业企业,增强种业自主创新能力。二是加强科技研发。搭建科研平台,开展农业信息化建设、农机装备研发、新技术新装备展示与熟化配套、绿色优质高产高效技术集成应用研究。三是发展加工物流。引导加工企业向园区集聚,鼓励特色农畜产品加工企业做大做强,加强产品研发,提升精深加工水平,实现强链、壮链、补链、延链。四是发展数字化农牧业。提升智慧农牧业大数据平台应用水平,建立行业专题数据库,建设统一的数据汇集和分析决策平台。五是大力发展电子商务。创新电子商务模式和运营机制,加快构建绿色有机农畜产品输出的快捷通道。
1.5.2?建强两条集聚支撑带动轴
兰青—青藏线加工物流集聚轴。以兰青—青藏铁路、高速公路、航空运输组成的综合立体交通走廊为重要载体,以沿线世界杯哪里下赌注、西宁市、刚察县、天峻县、乌兰县、德令哈市、格尔木市等为重要节点,依托联藏达疆、接甘通川的特殊区位优势,构建贯穿东西向的全省农畜产品加工物流集聚轴。一是促进农畜产品加工集聚发展。围绕牦牛、藏羊、青稞、油菜、马铃薯、蔬菜、枸杞、藜麦、冬虫夏草、中藏药材、野生菌等重点产业,通过靶向培育、招商引资、优化重组,发展壮大龙头企业,推进产业链横向整合和纵向延伸;以经济开发区、产业园、加工园等园区为依托,引导企业向园区集中,促进集聚发展。二是畅通物流通道。加快建设西宁、格尔木等重要交通枢纽、商贸物流中心,形成多个支撑能力强大的关键节点,对接核心区,依托中欧班列,扩大绿色有机农畜产品向中亚、西亚和欧洲输出,带动生产基地农牧民增收。
沿黄生态产品输出轴。以青南支线机场、公路组成的交通走廊为依托,发挥共和县、河南县、玛沁县、玛多县、久治县等沿黄城镇的辐射带动作用,打通青南生态产品输出通道。一是发展牦牛、藏羊产品初加工,推进屠宰、分割、包装、仓储向产地下沉、向园区集中。二是完善交易市场,围绕重要物流节点建设活畜交易市场、畜产品交易市场,完善冷链物流体系。三是发展冷水鱼出口贸易,建设对标国际先进水平的冷水鱼精深加工和贸易体系。
1.5.3?推进“四区一带”协同发展
东部高效种养业发展区。包括西宁市郊、湟中区、大通县、湟源县,世界杯哪里下赌注乐都区、平安区、互助县、民和县、化隆县、循化县,共13个县(区)1个国有农牧场,巩固提升绿色农畜产品生产能力,打造全省重要绿色有机农畜产品原料供应区。一是建设完善一批规模化标准化生产基地。围绕青稞、油菜、马铃薯、蔬菜等重点产业和牧繁农育基地建设,加强粮油、蔬菜、生猪、禽蛋、乳制品等标准化生产基地建设,建设万头养殖基地。二是加速产业融合发展步伐。促进生产、加工、物流、科研、示范、服务等相互融合和全产业链开发,提升产业链供应链现代化水平。三是严格落实绿色生产标准。集成推广农机农艺相结合的技术模式,有效提升农畜产品品质。
环湖循环农牧业发展区。包括海北州刚察县、海晏县、祁连县、门源县,海南州贵德县、共和县、贵南县、海西州天峻县,黄南州尖扎县、同仁市以及域内国有垦区,共10个县4个国有农牧场。立足区域资源与产业优势,围绕特色“环湖圈”建设,积极发展生态循环农牧业,着力提高单产和品质,打造种养循环农牧业发展区。一是大力发展生态畜牧业,建设生态畜牧业可持续发展试验区,作为养殖业“牧繁农育”的转移带,重点提升牦牛、藏羊高效发展水平,大力培育犏牛、西门塔尔牛高端奶源基地。二是大力发展特色种植业。重点推进青稞、油菜、饲草规模化、集约化、产业化发展,建设全省重要饲草料生产基地。鼓励发展草原采集业。三是创新农牧循环经济发展模式。建设一批农牧业绿色发展先行区、种养循环农牧业、光伏资源利用试点,构建草畜联动、种养结合、循环发展的新型农牧业发展方式。
青南生态有机畜牧业发展区。包括玉树州玉树市、称多县、治多县、杂多县、囊谦县、曲麻莱县,果洛州玛沁县、班玛县、达日县、玛多县、久治县、甘德县,黄南州泽库县、河南县,海南州兴海县、同德县,海西州格尔木市唐古拉山镇及域内国有垦区,共16个县(市)1个镇2个国有农牧场。坚持生态保护优先,统筹发展布局,建设以牦牛、藏羊产业为重点的生态有机畜牧业优势发展区。一是加强生态保育,落实草原生态补助奖励政策,提升水源涵养、生物多样性保护和生态屏障功能,打造生态文明高地。二是推进生态畜牧业股份制改造,大力发展生态畜牧业,开展草原畜牧业转型升级试点,建设“生态畜牧业+合作社+生态牧场+农户”生产方式,提高牦牛藏羊出栏率、个体产能,提升整体生产能力。三是建设青南生态大牧场,强化草原、牛羊有机认证,健全牦牛藏羊可追溯体系,打造牦牛、藏羊生态有机畜产品基地。
柴达木绿洲农业发展区。包括海西州德令哈市、都兰县、乌兰县、格尔木市、茫崖市、大柴旦行政区及域内国有垦区,共5个县(市)1个行政区8个国有农牧场。突出特色,强化土地治理,开发宜农耕地,提高水资源利用效率,打造戈壁绿洲生态农牧业发展区。一是大力发展特色产业,以枸杞、藏羊、春小麦、青稞、藜麦等特色产业和设施农业为主,构建基地化、设施化、园区化、产业化的现代农牧业产业体系,做强特色产业,发展肉牛肉羊及生态畜牧业,开发绿色富硒功能性产品。二是着力发展生态农牧业,实施节水灌溉工程,促进农业节水提质增效。利用资源优势,建设规模性饲草料基地,建立绿色循环种养机制。三是加强产加销环节建设,依托格尔木枢纽优势,布局完善货运节点网络,建设综合信息平台和物流交易平台,打造省内西端农畜产品集散地。
沿黄冷水鱼绿色养殖发展带。包括海南州共和县、贵德县,黄南州尖扎县,世界杯哪里下赌注化隆县、循化县,海北州门源县,共6个县,辐射黄河、湟水河流域。发展冷水鱼健康绿色规模养殖,提升渔业养殖制种繁种水平,改善现代渔业物质装备条件,推广陆基养殖模式,稳步推进水产健康养殖示范场提质增效。
第二章?突出优势特色优化产业结构
立足产业发展基础、发展潜力,以增加输出、提高效益为导向,重点发展牦牛、藏羊、青稞、油菜、马铃薯、冷水鱼、蔬菜、枸杞、藜麦等9大优势特色产业,坚持优势区域、优势资源、优势产业、优先发展的原则,引导优势产业向优势区域集中,不断优化产业结构和产业布局。
2.1?牦牛产业
2.1.1?现状与问题
“世界牦牛之都”品牌享誉。牦牛是青海农牧业发展“第一产业”“第一品牌”。2020年底,全省存栏牦牛608.9万头,占全国牦牛总数的40.5%,占世界牦牛总数的38%,年出栏量达到169万头,肉产量近17万吨,位居全国第一,享有“世界牦牛之都”的美誉,是全国最大的有机牦牛生产基地。
区域布局不断优化。已形成青南牦牛核心养殖区、环湖牦牛高效养殖区、东部牦牛产业融合区。玉树州、果洛州是牦牛传统主产区,2020年存栏273.87万头,占全省的45%。黄南州、海南州和海北州为第二梯队,存栏量相对稳定,约占全省的30%。随着“牧繁农育”饲养模式的推广,牦牛育肥向低海拔半农半牧区、农区转移,西宁市、世界杯哪里下赌注和海西州牦牛饲养量大幅增加。
良种繁育体系不断完善。牦牛种质资源丰富,青海高原牦牛、环湖牦牛、雪多牦牛、玉树牦牛等4个地方品种被列入国家畜禽遗传资源名录。建成牦牛核心育种场1个、良种繁育基地48个,大通牦牛和阿什旦牦牛是世界上仅有的两个牦牛培育品种。大力推进牦牛繁育基地建设,优良种牛推广到四川、甘南、西藏、新疆、云南等地,发挥了“野牦牛故乡”优势。
养殖方式不断改进。大力推广牦牛“放牧+舍饲”“牧繁农育”等养殖模式和以“三增三适”(增温、增草、增料,适度规模、适度补饲、适时出栏)为核心的养殖新技术,推进养殖工艺与装备集成配套,牦牛一年一胎率大幅提升,生产效率不断提高。
产业化发展体系基本形成。全省牦牛产品加工企业达500多家,其中国家级龙头企业11家,已初步形成西宁—海东、海南、玉树等牦牛屠宰加工、牦牛乳制品加工集聚区。成功创新中国成立/中华人民共和国成立家级牦牛产业集群和牦牛产业园(泽库),建设省级牦牛产业示范园4个。
质量品牌建设步伐加快。实施牦牛质量追溯体系建设,开展高品质有机牦牛产销可对接、信息可查询、源头可追溯、生产消费互信互认。“大通牦牛”品牌入选中国农业品牌目录,玉树牦牛被认定为第一批中国特色农产品优势区,21个牦牛系列产品被评选为2020年青海绿色有机农畜产品百佳优品,打造了驰名全国的“可可西里”“5369”“西北骄”等企业品牌,知名度大幅提升。
存在问题。一是设施养殖水平不高,草畜联动不足,规模化养殖比重低;牧民存在禁宰惜售思想,商品意识差,出栏率低,畜群周转慢。二是良种繁育体系不健全,品种退化现象没有根本扭转,繁殖率和生产性能较低,畜群结构亟待调整优化。三是产业链条仍然存在短板,初加工多,精深加工少,综合利用不足,产加销一体化水平有待提高。牦牛生产季节性出栏明显,均衡供应不足,难以满足市场需求。四是国内外市场开拓不够,优质不优价、特色不特价问题突出,需进一步强链、补链、延链。
2.1.2?思路与目标
坚持“提质、稳量、补链、扩输”,聚焦做精做优,统筹生态环境承载能力和产品供给保障能力,提升生态养殖现代化水平,补齐加工、销售等环节短板,建立健全牦牛全产业链标准化生产体系、坚持“有标采标、无标创标、全程贯标”,以摸清产地环境为基础,以明确提纯复壮与筛选目标为核心,以规范投入品使用、创新绿色生产技术为关键,以培育中高端消费市场为目标,多主体培育、多模式推进、多利益联结、多要素发力、多业态打造,推进养殖规范化、加工标准化、物流现代化、营销网络化,打造全国牦牛特色产业优势区、全国重要的牦牛肉生产基地和精深加工基地,唱响“青海牦牛”公用品牌,提升“世界牦牛之都”影响力,走高质量发展之路。
到2025年,全省牦牛存栏量稳定在610万头左右,年出栏200万头以上,牦牛肉产量20万吨以上,有机认证牦牛数量达到40%。
2.1.3?建设重点
加强遗传资源保护与利用。完成牦牛遗传资源普查、收集、鉴定,加强牦牛良种繁育体系建设,开展牦牛联合育种攻关,依托青海大学、中国农业科学院兰州畜牧与兽药研究所等科研院所,开展提纯复壮、本品种选育等工作,提升牦牛良种化水平。依托省牦牛繁育推广服务中心建设国家级牦牛性能测定中心。坚持保育繁推并重,加大牦牛良种补贴力度,加快良种推广,建设一批良种繁育基地,提升现有牦牛种畜场建设水平,加强优良种畜供应能力。
建设生态牧业大基地。加快建设青南牦牛生态大牧场,加强畜牧业基础设施建设,实行以放牧为主、适度补饲的养殖方式。在环湖牧区和农牧交错区推行“暖季放牧+冷季补饲+高效养殖”的半舍饲养殖方式,扩大高产优质饲草种植面积,建设200个千头牦牛标准化生产基地、200个草畜配套生态牧场。大力推广以牦牛“三增三适”为核心的养殖新技术,推广绿色发展配套技术,推进养殖工艺与装备集成配套,加快各类养殖标准落地。培育和发展犏牛及西门塔尔牛高端奶源生产基地,提高生产能力。
做强牦牛品牌。发掘牦牛文化价值,提升“青海牦牛”品牌内涵,将资源优势转化为产业优势。进一步强化品牌建设和市场营销,举办牦牛文化节、牦牛产业高峰论坛及优良种公牛评比等重大活动,借助青洽会、农交会等省内外展会平台,提高品牌知名度。建立完善的牦牛产业标准体系,鼓励各地区、各企业推进牦牛绿色食品和有机农产品认证,提高产品档次。打造玉树牦牛、久治牦牛、雪多牦牛、环湖牦牛等区域公用品牌,做强“可可西里”“5369”“西北骄”等企业品牌,大幅提升牦牛系列产品知名度。
推进全产业链开发。发挥屠宰加工龙头企业引领作用,大力发展牦牛屠宰加工、精细分割、精深加工和副产物综合利用,建设数字化牦牛总部基地、青藏高原牦牛产业示范园和牦牛全产业链大数据平台,鼓励龙头企业、产业化联合体整合资源要素,瞄准中高端市场,开发差异化、特色化、功能性食品,支持企业开展屠宰、加工、配送、销售一体化经营。推动牦牛乳制品产业化,打造高原有机牦牛乳制品品牌,提高产业附加值。支持牦牛藏羊西繁东育、牧繁农育。发展农区肉牛肉羊产业,带动农区畜牧业。
2.1.4?产业布局
良种繁育基地:以西宁市大通县,海北州刚察县、祁连县,黄南州河南县、泽库县,果洛州久治县、甘德县,玉树州曲麻莱县、称多县、玉树市,海西州天峻县等地为重点,建设大通牦牛、玉树牦牛、雪多牦牛等优良种质资源保护区、保种场和繁育基地。
养殖重点区:牦牛核心养殖区重点布局在青南、环湖高海拔地区,涉及玉树州玉树市、杂多县、称多县、治多县、囊谦县、曲麻莱县,果洛州玛沁县、班玛县、甘德县、久治县、达日县、玛多县,黄南州河南县、泽库县,海南州兴海县、同德县和海西州的天峻县等地。牦牛高效养殖区重点布局在环湖农牧交错区和东部地区,涉及海南州贵南县、共和县、贵德县,海北州刚察县、祁连县、海晏县、门源县,海西州格尔木市、德令哈市、都兰县、乌兰县,黄南州同仁市、尖扎县,西宁市大通县、湟源县、湟中区和世界杯哪里下赌注化隆县、乐都区等地。
联动融合区:以牦牛产地为核心,依托西宁市、世界杯哪里下赌注农畜产品加工区,利用牦牛产业集群、现代农业产业园,连接泽库县、河南县、德令哈市、共和县、刚察县、玛沁县、玉树市等县市,一方面引导企业到牦牛产地发展屠宰、加工、冷链物流体系建设,实现“就地屠宰、精细分割、冷鲜上市”,建立县域为主的全产业链;另一方面打造全省牦牛转移承接区、牦牛产品精深加工基地、畜产品物流中心。
2.2?藏羊产业
2.2.1?现状与问题
“中国藏羊之府”地位稳固。青海是全国藏羊主产区,2020年,全省藏羊年末存栏1105万只,年出栏636万只,羊肉产量11万吨,藏羊饲养量占全国的40%以上,位居第一。
区域集聚特征明显。环湖地区的海南州、海北州,柴达木地区的海西州,以及黄南州的泽库县、河南县是全省藏羊养殖优势区,2020年藏羊存栏量达到1018万只,占全省的92%;出栏量562万只,占全省的88%。非主产区的西宁市、世界杯哪里下赌注,规模化程度高,大力发展高效设施养殖和“牧繁农育”养殖模式,高效养殖技术得到普遍推广,“两年三胎”已成为现实,出栏周转不断加快,生产效率大幅提高。
良种繁育体系不断完善。积极推动青海藏羊种质资源保护与利用,建成国家级贵德黑裘皮羊遗传资源保种场、欧拉羊省级保种场。启动藏羊“育繁推”一体化基地建设,建成以高原型藏羊、欧拉羊为主的种羊繁育场18家,10年来累计推广优良藏羊种畜950万只。
生态养殖稳步发展。“十三五”期间,全省继续落实草原生态保护补助奖励政策,实行草畜平衡制度,引导牧区农牧民禁牧减畜、以草定畜,加快养殖方式转变,因地制宜推广“天然放牧+舍饲圈养”等养殖模式,探索出了多种草地生态畜牧业新型经营模式,培育了泽库拉格日、天峻梅陇、甘德岗龙、祁连达玉等先进典型,共创建生态畜牧业省级试点合作社216个,发挥了示范引领作用,促进了藏羊生产和草地生态保护。品牌建设初见成效。挖掘青南、环湖、东部藏羊不同优势、分层次分级对接市场,2020年和2021年祁连藏羊、乌兰茶卡羊分别被农业农村部认定为第三批、第四批中国特色农产品优势区,祁连藏羊、乌兰茶卡羊、苏呼欧拉羊和玛多藏羊荣获“2018年青海省农产品区域公用品牌”称号,10个藏羊系列产品被评选为2020年青海绿色有机农畜产品百佳优品,祁连藏羊获地理标志农产品保护和有机产品认证,系列绿色食品认证达16种,“雪域八宝”获青海省著名商标。全省加快推进藏羊生产可追溯体系建设,约238万只藏羊追溯数据上传到省级平台,青海藏羊肉优质优价的发展格局正在逐步形成。
存在问题。一是饲养方式仍较粗放,标准化、规模化养殖比重低,整体生产性能不高。二是良种繁育体系不完善,品种退化杂化,良种繁育水平仍然较低,种羊质量参差不齐。三是设施养殖规模小、水平低,草畜联动不足,藏羊高效养殖技术推广面不大,饲草料支撑保障体系需要加强。四是产品精深加工程度不足,加工转化率仅为40%。
2.2.2?思路目标
坚持“生态优先、绿色发展”的原则,按照“标准化生产、产业化推进、品牌化建设”的发展思路,加强全产业链建设,完善藏羊良种繁育体系、饲草料支撑体系、科技服务体系,融合产业链、创新链,优化供应链,延伸加工流通链条,引导生产、屠宰、加工、销售等产业环节紧密结合,打造联系紧密、利益均衡的现代产业链条,着力打造“中国藏羊之府”。
到2025年,全省藏羊存栏控制在1200万只左右,年出栏达到840万只,羊肉产量达到16万吨。
2.2.3?建设重点
加强良种繁育体系建设。建立健全藏羊遗传资源保存体系、藏羊改良体系,以藏羊本品种选育为重点,依托优势区域,分别建设祁连藏羊、泽库欧拉羊、贵南黑藏羊等良种繁育中心,建立藏羊核心育种场和技术研发中心,利用省种羊繁育推广服务中心技术优势,组建藏羊核心群,选育多胎、体大、兼用的藏羊品种,加快推进省、州、县、乡各有侧重、有机结合、延伸到村的产学研、育繁推一体化良种繁育体系。以省种羊繁育推广服务中心为核心建成国家级藏羊性能测定中心。加大良种补贴项目投入,进行种畜场提升建设,保障藏羊供种、良种引进、选育工作。
大力发展标准化养殖。统筹牧区藏羊发展与草地生态保护,合理调节分群饲养、草地划区轮牧,鼓励农区发展肉羊养殖。利用海南州光伏清洁能源基地,打造光伏生态牧场。推进藏羊特色农产品优势区创建,加快建设生态牧场,建设千只藏羊标准化规模养殖场200个,大力推广藏羊绿色高效养殖技术。建立“西宁毛”生产基地,藏毯加工原料生产供给能力大幅提升。在稳定藏羊存栏的基础上,不断提高能繁母畜比例,加快畜群周转,推行藏羊母羊高效繁殖综合配套技术、羔羊当年出栏生产方式,提高出栏率和品质,提高生产效益。
加快饲草料生产体系建设。加强退化草原治理,继续实施好草原奖补政策,加强放牧技术指导,合理利用天然草原,挖掘草原资源潜力。坚持种养结合、草畜联动,加大粮改饲项目建设力度,实施饲用牧草良种补贴政策,鼓励利用低产田、坡耕地、撂荒地和轮作地,扩大饲草种植,稳定饲草料基地。结合防灾减灾工作,加大牧区州、县(市)、乡(镇)、村、户五级饲草料储备库建设,完善饲草料储备体系,提升饲草料储备和抗灾保畜能力,支持条件适宜的地区开展一年生饲草种植基地建设。
加快藏羊产业链向产地延伸。加快建设功能齐全、规范有序的活畜交易市场,开展线上、线下活畜交易。支持屠宰加工企业扩大产能,引进现代加工设备,优化加工工艺,提升藏羊精深加工水平。加快冷链物流体系建设,实现“就近屠宰、精细分割、冷鲜上市”。
加快质量提升与品牌发展。加快藏羊生产全程追溯体系建设,建立产地、草场、饲草料、出栏、加工、销售全产业链追溯体系,实现绿色饲养、绿色精深加工、绿色销售全程可追溯。拓展产品营销渠道,发展电子商务,利用网络销售新媒体,提高藏羊产品消费认知度,提升祁连藏羊、乌兰茶卡羊中国特色农产品优势区竞争力和祁连藏羊、乌兰茶卡羊、苏呼欧拉羊、玛多藏羊、贵南黑藏羊青海农产品区域公用品牌影响力。
2.2.4?产业布局
良种繁育基地:以海北州祁连县、刚察县,海南州共和县、贵南县、兴海县、同德县,海西州乌兰县、天峻县,黄南州河南县、泽库县,果洛州玛多县等地为重点,建设藏羊优良种质资源保护区、保种场和良种繁育基地。
养殖重点区:以环湖地区和柴达木地区为重点,辐射东部农区,涉及海南州共和县、兴海县、贵南县、贵德县、同德县,海北州门源县、祁连县、海晏县、刚察县,海西州格尔木市、德令哈市、乌兰县、都兰县、天峻县,黄南州河南县、泽库县,西宁市湟源县、湟中区和世界杯哪里下赌注各县区。
加工物流区:重点打造以西宁市、世界杯哪里下赌注为核心的藏羊精深加工和物流中心;依托产业园打造共和县、兴海县、贵南县、泽库县、刚察县、都兰县、祁连县、格尔木市等加工物流分中心。
2.3?青稞产业
2.3.1?现状与问题
种植规模稳中有增。2016—2020年,全省青稞种植规模稳步上升,2020年,全省青稞播种面积125万亩,青稞产量19.2万吨,播种面积和产量分别比2016年增长41%、26%。青稞平均单产154.47公斤。
种植区域相对集中。省内各市州均有青稞种植,主要集中在海南、海北、海西和玉树四州,种植面积占全省90%以上,且进一步向海南、海北两州集聚,形成了以海南州、海西州、海北州粮食青稞为主,玉树州黑青稞为辅的种植格局。供种支撑基础良好。现有国家麦类改良中心青海青稞分中心、省青稞遗传育种重点实验室等科研平台支撑,选育出“昆仑”“北青”“柴青”等系列稳产、高产、高营养价值类品种,其中“昆仑14号”“昆仑15号”亩产达到500公斤,是藏区适应性与稳产性最好的青稞品种。建有良种繁育基地6万亩,分布在西宁市、世界杯哪里下赌注、海南州、海北州、海西州和玉树州等地,其中海南州规模相对较大,是全省青稞良种供应的核心区域,共和县是国家区域性青稞良种繁育基地。
产业发展速度领先。青海青稞规模化程度和机械化水平高,运输相对便利,成为西藏、甘肃等藏区青稞加工企业的首选。全省青稞加工企业58家,年实际加工消耗青稞原粮10万吨以上,加工转化率60%以上,高出其他藏区40个百分点,在全省形成了海东(西宁)为核心的青稞白酒生产带和海南州为核心的青稞米面、速食食品生产带的产业格局。已在门源县创建青稞国家现代农业产业园、大通县建设青稞观光旅游产业园,产业融合发展势头良好。
存在问题。一是专用品种研发不足,优质品种选育更新慢。二是规模化生产和小农户种植并存,基地标准化水平总体不高。三是精深加工企业少,总体加工水平不高。四是宣传不够,青稞食品尤其是功能性食品开发不够。
2.3.2?思路目标
以保障农牧民口粮为前提,以功能性食品开发为重点,加快高产专用型优质新品种选育,推进标准化种植,提升精深加工水平,推进青稞产业园区和产业集群建设,叫响青稞姓“青”品牌,将青海打造成为全国最大的青稞良种繁育基地、绿色有机青稞生产加工基地、青稞功能性食品研发基地。
到2025年,全省青稞面积达到150万亩,产量达到30万吨以上,良种覆盖率达到98%,加工转化率达到70%以上。
2.3.3?建设重点
强化良种繁育体系建设。加大对青稞双减增效、粮苗草三用、加工专用等品种选育的科研投入,加快研发抗逆性强、适应性广、高产稳产的多元专用品种,满足粮用、饲用、加工用、营养健康等不同用种需求。建立健全良种繁育体系,发展优质青稞繁种基地6万亩,完善相关配套设施,提高供种质量。
建设绿色有机种植基地。发挥规模种植优势,对接加工需求,稳步扩大优质青稞播种面积,建设100万亩绿色有机青稞生产基地。加强高标准农田建设,配套先进农机设备,推广高效田间管理技术,提高青稞产量和质量,鼓励龙头企业、专业合作社通过土地入股、转租反包等形式带动小农户参与规模化生产,加快推进基地统一品种、统一技术、统一收获、订单收购、集中烘干、专仓收储,打造全国重要的优质青稞食品原料标准化生产基地。
延伸精深加工产业链。加快青稞优势特色产业集群建设,创建门源县、大通县、互助县、贵南县、囊谦县等5个国家级、省级青稞产业园,发挥园区集聚效应。深度开发青稞多元价值,突出丰富的营养价值和医药保健价值作用,促进青稞酒、青稞米、青稞面等传统产品提档升级。扶持互助青稞酒业发展,兼并重组县域小企业。推动青稞深度开发利用,以青稞产品工艺、质量标准研究为重点,开发β-葡聚糖、γ-氨基丁酸、黄酮等高端保健产品,推动成果转化及其产业化。促进一、二、三产业融合发展,丰富青稞产品形态,打造高端品质,让营养引导消费,消费引导产业,引导企业、合作社、种植户建立紧密的利益联接机制,发展两端,带动中间,以市场为导向,带动规模化、现代化发展。
2.3.4?产业布局
东部青稞研发加工区。涉及世界杯哪里下赌注互助县、西宁市湟中区、湟源县、大通县,重点开展青稞基础研究、优良品种选育以及生产加工技术研发、集成、孵化、示范与辐射。集中布局大数据管理、仓储物流和精深加工企业,建成全国最大的青稞产品研发、集散及加工中心。
台盆地高效青稞生产区。在海南州共和县、贵南县和海西州都兰县等地重点建设良种繁育基地,在海南州贵南县、兴海县、同德县,海西州都兰县、乌兰县、德令哈市和世界杯哪里下赌注化隆县等地重点建设商品粮生产、优质加工原料生产和产地初加工为一体的综合生产体,打造全国最大的青稞良种繁育基地和百万亩优质青稞生产基地。
环湖粮草双高青稞生产区。在海北州门源县、刚察县、海晏县和海南州共和县、贵德县等地重点发展粮草双高型青稞生产,兼顾良种繁育,建成重要的青稞良种繁育基地、生产基地和生态畜牧业补饲基地。
青南特色青稞生产区。在玉树州玉树市、称多县、囊谦县,黄南州泽库县和果洛州班玛县、玛沁县等地重点发展黑青稞专用加工原料生产基地,兼顾粮草双高型青稞生产,建成重要的优质专用加工原料基地和生态畜牧业补饲基地。
2.4?油菜产业
2.4.1?现状与问题
种植规模大、区域集中。青海省是春油菜最佳生态适宜种植区,也是我国北方春油菜的主产区之一,产品品质优良,油菜籽出油率比全国平均水平高7个百分点,最高达到46%。门源小油菜籽荣获“2018年青海省农产品区域公用品牌”称号,13个油菜系列产品被评选为2020年青海绿色有机农畜产品百佳优品。2020年,青海省油菜播种面积213.7万亩,占全省农作物总播种面积的25%,是全省第一大作物。近5年来,全省播种面积保持在220万亩以上,总产量稳定在29万吨左右。油菜生产区域主要集中在世界杯哪里下赌注、西宁市、海南州、海北州,种植面积占全省的95%以上。
育繁推水平国内领先。依托青海省农林科学院等科研单位,集成推广杂交油菜良种繁育技术,油菜杂交育种达到国内领先水平,先后培育出16个青杂系列杂交油菜品种。以青海互丰农业科技集团有限公司为龙头,建成全国最大的春油菜杂交制种基地,种子推广销售黑龙江、内蒙古、甘肃、新疆等全国85%的春油菜种植区和“一带一路”沿线,在春油菜产区年推广面积达400万亩。
产业融合发展态势良好。培育油菜新型经营主体200多家,其中从事油菜加工的龙头企业14家,引领带动杂交油菜制种基本实现了从精选加工、包装、标牌销售和商品化供种的一条龙发展;油菜籽加工量18万吨以上,产品销往华东、华中、西南等地。依托青海湖等旅游景区,建成4个优质白菜型油菜产区,极大地推进了农旅融合发展。
存在问题:一是种质资源保护能力不足,尤其是具有特早熟、耐寒、耐旱特性的白菜型小油菜等资源,亟待加强品种保护。二是生产基地标准化水平不高,生产方式较为落后。三是加工发展滞后,本地缺乏实力雄厚的加工企业,油菜精深加工能力不强,油菜秸秆等副产品综合利用率低,产品附加值不高,“双低”油菜尚未实现优质优价。四是产业融合程度不高,“二产带一产连三产”的融合发展模式处于初级阶段。
2.4.2?思路与目标
按照“强种业、扩面积、提加工、融旅游”的思路,加快油菜杂交化进程,做强种业,发展“双低”油菜种植。加快产业链条延伸,促进油菜籽精深加工,向精品化、高端化、健康化方向发展。深入挖掘油菜综合利用价值,促进油菜种植、加工等与乡村旅游深度融合,全面提升油菜产业增值能力。
到2025年,全省油料种植面积达到230万亩以上,其中优质“双低”杂交油菜稳定在150万亩,产量达到35万吨以上,加工转化率达到85%。
2.4.3?建设重点
加强良种繁育体系建设。依托国家油菜技术创新中心,重点打造北方春油菜科技创新育种中心1个。以互助、平安为主建立高原杂交油菜种业基地,推进科技创新。加强杂交油菜育种攻关,培育早熟和特早熟优质甘蓝型“双低”油菜品种2—4个,适于机械化收获品种1—2个,适于多功能开发油菜品种2—3个。培育和扶持大型油菜种业企业,加强制繁种基地建设,建设甘蓝型油菜制种基地3万亩、白菜型油菜繁种基地2万亩,打造全国最大的春油菜制种基地和重要的南方弱冬性杂交油菜北繁制种基地。
壮大绿色有机种植基地。推进油菜生产全程机械化示范基地建设,示范推广油菜收获机械等系列农机装备,以及精量播种、高效植保、秸秆还田等绿色农机化技术。建成7个油菜规模化高标准生产基地,推广“粮油”轮作、“菜油两用”等种植模式。大力推动智能控制、远程诊断、遥感监测、灾害预警、地理信息服务及物联网等现代信息技术在油菜高效种植中的应用。打响“双低”油菜品牌价值。培育以互丰等为主的油菜育繁推一体化龙头企业。
提高油菜产后加工水平。扶持壮大10家以上省级龙头企业,推进油菜产品深度开发、多层次利用。大力推广低温压榨、物理精炼等绿色高效加工技术,提高油菜籽油加工能力,推进油脂油料加工上规模、提档次、创品牌。开展秸秆等油菜副产品肥料化、能源化、饲料化综合开发利用。
拓宽“休闲观光+”新业态。依托现有门源油菜花节和百里花海品牌效应,扶持和打造2—3处万亩彩色油菜观赏景区,促进观光农业、花海公园等乡村旅游快速发展,提高油菜的种植效益和全产业链融合发展水平。
2.4.4?产业布局
北方春油菜科技创新育种中心布局在世界杯哪里下赌注互助县。
杂交油菜制种基地布局在河湟谷地温暖灌区,其中甘蓝型杂交油菜制种基地布局在西宁市大通县、湟中区,世界杯哪里下赌注互助县和海南州贵德县等地;白菜型杂交油菜制种基地布局在世界杯哪里下赌注化隆县,海南州贵南县、共和县和海北州门源县等地。
杂交油菜生产基地布局在东部农业区和海西柴达木盆地的灌区,甘蓝型杂交油菜生产基地涉及西宁市大通县、湟中区、湟源县,世界杯哪里下赌注各县区,海南州贵德县、共和县,海西州都兰县和黄南州同仁市等地;白菜型杂交油菜生产基地涉及海南州共和县、贵南县、同德县、兴海县和海北州门源县、刚察县、海晏县等地。
油菜加工物流中心布局在西宁市城东区、湟中区,世界杯哪里下赌注互助县、平安区,海西州格尔木市和海北州门源县等地。农旅融合产业带主要布局在海南州共和县、贵德县、贵南县、同德县和海北州门源县等地。
2.5?马铃薯产业
2.5.1?现状与问题
种植区域集中,单产水平高。青海省是脱毒种薯繁育和优质马铃薯种植的最佳生态适宜区。2020年,全省马铃薯种植面积110万亩,总产量31.82万吨,是省内重要的抗旱耐寒作物和避灾作物,种植区域主要集中在世界杯哪里下赌注、西宁市,种植面积占全省的90%以上。大力推广高垄栽培、全膜覆盖栽培等种植技术,单产不断增加,2020年,单产达289公斤/亩(折粮),比全国平均水平高37公斤。
良种繁育推广体系不断健全。先后选育高原系列、青薯系列马铃薯品种20多个,其中青薯9号实现了高产量、广适性、抗病性三大突破,育种水平不断提升。马铃薯脱毒化率高达89%,处于全国领先。建成脱毒种薯扩繁基地12万亩,年生产脱毒苗1500万株、微型薯2000万粒、脱毒种薯30万吨。建立省县乡村四级统一繁种、统一供种的供繁种体系,脱毒种薯供繁能力显著增强,品种供应到西北、东北、内蒙古等地。
龙头企业加工带动增强。现有省级以上马铃薯加工企业2家,不断探索“公司+合作社+农户”模式,加大产品研发力度,开发了粉条、淀粉、生全粉等系列产品,以威思顿薯业公司为引领,基本形成了集马铃薯种植、系列产品开发、生产、加工和销售于一体的全产业链条。
存在问题:一是基础设施薄弱,全省80%以上的马铃薯种植在自然环境差、土壤肥力较低、无灌溉条件的山旱区,易受干旱、霜冻等自然灾害的影响。二是品种结构亟待进一步优化,种植品种以高淀粉食用型为主,市场需求量大的薯条、薯片加工型专用品种少,现有品种还存在薯型不规则、芽眼深等缺陷。三是马铃薯精深加工滞后,系列化加工产品开发不足,尚未形成完善的种薯、商品薯分级、储藏加工、包装、销售体系。
2.5.2?思路与目标
坚持“优结构、提质量、增单产”的发展思路,大力实施马铃薯主粮化战略。坚持种薯先行,加快品种选育和技术创新,提高脱毒化率和商品率。调整马铃薯种植结构,重点推广加工型、高淀粉型、菜用型等优质专用品种。搞好专收、专储,提升生产、加工和流通水平。
到2025年,全省马铃薯面积保持在120万亩以上,产量达到195万吨(折主粮39万吨)以上。建设脱毒种薯扩繁基地20万亩,主产区全部实现脱毒化,全省脱毒化率稳定在90%以上。
2.5.3?建设重点
加强优良品种选育和推广。深入实施育种联合攻关,加快高产、多抗、广适型马铃薯新品种选育。扶持培育育繁推一体化种薯企业1—2家,加强种薯基地保护,在互助、湟中、乐都、大通等地建设马铃薯脱毒种薯繁育基地20万亩,推进优质专用品种种薯脱毒化和商品化生产。丰富马铃薯品种,由单一的食用型向高淀粉型、加工型及菜用型多元化方向发展。培育多抗、广适、优良、专用新品种1—2个。
建设标准化生产基地。完善基础设施,重点配套贮藏窖、田间道路、水利设施等。大力推广覆膜栽培、节水灌溉、测土配方施肥、病虫害绿色防控等关键技术,推进马铃薯绿色生产。分类指导提高种用型薯、菜用型薯、加工型薯标准化生产基地建设水平。
提高农业机械化水平。推进山旱地区的“宜机化”改造,研发、引进、推广适应山旱地区的专用品种智能化、多功能、组合式农机装备,促进良种、良法、良地、良机配套。大力培育农机服务组织,推广“全程机械化+综合农事”“机械化+数字化”等服务新模式,提高马铃薯生产的全程机械化水平和农机装备智能化水平。
加强商品化处理和加工流通。强化种薯和商品鲜销薯分级、包装及品牌销售,提高马铃薯商品转化率。联合国内外加工先进企业,引进马铃薯精深加工技术、储藏技术等,探索“加工龙头+农户+加工型薯生产基地”的产业模式,以“订单”生产为抓手,支持建设产地分拣包装、冷藏保鲜、仓储运输、初加工等设施,提升反季节销售和外向输出能力,促进产销有效对接。
2.5.4?产业布局
脱毒种薯制(繁)种区布局在西宁市大通县、湟中区、湟源县和世界杯哪里下赌注互助县、民和县、乐都区、平安区等东部农业区脑山地区。
商品薯产区布局在西宁市大通县、湟中区、湟源县和世界杯哪里下赌注民和县、乐都区、互助县、平安区、化隆县等东部农业区浅山地区。
菜用薯产区布局在西宁市大通县、湟中区和世界杯哪里下赌注民和县、乐都区、平安区等东部农业区川水地区。
马铃薯加工流通中心布局在世界杯哪里下赌注互助县、循化县,西宁市湟中区、城东区、城北区等地。
2.6?蔬菜产业
2.6.1?现状与问题
高原夏菜区域集中度高。青海省生态优势明显、冷凉气候独特,具备绿色有机蔬菜生产、反季节上市的先天优势,主要分布在黄河、湟水河流域、柴达木盆地湿热灌区,2020年,全省蔬菜种植面积65.3万亩,产量达到151.4吨,其中西宁市和海东市占全省蔬菜种植面积的85%左右。目前,全省建成百亩以上设施蔬菜基地153个、百亩以上露地蔬菜基地174个,蔬菜规模化种植水平不断提升。全省夏秋蔬菜自给率达到63%,冬春蔬菜自给率达到30%。
设施蔬菜稳步发展。截至2020年底,全省累计建成温棚22.78万栋(标准栋),设施蔬菜播种面积达13.94万亩,占全省蔬菜总播种面积的21.33%;设施蔬菜产量达38.86万吨,占全省蔬菜总产量的25.67%。设施结构不断优化,由塑料拱棚和土夯墙普通日光温室向砖墙节地型日光温室和连栋智能温室转变。工厂化育苗能力不断提升。
蔬菜全产业链初步形成。截至2020年底,全省现有从事蔬菜生产、加工、销售的省级以上龙头企业12家(其中国家级1家),蔬菜种植专业合作社300余家,为蔬菜全产业链发展提供主体支撑。青海省以龙头企业为依托,积极开展蔬菜贮运保鲜、原料预处理、洗净配送、农超对接以及综合利用等,蔬菜加工转化率达45%以上,青海高原夏菜销往北京、上海、广州、深圳等大中城市及日本、韩国、香港地区。
存在问题:一是设施生产能力不强,蔬菜季节性、结构性、局部性供需矛盾突出。二是产业化程度偏低,蔬菜标准化生产、保鲜储藏、分级包装、加工物流等产业链条不完整,综合效益不高。三是服务保障体系不健全,物流信息化服务网络体系、蔬菜产品市场监测预警体系、质量安全风险预警体系基础薄弱。
2.6.2?思路与目标
按照“扩规模、提产能、优品质、强品牌”的思路,以市场为导向,以科技为支撑,以绿色有机为主线,加快推进设施装备升级改造,旧棚改造和新建温棚相结合,日光温室和拱棚并重,提升集约化、工厂化生产能力。优化产业布局,加强新品种新技术集成示范推广,加大质量安全监管力度,完善市场流通体系,构建生产持续稳定、产销衔接顺畅、质量安全可控的现代蔬菜产业链,提高省内蔬菜自给水平,扩大高原夏菜输出能力。
到2025年,全省蔬菜种植面积达到73万亩以上,其中设施蔬菜13万亩,露地蔬菜60万亩,蔬菜总产量达到160万吨以上。蔬菜自给率提高5—10个百分点。
2.6.3?建设重点
强化良种选育繁育。开展蔬菜种质资源保护利用,注重优新品种繁育,提纯复壮当地优良品种,引进蔬菜新品种,在乐都、互助、湟中、平安、大通等地扶持蔬菜育苗,产学研相结合,推进引进品种本地化、育繁推一体化。在适宜地区建立种子种苗育基地0.5万亩,建设集约化育苗大棚,配套防寒保温、通风换气、育苗床架等设施设备,推进蔬菜育苗向专业化、商品化、产业化方向发展。
建设绿色有机蔬菜生产基地。加大旧棚改造力度,打造一批建设标准高、配套设施齐全的设施蔬菜生产基地。完善和提升露地蔬菜生产基础设施,改善基地的水电路渠基础条件。支持乐都、互助、平安、贵德等地发展拱棚种植。推行绿色防控技术、标准化栽培技术、间套复种技术、反季节生产技术等。大力开展蔬菜标准园创建,支持互助、乐都、贵德、湟中拓展“供港”和“北菜南运”等输出基地,率先在河湟流域发展绿色有机蔬菜基地。力争创新中国成立/中华人民共和国成立家级高原夏菜现代农业产业园和一批省、市级蔬菜现代农业产业园。在牧区人口聚集地区建设小型生产基地,大力推广蔬菜生产新技术、新模式、新装备,提高蔬菜综合生产能力。优化蔬菜品种布局,河湟流域主推茄果类、叶菜类、根茎类、瓜类、豆类、香辛类等蔬菜品种,其他地区主推叶菜类、根茎类等品种。到2025年,新增露地蔬菜生产基地5万亩,改造升级露地蔬菜生产基地15万亩。
强化蔬菜仓储—加工—物流体系建设。在河湟流域建设产地冷藏、保鲜、预处理设施100个以上,新增库容10万吨以上,每1万亩蔬菜基地配套1个保鲜库。以龙头企业为引领,引进现代化蔬菜加工设备及配套技术,促进蔬菜加工向精深化、特色化方向发展,扩大蔬菜加工转化增值空间。在蔬菜主产区和集散地分期分批建立产地蔬菜批发市场,拓展省外销售市场和渠道,扩大“供港”和“北菜南运”等蔬菜输出市场份额。
提升“青字号”蔬菜质量品牌。构建二维码等质量安全可追溯系统和产品防伪系统,建立和完善蔬菜产品生产经营企业自检、委托检验和执法监督检测体系,加强蔬菜质量监管、确保蔬菜品质。实施蔬菜品牌战略,依托青藏高原“超净区”、纯有机和富硒区优势,着力打造一批区域公用品牌和产品品牌,叫响“青字号”蔬菜品牌。
2.6.4?产业布局
蔬菜种苗繁育区布局在西宁市大通县、湟中区,世界杯哪里下赌注互助县、乐都区,海南州贵德县,黄南州尖扎县等地。
露地蔬菜产区布局在西宁市大通县、湟中区、湟源县,海东市各县区,海南州共和县、贵德县,海西州都兰县、乌兰县、德令哈市、格尔木市,黄南州同仁市、尖扎县和海北州门源县等地,其中,复种蔬菜产区布局在河湟流域温暖灌区,涉及世界杯哪里下赌注民和县、乐都区、循化县、化隆县,海南州贵德县和黄南州尖扎县等地。
设施蔬菜产区布局在各市(州)、县(市、区)的城郊地区;西宁市、世界杯哪里下赌注、海南州、海北州的食用菌适宜生长区;柴达木地区的非耕地设施蔬菜发展区。
蔬菜加工流通中心布局在西宁市大通县、湟中区、湟源县和世界杯哪里下赌注各县区。
2.7?冷水鱼产业
2.7.1?现状与问题
生产规模发展迅速。青海是鲑鳟鱼等冷水鱼的天然生息繁衍之地,被国内外公认为养殖冷水鱼条件最好的地区之一。沿黄流域库区冷水鱼养殖发展迅速,形成了以鲑鳟鱼为主的全国最大的冷水鱼网箱养殖基地和全国最重要的鲑鳟鱼养殖基地,产品出口俄罗斯等国。2020年底,已建成冷水鱼专业养殖场27家,网箱养殖面积达到568亩,鲑鳟鱼产量约1.5万吨,占全国鲑鳟鱼产量的1/3。建成鲑鳟鱼苗种繁育良种场和冷水鱼制种育种中心4处,配有国内最先进的孵化设施,养殖鱼苗孵化培育能力达到800万尾,沿黄冷水鱼养殖良种覆盖率达到95%以上,苗种抽检合格率100%,鱼苗安全质量有保障。
产地环境安全保障。沿黄网箱养殖场安装鱼粪残饵收集设备覆盖率达到80%,设置水质和水生生物监测点149处,养殖水域水质均高于国家Ⅲ类水质要求。建立水产病害测报点19个。27家冷水鱼养殖场养殖证核发率达到100%,均荣获国家水产健康养殖示范场称号,13个产品获农业农村部绿色食品认证,产地水产品质量检测合格率连续9年达100%。共和县获2020年“全国平安渔业示范县”称号。
养殖方式转型升级。依托青海省重大科技专项,引进工厂化循环水、集装箱等养殖系统,建设了一批陆基渔业试点,形成了“陆基+网箱”的两栖养殖的转型发展模式,养殖效率大大提高。建成工厂化循环水养殖车间4处,已建或在建陆基养殖试点基地14处。
品牌建设初具成效。建立三文鱼产业联盟,形成一批以青海民泽龙羊峡生态水殖有限公司、青海凯特威德生态渔业有限公司等龙头企业为代表的冷水鱼(鲑鳟鱼类)绿色养殖、加工、销售的科技现代化农业企业,全产业链初具规模。共和龙羊峡三文鱼被农业农村部认定为第三批中国特色农产品优势区,龙羊峡三文鱼通过国家绿色食品A级认证,实现内外销“同线同标同质”标准。
存在问题。冷水鱼养殖方式转型不彻底,传统养殖方式仍占主导地位,亟待加快转型发展。仓储物流体系不完善,冷链、运输、中转等设施配套不足。冷水鱼疫病防控压力较大,沿黄网箱养殖区疫病风险尚存,威胁着冷水鱼养殖产业健康发展。基层水产技术推广服务机构不健全、渔业科技人才缺乏、技术服务能力薄弱。
2.7.2?思路与目标
加强渔业资源保护,在有效保障黄河干流水质稳定达标基础上,强化水域生态环境和水生生物资源管理力度,打造沿黄冷水鱼绿色养殖发展带,稳定沿黄水库优质冷水鱼网箱养殖规模,适度发展大水面增殖渔业,推进陆基渔业发展,深化冷水养殖产业与休闲渔业、旅游业融合,发展生态良好、养殖高效、产品优质、装备先进、渔民增收的高原现代渔业。
到2025年,冷水鱼产业“陆基+网箱”的两栖养殖模式初步构建,渔业生产效率大幅提升。全省冷水鱼网箱养殖规模稳定在600亩,陆基养殖规模达到5万立方米,苗种孵化能力达到1200万尾。新建大型陆基基地3处、中小型27处、精深加工基地2处,改扩建鲑鳟鱼良种繁育场3处。冷水鱼产量达到2万吨,其中鲑鳟鱼1.7万吨,综合产值突破10亿元,“青字号”冷水鱼品牌优势进一步凸显。
2.7.3?建设重点
加强良种繁育和饲料开发。联合省内外相关科研院所和企业,积极开展鲑鳟鱼三倍体苗种技术攻关和饲料开发,力争在三倍体制种、饲料国产化方面取得突破,实现鲑鳟鱼苗种、饲料投入品供应自给自足。在西宁大通县、海南州共和县、海北州门源县扩建3个鲑鳟鱼良种繁育场。大力推进“育繁推一体化”进程,加强品种性能测定,扩大优质苗种的供给能力,打造全国冷水鱼苗种供应中心。
建设陆基渔业养殖基地。支持建设一批以大型基地为主、中小型基地为辅的陆基养殖基地,利用陆基养殖集约、高密度优势实施虹鳟鱼种苗培育和网箱接续养殖,缩短养殖周期,降低养殖成本。加快打造一批沿黄陆基养殖示范基地。在黄南州、海南州新建2—3个工厂化循环水养殖车间,配套建设循环水养殖设备。稳定大水面增养殖,池沼公鱼产量控制在3000吨左右。
改造提升沿黄网箱养殖设施。稳定沿黄冷水鱼网箱养殖面积,改造提升沿黄老旧养殖网箱,淘汰稳定性差、安全系数低的老旧网箱,配备粪污残饵收集器、养殖清污工船、自动洗网机、水上综合信息管理平台等现代渔业装备,加大抗风浪生态网箱覆盖度,实现网箱养殖粪污处理设施设备全覆盖。
健全基层水产技术推广体系。完善和加强省级和13个水产养殖重点县市的水产技术推广、水产品质量检测部门设施设备,实现水生动物疫病防控、养殖投入品监测、水产品质量监管、水质监测等常规检测监测和技术培训全覆盖。
大力发展加工和冷链物流。立足沿黄流域冷水鱼资源特色和现有冷水鱼加工园区,加大鲑鳟鱼和池沼公鱼产品的开发力度,提高屠宰、清洗、分割、开片能力,研发冷水鱼生鲜、冰鲜、冷冻、半成品、烟熏、干制品、罐头、预制调味品、鱼子酱等产品,提升精深加工能力,提高产品附加值。新建2个2500吨级冷水鱼精深加工基地。完善水产品市场及冷链物流体系,在海南州、黄南州分别新建水产品物流中心。
强化渔政执法能力建设。加强渔政基础设施和装备能力建设,加大渔政执法人员培训力度,强化协助巡护队伍建设,补齐基层执法能力短板。推进渔政执法信息化建设与管理,实施重点水域渔业渔政综合信息监测服务项目,提升技防水平,巩固重点水域监管效能。
2.7.4?产业布局
良种繁育区:重点布局在西宁市大通县、海南州共和县和海北州门源县等地。
网箱养殖区:重点在海南州共和县、贵德县,黄南州尖扎县和世界杯哪里下赌注化隆县、循化县等网箱养殖较为成熟地区,严格控制网箱养殖容量,加大抗风浪网箱养殖和环保设施更新改造,鲑鳟鱼网箱养殖面积稳定在600亩。
陆基养殖区:在世界杯哪里下赌注各县区,黄南州尖扎县,西宁市湟中区、湟源县、大通县,海南州贵德县、共和县,海北州门源县和海西州格尔木市、德令哈市、大柴旦行政区等地推广内循环水、集装箱式、桶式、高密度流水等陆基渔业养殖模式。
大水面增养殖区:在海南州共和县龙羊峡库区和大柴旦行政区鸭湖等地稳定发展池沼公鱼、大闸蟹等名特优冷水品种大水面增养殖。
水产品物流中心:重点布局在黄南州尖扎县和海南州共和县、贵德县等地。
2.8?枸杞产业
2.8.1?现状与问题
种植面积全国第一。青海省于2000年开始大面积种植枸杞,2020年,全省枸杞种植面积74.8万亩,干果产量达到9.21万吨。其中,有机枸杞基地面积21.38万亩,获得各类有机产品认证面积12.90万亩,29家企业获国际有机认证,青海省已成为全国最大的枸杞种植区和有机枸杞生产基地。枸杞干果年产量9万吨,产值达到45亿元,产品主要销往香港、台湾、欧盟等地区和日本、马来西亚、新加坡、加拿大、美国等30多个国家。
枸杞基地集中、品质优良。青海省枸杞种植主要集中在柴达木盆地东南缘诺木洪—都兰—乌兰—德令哈一线,目前已建成柴达木枸杞绿色产业示范基地、柴达木绿色食品保健品出口基地、全国高寒区枸杞种植产业知名品牌创建示范区和国家级出口枸杞质量安全示范区等一批国家级生产基地。产区内的枸杞具有果大色艳、籽少肉厚、大小均匀、营养成分足等特点,含有较高的有利于人体健康和智力开发的有机硒、锗、锌等微量元素,特别是在医用、保健功能中起关键作用的枸杞多糖高达8.3%,是我国最优质的枸杞之一。
经营主体发展迅速。全省从事枸杞种植、加工的企业、合作社已达290多家。其中,国家级龙头企业4家,省级龙头企业33家。建成都兰县国家现代农业产业园,成立了有机枸杞产业发展联盟和协会。枸杞加工技术不断革新,加工能力逐年提升,推出枸杞干果、冻干果、枸杞冰鲜果、枸杞原浆、浓缩浆、枸杞叶茶、枸杞果粉、枸杞酒、枸杞籽油等产品,加工水平位于全国前列。
种植技术体系不断健全。近年来,省委、省政府高度重视枸杞标准化种植技术推广与示范,会同有关部门制定出台了省内枸杞种植与栽培技术规范、有机枸杞标准化基地认定管理暂行办法和技术规程,完成了枸杞规模化丰产栽培技术集成与示范、柴达木枸杞栽培技术推广与示范等省级科技成果10余项,颁布了《枸杞扦插育苗技术规程》《枸杞经济林栽培技术规程》《枸杞有机栽培基地建设技术规程》《黑果枸杞有机栽培基地建设技术规程》等地方标准20余项,进一步提高枸杞标准化种植水平。
品牌建设初见成效。柴达木枸杞被农业农村部认定为第二批中国特色农产品优势区,培育出“柴达木枸杞”地理标志产品,入选中国100个首批欧盟保护地理标志产品,“柴杞”已取得国家版权局作品登记证书。打造了“三江雪”“昆仑河枸杞”“大漠红”“亿林”等特色农产品品牌和企业品牌。随着青海枸杞品牌体系建设深入推进,青海枸杞产品附加值不断增加,市场竞争力和品牌影响力逐步提高,产品远销欧盟、美国等发达国家高端市场,成为消费者喜爱的枸杞品牌。
存在问题。一是品牌建设不足,市场知名度、竞争力不够,缺乏有影响力的成熟市场品牌,品牌滞后是青海枸杞产业的最大短板。二是精深加工能力不足,产业链单一、价值链延伸不够,附加值低。三是绿色有机生产基地建设进度缓慢,部分基地基础设施建设不完善。四是质量安全监管体系建设不完备,未构建枸杞原产地追溯体系。
2.8.2?思路与目标
发挥区域资源禀赋和比较优势,加快发展有机枸杞产业,加强精细化管理,实施标准化示范基地建设工程,推广病虫害绿色防控技术,打造全国最大的有机枸杞种植、精深加工和出口基地,推动枸杞产业发展为带领农牧民脱贫致富、带动农村经济快速发展的富民产业。
到2025年,打造“中国有机枸杞产业先行示范区”,枸杞种植面积稳定在70万亩,打造国际国内最大的有机枸杞生产基地。建设枸杞生产基地20个以上,枸杞加工转化率达到25%。
2.8.3?建设重点
加强生产基地建设。坚持生态产业化、产业生态化发展思路,严格保护100万亩野生枸杞天然林资源,建设30万亩野生枸杞保护生产基地。以诺木洪核心区、沿祁连山国家公园枸杞带、沿昆仑山国家公园枸杞带、柴达木盆地枸杞区和共和盆地枸杞区为重点区域,持续推进枸杞生产基地全面提档升级。加强枸杞质量安全监管,依托省级农畜产品质量安全追溯平台,持续建设枸杞原产地追溯体系。加快推进有机枸杞基地认证,加强有机枸杞标准化基地管理,在柴达木盆地建立有机枸杞标准化生产基地30万亩。
聚力打造知名品牌。扩大和深化产业国内国际合作交流,利用国内外大型展会和省内“青洽会”“生态博览会”等平台,支持企业举办或参加“青海枸杞”博览会、产销对接会等各类展销活动,拓宽销售渠道,持续提升品牌形象。统一打造“生态有机、高原绿色、健康养生”为特色的知名枸杞品牌。
拓展延伸产业链条。拓展健全果实采摘、产品研发、功能开发、品类创新、精深加工、仓储物流、冷链运输、过程追溯、质量监管、市场营销建设、农药肥料投入品管理、废弃枝叶加工利用、科学防控有害生物等的完整产业链系统。加大产品研发力度,积极研发营养均衡、养生保健、药食同源新产品,提升枸杞精深加工能力,提高鲜果直接利用和干果转化加工。促进产旅融合,开展枸杞基地自然体验、生态教育、产地旅游,推动枸杞产业生态文化旅游发展,提升产业发展效益和带动效应。
强化市场主体培育。优化营商环境,发挥产业园示范带动作用,在格尔木市建设有机枸杞交易中心,推进产业集群发展,做大做强龙头企业,不断提升标准化、品牌化和智能化水平,持续增强市场主体竞争能力和抗风险能力。打造2家以上上市公司,建设10家以上具有国际国内竞争力的龙头企业。
2.8.4?产业布局
良种繁育:以海西州德令哈市为重点打造枸杞制种基地,依托都兰县国家现代农业产业园建设良种选育平台,在海西州格尔木市、都兰县建设及改造枸杞新品种选育基地、枸杞良种繁育基地等。
生产基地:以海西州都兰县诺木洪村、沿祁连山国家公园枸杞带、沿昆仑山国家公园枸杞带、柴达木盆地枸杞区和共和盆地枸杞区为枸杞种植重点区域。
加工利用:以海西州诺木洪枸杞产业园区为加工核心区,联合海西州格尔木市、德令哈绿色生物产业园、乌兰县、西宁经济技术开发区生物科技园区、海南州共和县等加工园区,构建青海枸杞加工体系。
交易市场:重点以海西州格尔木现代国际枸杞交易市场为主,海西州都兰县、德令哈市、河湟区域性交易市场为辅,打造综合性枸杞交易市场体系。
2.9?藜麦产业
2.9.1?现状与问题
规模小效益高。2020年,全省藜麦播种面积3.39万亩,较2016年翻一番,产量0.79万吨,年均增速30%以上。藜麦亩产效益达3000元以上,远高于小麦、油菜等作物,且单产水平逐年提高,亩产效益进一步增加,在“调结构、转方式、促增收”中发挥重要作用。
种植区域高度集中。柴达木绿洲农业区海西州都兰县、乌兰县、格尔木市和德令哈市四市县是全省藜麦种植适宜区。目前,种植面积主要集中在都兰县香日德镇、香加乡、巴隆乡、沟里乡4个乡镇,且种植规模持续扩大,占全省比重已由2016年的45%上升至2020年的84%。海西州藜麦种植区是全国唯一开展有机藜麦认证的地区,生产的藜麦不仅品质优良,而且单产水平也高于甘肃、山西等其他产区。
良种选育成效明显。建有良种繁育基地2500亩,现已选育出青藜1—8号、柴达木红等12个藜麦新品种。“青藜1号”和青藜5、6、7号成为省内主推品种,其中“青藜1号”的本土环境适应性较强,蛋白质含量高,更符合中国人体质需要。
产品加工能力提升。全省种植加工和销售企业已发展至30多家,州级以上的龙头企业5家,藜麦加工能力达3万吨/年以上。开发出藜麦米、藜麦茶、藜麦粉、藜麦酒、藜麦醋、藜麦挂面等10多种产品。率先制定了全国首个藜麦加工、包装、贮藏、运输团体标准。“三江沃土”产品已获得欧盟有机认证和美国FDA认证。
产业关联紧密。藜麦种植规模小,但产业环节齐全,从良种繁育、规模种植到加工流通,产业布局已基本形成,且龙头企业在各环节发挥主导作用,“公司+合作社+农户”的发展特征明显。乌兰县是企业集聚区,成为辐射全州藜麦产业发展的物流集散中心,都兰县、格尔木市和德令哈市发展成为藜麦主要种植区。
存在问题。一是良种繁育体系不健全,育种水平低,以引种选育为主,缺乏优质藜麦品种。二是以初级加工产品为主,精深加工能力相对薄弱。三是产业不宜与粮油作物轮作,需要注重处理好产业发展与耕地地力保护的关系。
2.9.2?思路目标
突出绿色、彰显特色,加强优良品种选育推广,稳步扩大种植面积,提高机械化作业水平,推进标准化生产,延伸藜麦产业链条,加大品牌宣传力度,扩大品牌知名度,提升经济效益,打造成西北地区乃至全国重要的绿色有机藜麦生产基地。
到2025年,全省藜麦种植面积达到5万亩,产量达到1.25万吨,建设标准化生产基地5个,加工基地2—3个,藜麦加工转化率达到65%以上,绿色有机藜麦产品认证面积达到3万亩。
2.9.3?建设重点
建立良种繁育体系。依托科研院所及高校,开展藜麦育种联合攻关,积极培育适宜本区域乃至西北地区种植的高品质、高质量藜麦新品种。支持以乌兰县为中心,在海西州建设2—3个藜麦良种繁育基地,提高供种质量和数量,将青海打造成全国重要的藜麦良种繁育基地和生产基地。
强化标准化基地建设。结合化肥农药减量增效行动,开展绿色有机藜麦种植标准化基地建设,推行订单生产,支持绿色有机食品认证。围绕土地托管、病虫害统防统治等,打造一批创新基地,发挥示范引领作用。
提高机械化生产水平。依据藜麦生长特性,加快研制具有操作简便、性能优良、节能环保的农机具,促进节本增效,提高标准化生产水平。在适宜规模化生产的区域,加大藜麦覆膜精量穴播机、高秆作物割晒机和带式捡拾收获台等藜麦生产关键装备推广力度,提高藜麦耕种收全程机械化水平。
提升精深加工能力。积极引进科技型加工企业入驻产业园区,提升产品研发和精深加工能力。支持企业研发新技术、新工艺、新产品,开发科技含量高、加工程度深、产业链条长、增值空间大、具有保健功能、养生功能的藜麦精深加工产品,提升精深加工水平,将青海打造成国内藜麦产品重要加工基地和具有鲜明地域特色的藜麦旅游观光基地。
2.9.4?产业布局
藜麦良种繁育基地布局在乌兰县。
绿色藜麦种植区布局在海西州都兰县、乌兰县、德令哈市和格尔木市;有机藜麦种植区布局在格尔木农垦集团、德令哈市柯鲁柯镇、都兰县香日德镇和巴隆乡。
藜麦精深加工及商贸物流集聚区布局在都兰县、乌兰县。
第三章?推进绿色发展优化产地环境
深入贯彻绿色发展理念,坚持生态优先,着力加强资源环境保护与修复,推进产地环境清洁化,发展生态循环农牧业,夯实绿色有机农畜产品生产的生态本底,筑牢绿色发展支撑体系。
3.1?加强资源环境保护与修复
3.1.1?加强耕地保护与质量提升
实施最严格的耕地保护制度。全面落实永久基本农田特殊保护制度,科学合理利用耕地资源,坚决遏制耕地“非农化”、永久基本农田特别是高标准农田“非粮化”,加快落实撂荒耕地复种清零和苗木占用耕地有序退出。紧紧围绕巩固和提升粮食产能,加快推进250万亩粮食生产功能区和重要农产品生产保护区建设,实行精准化管理。
加强耕地土壤环境管理。开展第三次全国土壤普查,全面查清土壤资源情况,提升土壤资源保护和利用水平,为守住耕地红线、优化农业生产布局、确保国家粮食安全奠定坚实基础。按照全省农用地土壤环境质量类别划定结果,持续推进农用地分类管理,优先保护未污染耕地,推进污染耕地分类治理,集成一批保护与治理并重的技术模式,积极发展节水农业、旱作农业。分区推广增施有机肥、秸秆还田、种植绿肥翻埋、轮作休耕、深耕深松等技术,提高土壤有机质含量,改良土壤结构,改善土壤生态环境,提高耕地土壤肥力,推进耕地质量稳步提升。
3.1.2?加强草原保护与生态修复
加强草原用途管制。应用国土最新调查成果,优化基本草原,基本草原面积不少于天然草原总面积的80%。严格落实生态保护红线和国土空间用途管制制度,从严管控基本草原,确保基本草原面积不减少、质量不下降、用途不改变。依法规范矿藏开采、工程建设、规模化养殖场等征占用草原的审核审批,强化源头管控和事中事后监管。扩大草原有机认证面积,到2025年认证面积达到1.5亿亩以上。
强化禁牧休牧和草畜平衡。合理划定禁牧区和草畜平衡区,科学核定草原载畜量,建立省—市州—县(市、区、行政区)—乡镇—村—护林员包干的网络化管理责任体系。完善落实禁牧休牧、划区轮牧和草畜平衡制度,依法查处超载过牧和禁牧休牧期违规放牧行为。实行草原管护员履职绩效管理,推广草畜平衡经验和模式。推行划区轮牧、返青期休牧,合理均衡利用草原。提高牧区草原保护能力,加大种草养畜和设施圈养力度,逐步减轻天然草场放牧压力,促进草原休养生息。
3.1.3?加强水资源保护与生态修复
强化水资源刚性约束。加强最严格水资源管理,坚持把水资源作为最大的刚性约束,细化实化以水定城、以水定地、以水定人、以水定产举措。实行水资源消耗总量和强度双控,严格用水总量、用水效率、水功能区限制纳污“三条红线”。
加强水生态系统保护与修复。稳固三江源生态屏障,因地制宜开展生态补水,建立江河源守护人制度,保证源头活水水质达到国家考核要求、干支流生态水量充足、水源涵养功能整体增强。加强祁连山冰川与水源涵养区生态保护与修复,加大黑河、疏勒河、大通河、布哈河等流域源头区整体性保护力度。推进湟水河全流域生态环境综合治理,加强河湟谷地区域性水源涵养区、缓冲隔离区、污染防控区、成片森林和湿地建设,促进水资源节约集约高效利用。实施柴达木盆地生态环境综合治理工程,推进河湖保护和水系连通,加强地下水保护和工农业节水控水,增强区域内水资源配置能力。建设泛共和盆地生态圈,持续推进黄河干流区、青海湖流域生态保护和综合治理,加强黄河沿线、库区生态和水土流失治理。
3.1.4?加强生物多样性保护
强化栖息地整体系统保护。严格落实青海省《关于进一步加强生物多样性保护的实施意见》,加强自然保护地建设与监管,将更大面积的野生动植物重要栖息地纳入严格保护范围,开展重要栖息地状况调查、监测、评估并建立名录,建设野生动植物及栖息地保护数据信息管理系统。开展栖息地优化整合保护,统筹就地保护和迁地保护,加强重点保护和珍稀濒危野生动植物及其栖息地、原生境的保护修复,连通重要物种迁徙扩散生态廊道,建立保护小区,推进生物多样性跨境区域保护,实施受损栖息地修复工程,探索荒野地系统性保护和“再野化”实践。开展河流洄游通道与产卵场保护,扩大栖息地保护面积。
推进生物安全风险防范应对。建立省级生物安全风险防控联合协调机制,构建生物安全风险防控和治理体系。加强动物防疫体系建设,健全完善省、市、县三级动物疫病预防控制机构兽医实验室网络,提升重点传染病病原微生物检测能力。实施植物保护能力提升工程,加强植物灾情、疫情和病虫害防控防治。强化转基因生物安全管理和微生物菌剂、抗生素药物安全使用管理。
3.1.5?加强产地环境监管
建立生态环境质量监测监管。加强大气、水、土壤、农灌水环境质量监测,及时掌握环境质量变化动态。加强耕地质量监测评价,健全耕地土壤环境监测网络。推进生态环境监测数字化、智能化建设,加快构建天地一体、上下协同、信息共享的生态环境监测网络,不断增强生态环境监测能力。建立产地生态环境风险评估和分类分级制度,建立风险评估管理办法和风险评估专家委员会,按照定期监测及时预警、分类分级的原则严格管控产地环境,落实源头防控、精准治理。
加强农业面源污染治理监督管理。按照“突出重点、分区管控、分类推进、综合治理”的原则,加强农业面源污染治理。开展地膜残留监测,设置废旧地膜残留长期定位监测点,加强地膜残留污染的监管、防控及综合治理。加密布设农业面源污染监控点,掌握农业面源污染物产生和排放情况。建立农业面源污染调查监测体系,制定农业面源污染环境监测技术规范,加强农业污染源、入水污染物浓度与流量监测、受纳水体水质和流量监测,构建农业面源污染环境监测体系。建设一批以污染防治、调查监测、绩效评估等为主要内容的试点示范工程,形成农业面源污染防治典型模式。
农业生物物种资源调查和外来生物入侵监测。利用空间信息技术、大数据信息技术等监测技术,落实国家重点保护农业野生植物调查,加大农业野生植物原生境保护力度,加强草地贪夜蛾、西藏飞蝗、苹果蠹蛾等入侵物种调查和监测,织牢织密生物安全风险监测预警网络,建立外来入侵物种普查和监测预警机制,重点加强基层监测站点建设,做到“一种一策”精准治理,开展预警与应急灭除。
3.2?推进农牧业清洁生产
3.2.1?推进化肥农药减量增效
稳步实施化肥农药减量增效行动,全省开展化肥农药减量增效行动。建设一批化肥农药减量技术服务基地,为农牧民提供全程技术服务。全面推广测土配方施肥技术,推行“有机肥+N”替代减量模式,推广有机肥替代化肥和病虫害绿色防控技术,应用生物防治、生态控制、理化诱控等绿色防控技术,开展病虫害专业化统防统治与绿色防控融合。推广机械施肥、种肥同播等技术,加强良种良法良地良机集成配套,探索适应性强、技术性能优异的有机肥撒肥机和高效植保机械,做到精准施肥减量。到2025年,全省测土配方施肥覆盖率达到90%以上,主要农作物病虫害专业化统防统治覆盖率达到40%以上、绿色防控覆盖率达到50%以上,全省化肥、农药利用率均达到43%。
3.2.2?推进兽用抗菌药减量替代
规范兽用抗菌药使用管理。完善兽医技术人员配备,设立养殖场兽药房,建立实施科学合理用药管理制度,规范养殖用药档案记录管理,加强养殖相关人员和兽医技术人员培训,严格执行兽用处方药制度和休药期制度,坚决杜绝使用食品动物禁止使用的药品及其他化合物。对兽用抗菌药物实施分类管理,实施处方药管理制度。严禁使用禁用药物、停用兽药、人用药品、原料药、假劣兽药和未经批准的兽药。严格落实促生长类抗菌药物饲料添加剂退出政策,严禁该类产品流入市场和使用环节。
健全兽药监管追溯体系。开展兽药经营环节追溯管理,完善兽药电子管理平台可追溯制度,进一步规范兽药生产企业追溯数据,对兽药经营活动全面实施追溯管理,组织参加兽药使用追溯试点,反馈兽药使用及药效情况,组织实施全省兽用抗菌药减量化行动。
3.2.3?加强农牧业废弃物资源化利用
推进农作物秸秆综合利用。加强农作物秸秆饲料化、肥料化、基料化、燃料化、原料化综合利用,完善秸秆收储运体系。扎实推进秸秆综合利用行动,整县推进秸秆综合利用试点,加强监控管理,持续开展秸秆禁烧行动。到2025年,全省秸秆综合利用率达到90%以上。
实施农膜回收行动。稳妥推进可承受、能降解农膜替代,加大农用地膜新国家标准宣贯力度,全面推广达标地膜,开展可降解地膜示范应用。按照“谁供膜、谁回收”“谁种植、谁捡拾”的原则,健全农田废旧地膜回收加工体系,提高废旧农膜资源化利用水平,全省废弃农膜回收利用率达到95%左右。
加强农药包装废弃物回收处理。完善农药包装废弃物有偿分类回收机制,引导农药生产者、经营者开展农药包装废弃物回收、贮存、运输、处置工作,全省建立农药包装废弃物回收网点40个,回收中心10个,处置中心3个。
推进畜禽粪污资源化利用。支持畜禽规模养殖场基础设施提升改造,推广粪污堆沤肥还田等资源化利用模式。全面完成全省农区“小养殖户”产生污染物不规范贮存和处置等环境污染和污染隐患排查整治工作,全省规模养殖场配套建设粪污处理设施比例达到100%,养殖废弃物综合利用率明显提升。
3.3?发展生态循环农牧业
3.3.1?大力发展节水农业
加强工程节水。推进农田水利设施提档升级,大力发展农业高效节水灌溉,结合高标准农田建设,加强田间灌排工程与灌区骨干工程的衔接配套,加大田间节水设施建设力度,加强雨水和地表水收集利用,因地制宜推广渠道防渗、管道输水灌溉和喷灌、滴灌、微灌等节水措施,支持建设必要的灌溉计量设施,提高农业灌溉保证率和用水效率。对年久失修灌溉工程开展摸底调查、建立台账、加快维修,解决好农田灌溉“最后一公里”问题。到2025年,新建高效节水灌溉面积9万亩。
推进农艺节水。调整种植结构,改进耕作方式,适度减少高耗水作物种植规模,发展低耗水作物,大力推广抗旱节水农作物品种,推广水肥一体化、覆盖保墒等节水技术,促进良种良法配套、农机农艺结合。积极倡导免耕技术、秋季覆膜等秋雨春用措施。
加强管理节水。改善农业生产用水粗放等问题,落实最严格水资源管理制度,严格农业用水总量控制,推进智慧水利行动,开展农牧业用水精细化管理,科学合理确定灌溉定额,实施水资源消耗总量和强度双控行动,探索农牧业水价形成机制、节水奖励和精准补贴办法。到2025年,农田灌溉水有效利用系数稳步提升。
3.3.2?促进农牧结合草畜平衡
试点推行农牧业绿色种养循环。坚持立草为业、草畜结合、以草定牧、以牧富民,在湟源、湟中、大通、共和、贵南、都兰、刚察等县,整县试点推进农牧业绿色种养循环。坚持粮草兼顾,在稳定粮食生产的基础上,结合重点区域生态保护与修复项目,加快发展饲草产业,建设连片集约优质饲草基地,当年生饲草种植面积稳定在180万亩,打造高产燕麦、青贮玉米等优质饲草生产基地50万亩。在农牧结合区建设粮饲兼顾、种养结合、农牧循环的新型农业结构,积极探索低碳、高效畜牧业发展道路。
推进农牧业绿色发展先行区建设。加快推进刚察、湟源、循化三个国家农业绿色发展先行区建设,继续建设一批农牧业绿色发展先行区,探索建立农业绿色发展先行先试支撑体系,充分利用农区、牧区、农牧交错区各具特色的农牧业资源,推行“西繁东育”、草畜联动、飞地加工等模式,推动东西部物质能量转换和时空互补,实现农区牧区结合、产业经济循环、区域协同发展。
3.3.3?畅通种养循环路径
破除种养分离壁垒,畅通农牧业内部资源循环。培育饲草秸秆收储运、粪肥还田社会化服务组织,引导种养双方建立紧密型利益联结机制。总结提炼沼液肥、堆沤肥、商品有机肥施用技术模式,因地制宜推广经济实用的施肥机械,提高粪肥还田效率。建立全链条管理体系,推动建立符合青海实际的粪污养分平衡管理制度,指导规模养殖场(户)建立粪污处理台账,种植户建立粪肥施用台账,健全覆盖各环节的全链条管理体系,科学指导粪污资源化利用。
第四章?推进创新驱动强化生产支撑
贯彻创新驱动发展理念,加强农牧业科技创新与成果推广应用,建设高素质人才队伍,打造智慧高效的科技创新服务体系,加快发展数字农业,提高绿色有机农畜产品综合生产能力。
4.1?推进设施装备提档升级
4.1.1?加快高标准农田建设
加强高标准农田建设。完善农田基础设施,推进田间道路建设,优化机耕道、生产路布局,完善农田灌溉等配套设施,实施土地平整、输配电设施、农田防护和生态环境保护等工程建设,加大河湟谷地旱作梯田改造提升力度,推动落实梯田改造措施。实施土壤培肥改良、退化耕地治理、障碍土层改良、轻度污染修复治理等,进一步提升耕地质量。积极探索生态沟渠建设,结合生态涵养、农业面源污染防治和田园生态改善,建设一批生态基础优良、农田质量较高、产出能力较强、产品健康安全、产业形态多样、资源可持续利用的绿色农田建设试点。到2025年,全省累计建成高标准农田485万亩,改造提升高标准农田38万亩。
强化建设监管和后续管护。严格落实高标准农田建设程序,完善各项建设管理制度,健全监管工作机制,创新监管方式,对项目实施实行全过程监管。建立健全完善的移交措施,对高标准农田建设形成的工程、设备、设施等及时进行地区移交。确保健成后的高标准农田及时上图入库,做到底数清、情况明,全面动态掌握高标准农田建设、资金投入、建后管护和土地利用及耕地质量等级变化等情况。
4.1.2?改善种养设施基础条件
加快农田水利工程建设。大力开展小型农田水利基础设施建设,加强农业灌溉排水设施建设,增加农田有效灌溉面积,推广高效节水、旱作节水、水肥一体化等绿色标准化生产技术。加快中型灌区续建配套与节水改造,推进与农牧业发展关系紧密的引大济湟、引黄济宁、柴达木水资源配置等重大水利工程建设,提高区域水资源配置能力,发挥好水利工程设施作用。
加强种养业基础设施建设。加强东部农业区设施农业改造升级和新型设施农业建设,适度新建连栋温室、塑料拱棚等。依托龙头企业、合作社等新型经营主体,提高养殖设施装备水平,推广应用智能化信息化装备,引导牧场提高精细化管理能力。扩大高产优质饲草种植面积,推广应用装配式牛羊棚舍、移动式畜圈、饲草料加工储藏、动物防疫等设施设备。提升繁制种基地设施化配套建设水平。
加快仓储保鲜冷链物流设施建设。实施农畜产品仓储保鲜冷链物流设施建设工程,构建市为龙头、县为骨干、乡镇基础、辐射到村的四级网络。支持西宁建设好国家骨干冷链物流基地,发挥西宁、海东2个市级龙头冷链物流中心的农产品冷链物流集散功能;在祁连县、共和县、同仁市、玛沁县、玉树市、格尔木市、德令哈市7个县市建设县级农产品产地仓储冷链物流基地,发挥上联集散中心,下接乡村网络的桥梁、融通功能;在湟中区鲁沙尔镇、民和县川口镇、祁连县峨堡镇、共和县倒淌河镇、同仁市保安镇、格尔木市郭勒木德镇、玉树市隆宝镇、玛沁县拉加镇等19个重点镇,布局以农畜产品预冷、清选分级、分拣包装、保鲜、初加工、冷藏冷冻为主的仓储冷链物流网络,满足产地产品流通运输需求;在特色农产品优势区和生鲜农产品主产区,选择一批重点村,支持家庭农场、农民合作社、供销社、产业化龙头企业等建设村级仓储保鲜保活设施建设,辐射带动周边村社。
4.1.3?推进农牧业机械化转型升级
推动农机装备产业创新发展。探索建立以企业为主体,市场为导向,产学研相结合的农机装备创新体系,强化对农机装备产业扶持。聚焦主要农作物生产全程机械化薄弱环节,探索提出适合青海川浅脑和农牧交错区等不同区域特点的主要农作物和牧草生产全程机械化解决方案,加快补齐全程机械化发展短板,加快推进农机农艺融合。
推广先进适用农机装备与机械化技术。加快绿色高效新机具新技术推广应用,建设全程全面机械化示范区,加大保护性耕作、高效减量施药、有机肥施入、节水灌溉、残膜回收、饲草收获加工、秸秆综合利用及畜禽粪污资源化利用等绿色高效机械装备和技术的示范推广力度。提高畜禽养殖机械化水平,推广可移动生态圈舍、牛奶冷储罐等绿色高效机械装备。建设数字农牧业示范基地,推动智能化、信息化、精准化新型农机具推广应用,推进“互联网+农机作业”,到2025年全省农作物耕种收综合机械化率达到70%。
推动农机社会化服务高效发展。培育壮大新型农机服务主体,完善扶持政策,积极促进多元农机服务主体融合发展。探索发展“全程机械化+综合农事”等“一站式”服务模式,推动多种形式的适度规模经营。精准实施农机购置与应用补贴政策,严格执行补贴操作基本程序,确保补贴政策在各环节落实到位。
4.1.4?加强防灾减灾能力建设
强化监测预警服务。加强各部门间的合作,完善信息共享和联合会商机制,做好农牧业基础资料和灾害监测预警信息共享。建立预警信息传播机制和重大突发事件预警信息全网发布机制,充分利用“12316”益农信息服务平台、“12379”青海省突发事件预警信息发布系统等资源,扩大信息覆盖面。
提高防灾减灾能力。建设一批规模合理、标准适度的防洪和抗旱应急水源工程,提高防汛抗旱减灾能力。强化青南牧区畜牧业防灾、避灾基础设施建设,稳定牦牛、藏羊养殖规模,保障产品供给能力。支持高标准农田等建设中增设标准化人工影响天气作业站点,加快重点地区人工增雨抗旱防雹工程建设。开展农牧业灾害致灾机理、风险评估、防灾减灾技术和重大农作物病虫害预警等方面的联合攻关,共同推进科研成果转化应用。
强化科普宣传。拓宽科普宣传渠道,加强灾害防御科普宣传和舆论引导,组织开展专家讲座、上街宣传、悬挂宣传横幅、发放宣传资料等多种形式的防御知识宣传,进一步向系统和社会公众普及洪涝、干旱、霜冻、风雪冰雹等各类灾害对农牧业的影响以及应对的基本技能,进一步增强农牧民的防灾减灾抗灾意识,提高综合减灾能力。
4.2?强化现代农牧业科技支撑
4.2.1?促进科技创新
加强科技支撑体系建设。加强应用基础研究及成果转化条件建设,依托省级以上农业科研机构,实施科技部国家牦牛技术创新中心建设项目,建设青藏高原种质资源保护与遗传改良、青藏高原放牧牦牛藏羊动物营养与饲草料、高原冷水鱼养殖与生态环境保护等重点实验室,提升设施设备水平。创建科技创新平台,强化农业科学观测实验站、科学试验基地、农业气象实验站条件改善和功能提升,构建布局合理、设备先进、运行高效、数据共享的科技创新平台体系。
加强需求导向型科技创新。针对制约现代农牧业发展短板、薄弱环节、技术瓶颈,强化现代农业技术集成创新,全力攻关农牧业领域所面临的共性问题和关键技术难题。围绕生物育种、生物安全、资源环境、智能农机、农产品深加工、绿色投入品创制等领域,加强现代农业前沿技术和基础研究,在优先领域和重大基础技术方面取得新突破,持续提升现代农业科技创新能力。
创新科研投入机制。各级财政综合考虑财力水平,统筹加大对农业科技的投入力度,完善稳定支持和适度竞争相协调的农业科研投入方式。支持农业科研院校自主布局科研项目,扩大学术自主权和个人科研选题选择权。省级财政部门根据省级公益性科研院所运行情况及资金需求,视财力状况安排专项预算,支持公益性农业科研院所和基层农技推广机构开展科学研究。
4.2.2?加强技术服务
健全科技服务体系。强化农牧业科技创新平台建设,鼓励和支持农业科研单位、教育机构、涉农企业、农业产业化经营组织、农村合作经济组织、行业中介等参与农业技术推广服务,构建多元互补的农牧业科技服务体系。深化基层农牧业技术服务体系改革,全面推行县乡农技人员包村联户制,建立“科技人员到户、技术要领到人,良种良法到田进圈”服务机制,解决基层农技推广断层的问题。
强化成果推广应用。压实创新链与产业链联结密度,强化创新与应用密切联动,创新推广种业、加工业、农业机械装备等重点领域的新品种、新产品、新技术,推动成果集成、熟化、应用全方面发展。完善农业科研院校科技成果快速转化应用机制,健全科技成果转移转化的统计和发布制度,定期筛选发布重大农业新品种、新技术目录。
创新科技推广模式。健全完善省农牧业科技“三级平台”推广模式,积极探索推广主体多元化、推广形式多样化、推广内容全程化、推广任务项目化的新途径、新方法、新模式。深入实施科技特派员制度,完善科技特派员选派政策,落实产业技术顾问制度,有效引导科技信息、人才、技术等先进要素向农村牧区基层、农牧业生产一线集聚。
4.2.3?培育人才队伍
建设人才培育平台。积极搭建政府为主导、用人单位为主体、市场配置为基础的引才平台,实施“昆仑英才”行动计划校园引才、青海省高端创新创业人才计划等,建立农业高层次人才双向交流信息储备库,创新完善农业农村人才管理使用机制和政策制度,加大农业高层次人才引进引智力度,引进和培养急需紧缺的高层次农业科技领军人才。
强化专业人才队伍。统筹利用各类培训资源,丰富理论教学、现场实训、案例分析、世界杯怎么下赌注等培训方式,开展农业科技人员知识更新教育培训。支持有条件地区通过“定向招生、定向培养、定向就业”的培养方式,引导本土涉农学科高校毕业生和相当专业水平人才进入基层农技推广队伍,健全人才评价和职称评审制度,壮大基层农技推广力量。
加强高素质农牧民培训。深入实施现代农牧民培育计划,重点对家庭农牧场、农牧民合作社、种养大户等适度规模经营组织的负责人、管理人员、业务股骨干和带头人进行系统培育。采取多种方式,有针对性地培育一批留得住、用得上、有文化的高素质农牧民,使之成为加快农牧业科技成果推广应用的生力军。选取具备一定培训条件的农牧业产业化龙头企业、农牧业产业园、农牧业科技试验示范基地等作为农牧民培训实训基地,提高办学条件能力。
4.3?加快发展数字农业
4.3.1?加强数字农业基础设施建设
加快农牧区宽带通信网、移动互联网、数字电视网和下一代互联网发展,提升各级农业农村系统信息装备水平。推动大数据、人工智能、区块链、遥感、北斗导航等现代信息技术在农牧区统筹规划、共建共用,建设国家农业遥感中心青海分中心,推进现代农牧业提质增效和产业转型升级。探索建设数字化产地仓和公共配送中心,推进农畜产品批发市场数字化和智慧化建设。支持智能农机推广应用。
4.3.2?加快数据资源开发利用
建设农牧业自然资源、重要农牧业种质资源、新型农牧业经营主体等专题大数据库,构建全省农牧业数据资源“一张图”。健全完善省级智慧农牧业大数据平台的应用系统,开发监测预警、科技教育、种质资源管理、农田建设管理等业务系统,逐步建立市(州)、县(区)级智慧农牧业大数据应用管理平台,推进农牧业管理线上线下相结合。
4.3.3?建设数字农业示范基地
创建青海数字农业联盟,培育一批数字农业产业园区和示范基地、一批数字农业重点项目、一批数字农业示范龙头企业和一批数字农业新农民。率先在现代农业产业园、绿色食品标准化生产基地和有机农业基地等推广物联网技术,开展农牧业生产环境监测,推动智能管理、智能分析、智能控制技术与装备集成应用,提升种养业生产管理信息化水平。率先在农牧业产业化联合体省级重点龙头企业等应用工业互联网等信息技术,实施数字化转型。重点建设基于物联网及RFID识别技术的产品溯源及安全预警系统。
第五章?推进“三品一标”加快提档升级
深化农牧业供给侧结构性改革,统筹推进农业生产和农产品两个“三品一标”协同发展,加强农牧业品种培优、品质提升、品牌打造和标准化生产,大力发展绿色有机地理标志和达标合格农产品,推动青海农牧业高质量发展和乡村产业振兴。
5.1?强化优良品种育繁推用
5.1.1?加强农业种质资源保护与利用
深入开展农业种质资源普查收集。推进青海省农业种质资源全面普查、系统调查与抢救性收集,完成第三次农作物种质资源普查,完成畜禽遗传资源普查,启动并完成水产养殖种质资源普查,摸清全省农作物、畜禽和水产养殖种质资源种类、数量、分布及主要性状等基本情况,掌握变化情况与趋势,发布种质资源普查报告,加大珍稀、濒危、特有资源与特色地方品种收集力度,实现应收尽收、应保尽保。
建立种质资源保护体系。加强农业种质资源库(圃)、保种场、保护区等基础能力建设,推动建立青藏高原野生生物遗传资源国家基因库,提升国家作物种质资源库青海复份库,建设完善原产地保护和异地保护相结合、活体保种和遗传材料保存相补充的农业种质资源保护体系,提升牦牛、藏羊、八眉猪、海东鸡等种质资源保护与利用水平。强化种质资源特性和保种技术研究,完善地方品种种质资源数据库,定期监测种质资源库(圃)和原生境保护点保存资源的活力与遗传完整性。综合运用法律、经济、技术、行政等多种手段,推行全链条、全流程监管,重拳打击假冒伪劣套牌侵权等违法犯罪行为。
完善鉴定评价与创新利用体系。鼓励科研院所和高等院校及种业企业开展农业种质资源精准鉴定评价和优异基因深度发掘。加强青海省高原作物种质资源创新与利用重点实验室建设,开展种质资源创新、新品种选育和分子生物学应用等工作,创制高产高效、优质广适、适合机械化等目标性状突出和有育种价值的新种质。
5.1.2?提升种业自主创新能力
推进种源核心技术攻关。依托科研院所和高等院校开展基础性研究,加强基因育种、分子标记育种、细胞工程与诱变育种、品种设计、雄性不育杂种优势利用等新技术应用,不断提升完善现代生物育种技术体系。围绕牦牛、藏羊、青稞、油菜、马铃薯、冷水鱼等青藏高原特色农作物和畜禽开展种源核心技术攻关,加快高原地方特色品种改良,提高良种供应能力及质量,全面提升生产水平。
开展育种联合攻关。加强科企协同创新,建立健全合作机制,开展牦牛、藏羊、青稞、油菜、马铃薯等特色农畜产品联合育种攻关,持续开展省级育种良种联合攻关和畜禽遗传改良计划。加大高产优质突破性品种培育和推广力度,推进牦牛、藏羊本品种选育、冷水鱼良种繁育。
建立健全商业化育种机制。鼓励种业企业与科研院所、高等院校联合组建技术研发平台和产业技术创新联盟,进行商业化、工厂化育繁研究开发,开展良种选育和规模化生产,加快推进商业化育种,进一步提高种业企业育繁推一体化水平。
5.1.3?加强良种生产基地建设
优化良种生产布局。合理规划良种生产区域布局,巩固保护现有优势作物种子生产基地,建立高原特色作物种子繁育基地,加大杂交油菜亲本和青稞、马铃薯、蔬菜等农作物常规品种原良种繁育力度;改造提升牦牛、藏羊种畜场,建设生猪良种繁育基地;打造现代化牧草良种制繁种基地,提高良种自繁自育能力。
提升基地建设水平。加强农作物和畜禽良种繁育体系建设,发挥高原冷凉气候优势,高水平打造农作物北繁制种基地,建设牦牛、藏羊性能测定中心及农作物品种测试站。持续推进云南元谋县南繁科研育种基地建设,完善配套设施和专业服务。以特色农畜产品为重点,继续开展农作物种子工程、畜禽良种补贴、家畜标准化改良站(点)能力提升和水产良种场建设,打造一批高标准、规模化的良种繁育基地,提高良种供应能力。
5.1.4?提高种业产业化水平
培育壮大龙头企业。支持种业企业通过兼并、重组、联合、入股等方式发展壮大,培育“育繁推一体化”现代种业企业。以优势品种为重点,支持企业建设育种科研创新平台,推动企业与科研院所共建实验室、育种研发中心和繁育基地,培育具有较强竞争力的育繁推一体化核心种业企业6家,打造一批具有较强竞争力的种业品牌。
加强良种示范推广。完善农牧种业科技创新平台建设,加强优良品种选育、驯化、引种及展示示范,加大现代种业先进适用技术熟化集成、组装配套和示范推广力度。全面落实良种补贴政策,规范良种引入机制。
创新利益联结机制。引导种业企业、合作社带动农牧民发展种业生产,支持种业企业与制(繁)种大户、农牧民建立合理的利益分享机制,形成“利益共享、风险共担”的利益联结机制。
5.1.5?完善现代种业治理体系
严格种子(种畜禽、水产良种)生产经营许可管理、品种审定登记制度和可追溯制度,强化种业基础信息统计分析、种子生产和购销环节的管理力度,规范种子营销网络,提升县级农作物种子质量检测能力;加强畜禽、水产和牧草良种质量检验检测平台建设,建立健全良种检验检测体系;鼓励企业开展畜禽良种、牧草良种生产企业质量管理认证和资质认定,强化种业市场监督管理,维护种子(种畜禽、水产良种)生产和种业市场秩序。建立省、市(州)两级农作物救灾备荒储备制度,加强农作物救灾备荒种子储备库建设,改善种子储备条件,有效保障农作物供种。
5.2?推动全程标准化生产
5.2.1?建立健全全产业链标准体系
强化标准引领,建立健全特色农畜产品标准体系。围绕特色优质农畜产品的主导品种,以强化全程质量控制、提升全要素生产率、促进产业融合发展为导向,开展全产业链标准体系的梳理和构建。按照“有标贯标、缺标补标、低标提标”的原则,编制全产业链标准体系表,加快产地环境、品种种质、投入品管控、产品加工、储运保鲜、包装标识、分等分级等关键环节标准的制修订,逐步建成布局合理、指标科学、协调配套的全产业链标准体系。鼓励龙头企业、行业协会、科研院所等积极参与行业、团体、地方标准制修订;引导企业制定农畜产品绿色有机生产的行业标准、企业标准。加强农业标准宣传推广和使用指导,编制推广农业标准化生产简明操作手册,尽快将国家标准、行业标准、地方标准技术要点转化为生产者能用、会用的生产操作规程。
5.2.2?全面推进标准化生产
聚焦优势特色产业,深入推进现代农业全产业链标准化,力争在“菜篮子”大县、农业园区、农业现代化示范区、国家农业绿色发展先行区率先推行标准化生产。加快绿色有机生产技术和管理措施的示范推广,推行“农业科技人员+涉农社会化服务企业+新型农牧业经营主体”的“三位一体”的标准化生产技术推广模式,加快集成组装一批标准化绿色有机高质高效技术模式,建设百万亩油菜、马铃薯、小麦标准化生产基地和50万亩蔬菜标准化生产基地,高标准建设200个千头牦牛标准化生产基地、200个千只藏羊标准化规模养殖场、200个草畜配套生态牧场、5个年出栏10万头以上的生猪规模养殖场,创建一批规模经营主体标准化生产县。鼓励和支持农业企业、合作社、家庭农牧场等新型经营主体实施示范引导,多种形式指导农牧民按照标准开展生产。依托农业高质量发展示范项目,打造一批国家级、省级现代农业全产业链标准化示范基地。到2025年,全省农牧业标准化普及率达到60%以上。
5.2.3?提升农畜产品品质
构建牦牛、藏羊、青稞、冷水鱼等产品的特色营养品质指标体系,强化包装标识和分等分级。大力推广测土配方施肥、地膜覆盖栽培、农田深耕深松、高效节水灌溉、水肥一体化、病虫害生物防治、先进农机应用、优质饲草种植、藏羊高效养殖、牦牛“三增三适”、冷水鱼陆基养殖等农牧业增产增效技术,集成推广农技农艺相结合的技术模式,有效提升农畜产品品质。持续稳定生猪产能,以大型生猪养殖为带动,大力发展中小规模标准化养殖,提升生猪生产规模,建立省内自给为主,省外适当调剂补充的供应体系,到2025年生猪存栏达到100万头,猪肉产量达到9万吨。
5.2.4?发展绿色有机和地理标志农产品
引导新型农牧业经营主体牵头开展绿色食品和有机农产品认证,通过奖励补贴、项目支持、绩效管理等方式,不断提高认证产品的总量规模和质量水平,积极推进功能性农畜产品发展。围绕地理标志农产品的独特地域、独特生产方式、独特品质和独特历史文化,强化产品特色挖掘,提高市场辨识度和认可度。每个产品全面推行“六个一”建设标准,培育一个区域特色产品、建设一个以上核心生产基地、建立一套特征品质指标、集成应用一套全产业链标准、叫响一个区域特色品牌、健全一套质量管控机制,让地理标志农产品可展示、可量化、可感知。按照全省农牧业“四区一带”区域布局,东部地区以绿色认证为主、环湖和青南地区以有机认证为主。建设一批绿色食品原料标准化生产基地和有机产品生产基地,重点打造青南地区牦牛生态有机畜产品基地、环湖地区藏羊绿色有机畜产品基地、柴达木地区绿色有机枸杞生产基地、沿黄冷水鱼生产基地、河湟谷地高原夏菜生产基地、农牧结合带优质饲草生产基地等六大基地。到2025年,全省绿色有机地理标志农产品达到1000个以上。
5.3?加强农产品质量安全监管
5.3.1?健全农畜产品质量监管体系
健全省、市(州)、县(市、区)、乡(镇)四级农畜产品质量安全监管体系,建立健全乡镇农产品质量安全网格化管理体系,建立县级农产品监管员和村级协管员制度,坚持属地管理、重心下移,聚焦重点、靶向发力,机制创新、高效治理的原则,织密监管网络、压实管理责任,实现农产品质量安全网格化管理横向到边、纵向到底、监管服务全覆盖,推动治理能力全面提升。用最严谨的标准、最严格的监管、最严厉的处罚、最严肃的问责,严把从农田到餐桌每一道关口,保障人民群众“舌尖上的安全”。加强质检机构监管力度,按照“双随机、一公开”要求组织开展农牧业质检机构监督检查,强化质检机构资质认定与考核,探索建立质检机构诚信档案和重点监管名单制度,推动实施检验员职业资格制度,建设一批农产品质量安全检测技术实训基地。以国家农产品质量安全县为重点,统筹加强质检机构软硬件建设,开展县级农产品检验检测机构资质“双认证”提级行动,遴选一批业务管理精、检测能力强的县级质检机构,打造典型样板,加强示范带动和学习交流,引导县级质检机构高质量发展。
5.3.2?严格农牧业投入品生产管理
规范生产和使用农牧业投入品,对农药、兽药、饲料和饲料添加剂、肥料等农牧业投入品实行严格的生产经营许可制度。深入实施食用农产品“治违禁、控药残、促提升”行动,聚焦问题较为突出的农畜产品,采取“一个问题品种、一张整治清单、一套攻坚方案、一批管控措施”的“四个一”精准治理模式,严厉打击农畜产品生产经营中违规使用保鲜剂、防腐剂、添加剂等违法行为,有效规范常规农兽药残留超标问题。
5.3.3?加大农畜产品质量安全监管力度
强化农产品质量抽检和例行监测,推进监管、检测、执法“三同步”。制定青海省农畜产品质量安全监测计划,完善农畜产品例行监测和监督抽查制度,改进监测方法,扩大监测范围,提升农产品监测数据质量。建立生产经营主体农畜产品质量安全信用档案,建立“黑名单”制度,对失信市场主体开展联合惩戒。实施食品安全战略,全面试行食用农产品承诺达标合格证制度,推进农产品质量分级及产地准出、市场准入制度。深入开展国家农产品质量安全县创建活动,打造农畜产品质量安全样板。到2025年,积极创建农产品质量安全县,规模以上生产主体全部开具食用农产品承诺达标合格证,农产品质量安全监测合格率稳定在98%以上,确保不发生重大农产品质量安全事件。
5.3.4?完善农畜产品质量安全追溯体系
按照“生产有记录、流向可追踪、质量可追溯、责任可界定”的要求,完善农畜产品质量安全追溯体系,建成省级农畜产品质量安全追溯平台,实施牦牛、藏羊、青稞等重要农产品原产地可追溯工程。鼓励支持农产品经营者建立企业化产品溯源系统,在具备赋码条件的产品或产品包装上加施追溯标签。推进农畜产品质量安全智慧监管,推动建立互联共享、上下贯通的数据链条,建立起覆盖全过程的农畜产品质量安全追溯和质量标识体系。到2025年,牦牛、藏羊、青稞等重要特色产品率先实施原产地可追溯制度,产品覆盖率达到90%以上。
5.4?做强特色优势品牌
5.4.1?建立品牌体系
大力实施“净土青海、高原臻品”农畜产品品牌培育行动,挖掘文化内涵,增强文化创意,打造农牧业品牌“雁阵梯队”,打造“人无我有、人有我优、人优我特”的青海品牌农产品靓丽名片。围绕特色农畜产品优势区建设,积极打造青海牦牛、藏羊、青稞、油菜、马铃薯、冷水鱼、冷凉蔬菜、枸杞、藜麦、食用菌、青稞系列酒、冬虫夏草、蕨麻、藏茶等一批具有知名度的区域公用品牌,鼓励龙头企业、农牧民合作社等农牧业经营主体培育一批特色鲜明、带动力好、竞争力强的企业品牌和农畜产品品牌,构建“区域公用品牌、企业品牌、知名农畜产品品牌”协同发展的品牌体系。
5.4.2?加强品牌管理
完善品牌发展机制,建立农牧业品牌目录制度,发布品牌权威索引,引导社会消费。建立健全农业品牌管理制度,坚持扶优与打假相结合,推动各地建立健全区域公用品牌授权使用机制,推行品牌目录动态管理,对进入目录的品牌实行定期审核与退出机制。全面加强农业品牌监管,增强企业的品牌保护意识,加大对套牌和滥用品牌行为惩处力度,完善跨区域、跨部门的打假维权协作机制。构建农业品牌危机处理应急机制,推进品牌危机预警、风险规避和紧急事件应对。
5.4.3?创新品牌营销
以“叫得响”为目标,继续利用央视、北上广等有影响力的媒体和传播渠道,强化“青字号”品牌宣传推介,深入挖掘品牌文化内涵,讲好“净土青海、高原臻品”农业品牌故事,亮好“青海名片”。创新品牌营销方式,主动对接有影响力的新媒体、电商平台,充分利用各类农产品交易会、绿色有机农产品博览会、品牌商品推介会、投资贸易洽谈会、高峰论坛等推介载体,设立青海绿色有机农畜产品展示专厅,扩大品牌知名度和影响力,促进农畜产品优质优价。探索建立品牌农产品公共服务平台,鼓励发展一批农业品牌建设中介服务组织和服务平台,提供农业品牌设计、营销、咨询等专业服务。
第六章?壮大经营主体激发市场活力
以专业化、组织化、社会化为方向,大力培育新型农业经营主体和服务主体,不断增强其发展实力、经营活力和带动能力,引导小农户进入现代农业发展轨道,加快构建起以农户家庭经营为基础、合作与联合为纽带、社会化服务为支撑的新型农牧业经营体系。
6.1?培育农牧业经营主体
6.1.1?培育壮大家庭农牧场
实施家庭农牧场培育计划,贯彻落实《青海省实施家庭农牧场培育计划的意见》,按照“发展一批、规范一批、提升一批、推介一批”的思路,培育一批规模适度、生产集约、管理先进、效益明显的家庭农牧场,将种养殖大户纳入家庭农牧场名录系统管理。开展家庭农牧场高质量发展行动,加大家庭农牧场示范创建力度。引导家庭农牧场开展联合与合作,有序组建一批带动能力突出、示范效应明显的家庭农牧场协会或联盟,逐步构建家庭农牧场协会或联盟体系。到2025年,全省家庭农牧场达到3万家,其中省级以上示范性家庭农牧场1000家。
6.1.2?提升农牧民合作社
支持返乡农民工、家庭农牧场主等创办领办农牧民合作社,支持村集体或农村能人牵头成立土地股份合作社和生态畜牧业合作社。开展农牧民合作社质量提升整县推进行动,引导合作社完善章程制度,合理分配收益,完善利益联结机制。鼓励农牧民合作社加强农产品初加工、仓储物流、技术指导、市场营销等关键环节能力建设,不断拓展服务范围。深入推进示范合作社建设,充分发挥其服务农牧民、帮助农牧民、富裕农牧民的功能作用,打造一批国家级和省级示范社。支持农牧民合作社依法自愿组建联合社,扩大合作规模,提升合作层次,增强市场竞争力和抗风险能力。到2025年,全省正常经营的农牧民合作社稳定在10000个以上,其中省级以上农牧民合作社示范社达到1000个。
6.1.3?做强重点龙头企业
加大农牧业产业化龙头企业培育力度,大力发展各种类型的农牧业产业化龙头企业,带动农牧业一体化经营。强化对重点龙头企业的监测服务、动态管理和政策支持,优化营商环境,保护产权和知识产权,促进公平竞争。依托牦牛、藏羊、青稞、油菜、冷水鱼、枸杞、马铃薯产业,引导企业联盟发展,抱团经营,鼓励和引导龙头企业通过兼并重组、股份合作、资产转让等方式,建设大型企业集团,着力培育一批农畜产品加工专精特新中小企业。支持龙头企业、合作社等各类加工经营主体以资本、技术、品牌为纽带,通过股份合作、工序衔接、产销对接等方式,建立龙头企业牵引、家庭农牧场和农牧民合作社跟进、小农户广泛参与的农业产业化联合体,扶持引领带动各类新型农牧业经营主体共同发展。到2025年,全省培育国家级农业产业化龙头企业26家以上,省级龙头企业150家以上,培育省级以上农牧业产业化联合体60个以上。
6.2?培育壮大供销合作社
实施供销合作社培育壮大工程,加强基层供销合作社建设,适当调整基层社建社规模,在有条件的地方以大集镇为中心建社,实行并社留店,适当扩大经营规模。根据农牧民生产生活的需要,拓展供销合作社经营服务领域,建设和完善集加工、销售、储运和农资供应、农技服务、农村金融、农村电商等功能于一体的大型现代综合为农服务体系,为各类农业生产经营主体提供覆盖全程的综合服务。提高规模经营效益,以县联社为龙头,广泛开展农产品的“分购联销”。联合社的经营所得,要有一定的比例返还给基层社,加强基层社建设。到2025年,全省建设基层供销合作社300家以上。
6.3?发展壮大专业化社会化服务组织
加快培育多元化农牧业服务主体,多渠道鼓励和支持农牧民合作社、供销合作社、农村集体经济组织、服务专业户、专业技术协会、涉农企业等社会力量广泛参与农牧业专业化社会化服务。建立“菜单式”指引、全网式托管、保姆式服务、管家式经营、网格式管理的新型社会化服务模式。建设综合农业服务中心,加强联合经营,加强产前、产中、产后全过程、全链条的对接服务,积极推广“专业服务公司+合作社+农户”“村集体经济组织/龙头企业+专业化服务队+农户”等服务模式,推行合作式、订单式、托管式等服务方式,促进小农户与现代农业有机衔接。到2025年,全省培育农资供应、农机服务、农技服务、统防统治、农牧业废弃物收集处理、仓储物流、市场营销、金融保险等社会化服务组织500家以上,基本形成服务结构合理、专业水平较高、服务能力较强、服务行为规范、覆盖全产业链的农牧业专业化社会化服务体系。
6.4?全面提升经营者素质
加大新型农牧业经营主体和服务主体经营者培训力度,强化农牧民教育培训体系,实施好新型农牧业经营主体带头人、返乡入乡创新创业者等分类培育计划,大力开展家庭农牧场经营者轮训,分期分批开展农牧民合作社骨干培训,加大农业社会化服务组织负责人培训力度。培育壮大高素质农牧民队伍,支持各地重点建设产教融合实训基地、创业孵化基地和农民田间学校等。大力发展农牧业职业教育,建设一批技术实训基地,加快技能型人才培养,培育一批种养业能手、农机作业能手、科技带头人等高素质农牧民。
第七章?推动融合发展提高输出效益
聚焦重点产业,聚集资源要素,强化延链补链壮链,打造高质高效的现代农畜产品加工体系、方便快捷的物流输出体系和开放协同的市场营销体系,全面提升产业融合发展水平,推进农畜产品加工转化增值和高效输出。
7.1?打造现代农畜产品加工体系
围绕牦牛、藏羊、青稞、油菜、枸杞、冷水鱼等特色产业,加快完善生产加工体系,推动农畜产品初级加工向精深加工拓展,二次加工产品向开发综合价值功能转化,不断实现农产品多元化开发、多层次利用、多环节增值的发展目标。到2025年,农畜产品加工转化率达到65%以上,农产品加工业产值与农业总产值比达到2.4∶1。
7.1.1?拓展产地加工
完善初加工基础设施。提升冷水鱼、蔬菜、枸杞等鲜活农畜产品初加工能力,建设田间贮藏、预冷保鲜、烘干晾晒、净菜鲜切、分级包装、冷链物流、城市配送等产地初加工设施。完善青稞、油菜、马铃薯等耐储农产品加工设施,配套脱壳、去杂、清选、烘干、分级、储藏等初加工设施。加快牦牛肉、奶等食用类农畜产品初加工发展进程,改造升级屠宰分割、发酵、炸制、干制、压榨、腌制、熟制等加工设施。
加快培育新型经营主体。鼓励和支持农民合作社、家庭农场和中小微企业等发展农产品产地初加工,完善仓储、加工、物流产业链条,减少产后损失,延长供应时间,提高质量效益。重点培育一批青稞饼、乳品、肉类等初加工配送企业,提升农畜产品商品化处理能力,提高加工转化率,实现保值增值。构建市州有销售为主产业园、县区有加工为主产业园、乡镇有生产基地、村社有车间工坊的农畜产品产加销一体化体系,加快一、二、三产业融合发展、一体打造。
7.1.2?强化精深加工
提高畜产品精深加工能力。积极开展畜产品加工研发与产品推广,发展营养方便的熟食产品加工,重点研发“即食、即烹、即热”的深加工休闲熟食产品。提升巴氏奶、酸奶等产品加工,满足高端市场消费需求。大力发展生物制药、保健品、医药中间体,延伸产业链条,提高加工层次,不断向食品药品产业延伸拓展。
提升粮油加工水平。支持粮油企业建立新产品加工研发技术中心,加强与中国农业大学、中国农业科学院等科研院所开展技术合作,研发粮油精深加工系列产品。立足传统主食加工,推出多品种、多口味的系列粮食产品。推广采用冷榨、菜籽膨化浸油、负压蒸发和低消耗蒸汽真空循环系统等技术和设备应用,生产低芥酸低硫苷菜籽油、调和油、亚麻籽油等,开拓高端食用油市场。改造升级加工工艺和装备,推进粮油加工向智能化、数字化方向发展。
大力发展特色食品加工。推进新型非热加工、新型杀菌、智能控制、超临界萃取、超微粉碎、生物发酵等先进技术应用,重点发展以青稞、枸杞、藜麦等为原料的功能性食品。开发养生保健、药食同源等产品,深度挖掘青稞医用保健价值,研发青稞β—葡聚糖口服液、萌芽黑青稞粉(GABA粉)等系列高端产品;以菜籽粕等为原料,重点开发功能性蛋白多肽产品。
做强青稞酒酿造业。立足青海省具备全国最大的青稞酒生产基地的优势,积极打造青稞酒产业集群,做大做强青稞酒酿造业。以天佑德、威远等农业龙头企业为引领,推进青稞酒上下游产品研发生产,重点开发白酒、啤酒、保健酒、饮料酒等系列新品种,拓展延伸青稞酒产业链条,满足酒类市场新需求。
7.1.3?提升综合加工
推进农副资源综合化利用。以尾菜、秸秆等资源肥料化、饲料化、能源化利用为根本,重点推广秸秆腐熟还田、秸秆深耕等方法,提高油菜等秸秆直接还田利用率。拓宽秸秆利用渠道,提高秸秆综合利用水平。开展有机肥、再生资源综合利用行动,推进循环经济发展。
畜禽屠宰加工副产物综合利用。以农业龙头企业为依托,引进先进的提取、分离、制备技术,开发生物制品、保健品、即食产品、方便产品等新产品,推进畜禽毛、皮、骨、血、内脏等副产品综合利用、全值利用、梯次利用,提升畜禽加工业增值空间。
7.2?打造高效快捷物流输出体系
7.2.1?大力发展电子商务
强化电商物流网络建设。统筹农产品产地、集散地、销地批发市场建设,加强农产品物流骨干网络和冷链物流体系建设,改造升级一批农产品综合批发市场、专业批发市场、产地市场,完善标准化交易专区、集配中心、冷藏冷冻、电子结算、检验检测等设备设施。大力发展农畜产品冷链物流,推进冷链物流信息化、标准化和基础设施设备建设,提高冷链物流规模化、集约化、组织化、网络化水平。强化农村物流设施建设,完善以县、乡、村、社为支撑的农村物流网络体系。鼓励产地市场与第三方物流建立深度供应链合作关系,创新农产品电子商务模式和运营机制,加快构建质优价廉产品流入、特色农产品流出的快捷渠道。
推动传统商贸物流企业发展电子商务。支持物流骨干企业升级改造仓储、运输等信息化、智能化设施设备,加快向电子商务物流企业转型。支持产地物流市场积极开展电子商务,引导传统仓储、运输、快递等企业采用现代物流管理理念和技术装备,加强技术和商业模式创新,增强集成服务能力。引导农村物流经营主体依托第三方电子商务服务平台开展业务,鼓励乡村站点与电商企业对接,不断提升专业化服务水平。加快农村物流企业与商贸流通企业、农资经营企业、邮政和快递企业信息资源的整合,鼓励相关企业加强信息化建设,推广利用条形码和射频识别等信息技术,逐步推进对货物交易、受理、运输、仓储、配送全过程的监控与追踪,并加快企业与农村物流公共信息平台的有效对接。鼓励农村物流企业积极对接电子商务,创新O2O服务模式。
积极发展农村电子商务。依托“电子商务进农村综合示范”、邮政等现有物流渠道,深入实施“互联网+”农产品出村进城工程,完善乡村公路网络、宽带信息网络等农村电子商务发展基础设施。整合县、乡镇现有流通网络资源,加快发展农村电商物流配送体系,加强县乡村共同配送基础设施建设,推广应用移动冷库等新型冷链物流设施设备,支持电子商务企业、大型连锁企业和物流企业完善农村服务网点,构建适应农产品网络销售的供应链体系。鼓励和引导农畜产品企业、专业合作社等在阿里巴巴、京东、拼多多等大型电商平台开设旗舰店,做好电商零售,开拓批发电商、分销电商渠道,发展社交电商、直播电商等新模式,提升农村电子商务水平。加快培育农村电子商务主体,开展多种形式的电子商务培训,提高农户对电子商务的认识水平和操作应用能力。
7.2.2?提高数字化交易水平
加强数字物流基础设施建设。加强信息化管理系统和云计算、人工智能等信息技术应用,提高物流软件智慧化水平。支持物流园区和大型仓储设施等应用物联网技术,鼓励货运车辆加装智能设备,加快数字化终端设备的普及应用,实现物流信息采集标准化、处理电子化、交互自动化。支持大型流通企业引进智能标签、自动导引车(AGV)、自动垛码机、智能分拣、感应货架等系统和装备,完善深度感知仓储管理系统,加快高端标准仓库、智能立体仓库建设,提升物流过程可视化水平。鼓励和引导有条件的乡村建设智慧物流配送中心。
强化数字交易能力。鼓励有条件的地区和农产品流通企业建立区域性农产品信息数据库和企业网上信息平台,积极利用移动互联网、大数据等信息技术提升流通效率和服务质量。支持企业开展信息化和智能化改造,推动实施电子结算,加强交易信息登记管理,促进人、车、货可视化、数字化管理。支持农产品批发市场和流通企业开展线上线下相结合的一体化经营,促进索证索票和购销台账的电子化,举办“采购商直通车”“网红直播间”等网络对接活动,探索线上线下拍卖等现代交易方式,促进农畜产品产销高效对接。
7.2.3?建设物流专业服务平台
加快现代物流园区建设。支持建设具备农畜产品流通加工、仓储、运输、配送等综合服务功能的物流园区,以提升功能、拓展服务为重点,升级改造现有物流园区,强化与西宁—海东、格尔木国家物流枢纽的衔接,强化物流园区与优势生产基地和田头市场、新型农业经营主体、农资配送中心、邮政和快件处理中心的对接,推动青藏高原农副产品集散中心由分散化交易向平台化运作转变。加强物流园区及配送体系建设,吸引具有较强整合能力的电商物流企业入驻园区,组织中小物流企业建立产业联盟,充分利用省内运输、仓储、配送等物流资源,积极发展共同配送、统一配送,带动中小物流企业集约发展。引导物流运输企业与大型连锁超市、农产品批发市场、农资配送中心、专业大户、家庭农场、农民专业合作社等建立稳定的业务合作关系,逐步发展产、运、销一体化的物流供应链服务。
搭建物流公共信息服务平台。强化市县级电商物流公共服务中心建设,收集、整理、发布农村物流供需信息,促进各方信息互联互通、集约共享和有效联动,提高物流调配效率。加强与乡、村物流信息点的有效对接,形成上下联动、广泛覆盖及时准确的农村物流信息网络。整合升级改造乡村信息服务站、农村综合服务社、超市、邮政“三农”服务站、村邮站、快递网点等基层农村物流节点信息系统,提升农村物流信息终端和设备标准化水平,推进市县乡三级农村物流信息平台的互联互通。
构建智慧物流信息平台。高水平运行国家粮食青海青稞和牛羊肉交易中心。深入实施“邮政在乡”“快递下乡进村”工程,加快构建集物流业务、电子政务、物流增值服务与一体的智慧物流平台。完善农产品公路、铁路、航空等运输信息交易系统和科学有序的物流分拨调配系统,实现物流高效精准作业。完善园区云服务系统,提高物流园区信息化管理水平,推动园区信息互联互通。完善物流增值服务系统,探索物流与金融、信息化管理等领域的跨行业合作,推动物流业务良好运行。完善一站式政务信息服务子系统,提高企业申办事项的办事效率,依托物流公共信息平台数据,精准投放农牧业扶持政策。强化物流增值服务,重点完善支付平台、软件云、物流金融、物流担保、物流保险、物流行业法规相关知识科普等,推动智慧物流平台良好运行。
7.3?打造开放协同市场营销体系
7.3.1?大力拓展产品市场
积极拓展国内市场。推动供应链高效融入国内市场,增加中高端产品和优质服务供给,为市场提供更多高品质的“青字号”产品。在东部沿海、中西部地区城市建立青海高原特色农畜产品专卖店、体验店,加大产品宣传推介力度,建立订单生产、冷链配送、定向销售的产销衔接渠道,结合“拉面经济”,依托分布在全国的2万多家“拉面经济”实体推动特色产品输出,联动开展营销体验和宣传推介。鼓励企业参加中国国际农产品交易会、中国绿博会等国际国内农业展会,办好农民丰收节等特色节庆展会。充分依托对口援青、东西部协作等机制,积极推进农旅结合,在旅游景点、公路铁路客运站和高速公路服务区、机场候机大厅等设立绿色有机农畜产品展示展销专区专柜,打通“青货出海”渠道。
大力发展外向型农业。畅通“引进来”“走出去”双向通道,积极引导和吸引外资进入青海省绿色有机农牧业领域。开展国际性展会活动,发挥对外经贸合作平台作用,拓展与“一带一路”国家和地区、日韩、欧盟等投资贸易合作,开拓拉美、非洲等地区市场。优化国际市场布局,引导企业深化同沿线国家合作,优化出口商品结构,扩大优质特色农产品出口规模,鼓励优势企业开拓境外生产基地和农畜产品出口基地。大力培育市场主体和知名品牌,打造牦牛、藏羊、青稞、枸杞、冷凉蔬菜等有国际竞争力的青海品牌,发挥行业龙头企业带动作用,推动构建农牧业对外开放新格局。
7.3.2?完善市场服务手段
建立健全市场流通体系。加快建设完善青海省农产品骨干冷链物流基地、农产品批发市场、乡镇农产品集贸市场和田头市场,加快构建城市冷链销售配送体系。大力引进、培育农产品流通主体,支持流通企业拓展产业链条。加强仓储、保鲜、冷链、物流服务设施建设,提升农畜产品产地商品化处理能力,形成产地农畜产品流通的“蓄水池”。发挥好鲜活农产品绿色通道作用,提高流通快捷度、便利性。
加强市场质量监管力度。规范生产和使用农牧业投入品,对农药、兽药、饲料和饲料添加剂、肥料等农牧业投入品实行严格的生产经营许可制度。加快开展青稞、冷水鱼、枸杞等一大批特色农畜产品追溯工程试点示范,将农产品追溯与农业项目安排、农业品牌推荐、农产品认证和农业展会“四挂钩”,构建以合格证查验为核心的农产品质量安全监管新模式,建立健全农牧业投入品和农畜产品品质安全追溯体系。建立健全省、市(州)、县(市、区)、乡(镇)四级农畜产品质量安全监管体系,完善农畜产品例行监测和监督抽查制度,落实食用农畜产品合格证制度和产地准出市场准入制度,完善农畜产品认证体系。
完善信息服务体系。建立全省统一的农畜产品市场供求、交易、价格信息服务平台,推进村级益农信息社建设,实现生产者与市场的信息对接。完善农畜产品质量安全监管追溯体系,建成省级农畜产品质量安全追溯平台,确保来源可追溯、去向可查询、风险可掌控、责任可追究。建立农畜产品生产企业信用信息系统,完善农畜产品质量安全信用档案和“黑名单”制度,推动农畜产品质量追溯体系信息化进程。
7.4?打造融合发展平台
7.4.1?农畜产品优势区10个
立足区域资源禀赋,以特色鲜明、优势集聚、产业融合、市场竞争力强的农业产业为重点,打造一批“中国第一,世界有名”的特色农产品优势区,辐射带动周边地区相关产业发展。“十四五”期间,重点打造玉树牦牛、祁连藏羊、乌兰茶卡羊、柴达木枸杞、龙羊峡三文鱼等5个中国特色农产品优势区,围绕青稞、油菜、藜麦、马铃薯、特色蔬菜等产业,争创5个以上中国特色农产品优势区。
7.4.2?优势特色产业集群6个
加强国家优势特色产业集群创建,立足省域,聚焦全产业链开发、全价值链提升,推动产业形态由“小特产”转变为“大产业”,空间布局由“平面分散”转变为“集群发展”,主体关系由“同质竞争”转变为“合作共赢”,支持建设一批年产值超过100亿元的优势特色产业集群,打造具有较强综合竞争力的现代农业产业经济带。“十四五”期间,重点打造青海牦牛、青海藏羊、青海油菜3个国家级优势特色产业集群,争创环湖青稞、沿黄冷水鱼、河湟蔬菜等4个国家级优势特色产业集群。
7.4.3?现代农业产业园40个
加强国家现代农业产业园创建,立足县域,以规模种养为基础,推进“生产+加工+科技+绿色+品牌”一体化发展,集聚现代要素和经营主体,加快产业全环节升级全链条增值,全面推行绿色生产方式,创新科技集成和联农带农机制,着力打造引领带动乡村产业振兴的平台载体和农业现代化的“引擎”。“十四五”期间,围绕牦牛、藏羊、青稞、油菜、马铃薯、冷水鱼、蔬菜、生猪、枸杞、藜麦、高原夏菜等产业,创建一批国家现代农业产业园,打造省级以上现代农业产业园40个。
7.4.4?现代农业产业强镇20个
立足乡镇,发挥乡镇上联城市、下接乡村的纽带作用,聚焦一个农业主导产业,推动产城融合、产村融合发展,打造综合服务功能强、宜居宜业的乡村产业融合综合体。到2025年,力争创新中国成立/中华人民共和国成立家农业产业强镇20个以上。
第八章?出台重大政策优化营商环境
落实现有各级各类支持性政策,研究出台针对性支持政策,提高政策支持的精准度,加大政策支持力度,发挥政策合力,引导各类市场主体共同打造绿色有机农畜产品输出地。
8.1?财政政策
坚持规划先行,明确实施条件、补助对象、补助水平、实施要求和监管措施,因地制宜研究确定补助方式,采取政府购买服务、先建后补、以奖代补等支持方式,统筹资金用途相近、建设内容相似的资金项目,加强生产基地建设、产业强链、品牌建设,促进一、二、三产业融合发展。依托政策性农业信贷担保公司,加大对农牧民合作组织、家庭农牧场、种养大户、小微农牧企业和社会化服务组织等适度经营主体的农牧业担保贷款给与担保费补贴。采取“政府+经营主体+农户”的财政补助资金股权化型利益联结模式,探索财政补助资金股权化。
8.2?金融政策
争取中央金融监管部门、各金融机构总部给予青海省差别化支持政策,并支持在金融改革创新方面先行先试。引导金融机构加大对农牧区资金支持,推动金融基础服务向县域和基层纵向延伸。发展农村普惠金融,鼓励政策性银行、国有商业银行等新建经营网点,建立多元化的农村金融服务体系,创新金融品种和信贷管理模式。建设农业经营主体信贷直通车青海版。落实金融业相关税收优惠政策,进一步推进减税降费,降低金融发展的外部性和交易成本。稳妥推进生态畜牧业专业合作社财产权抵押贷款试点,依托社会投融资担保机构建立健全农牧业融资担保体系。优化金融机构考评指标体系,进一步支持地方经济社会发展。
8.3?保险政策
提高农业保险服务能力,进一步扩大农业保险覆盖面,力争覆盖省内主要农作物、主要畜禽、重点特色农产品等,鼓励和引导各地因地制宜开展地方优势特色农产品保险,丰富保险品种,提高地方优势特色农畜产品占农业保险的比重。探索建立涵盖财政补贴基本险、商业险和附加险等的农业保险产品体系,逐步推广价格指数保险、气象指数保险、环境污染责任险、农民短期意外伤害险等,探索开展区域产量保险以及包含农机、大棚、仓储等农业生产设施设备的综合险,增强农牧民综合防灾抗灾能力。推进农业保险与信贷、担保、期货(权)等金融工具联动,鼓励保险机构探索开展“保险+期货”“订单农业+保险+期货(权)”等试点。
8.4?用地政策
在符合国土空间规划和用途管制的前提下,通过调整存量土地资源,优先解决科技含量高、对生态牧业发展和带动能力强的龙头企业和农民合作社的建设用地指标,由自然资源管理部门优先安排用地计划,及时办理用地手续。支持农户通过出租、入股、转包、互换、转让等方式流转承包地,提倡农户委托发包方或土地流转服务组织流转承包地,在充分尊重农民意愿的前提下,促进整村整组土地连片集中长期流转。统筹安排畜禽养殖用地需求,简化养殖用地审批手续,完善设施农用地政策,有效保障用地需求。落实好农业新增建设用地保障政策,解决农畜产品加工用地问题。将闲置土地清理处置纳入基层政府日常管理工作,建立源头预防、日常监测及时处置的预警处置工作机制,加快批而未供和闲置土地的盘活利用。
第九章?实施工程行动打造建设抓手
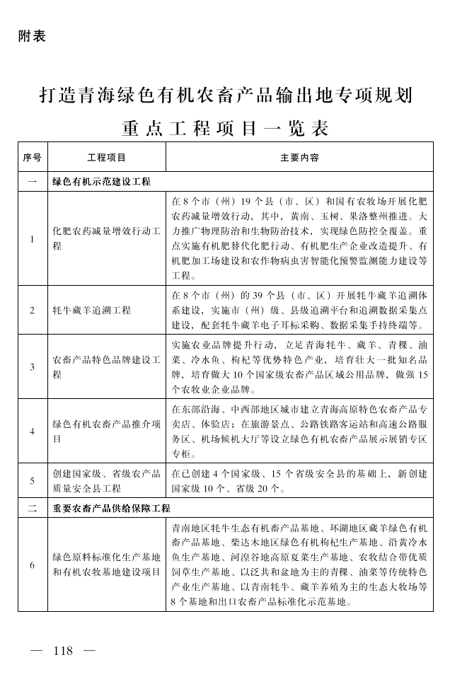
围绕打造绿色有机农畜产品输出地实际需求,积极对接国家、省农业农村现代化重大工程,系统谋划一批全局性、基础性、综合性的工程项目和专项行动,打造规划高效实施重要抓手。
9.1?工程项目
聚焦打造青海绿色有机农畜产品输出地的重点领域和关键环节,按照《农业农村部、世界杯哪里下赌注共同打造青海绿色有机农畜产品输出地行动方案》要求,对接《青海省“十四五”推进农业农村现代化规划》和省内相关“十四五”专项规划,在省级层面规划建设一批重点工程项目(附表),夯实绿色有机农畜产品输出地建设基础。
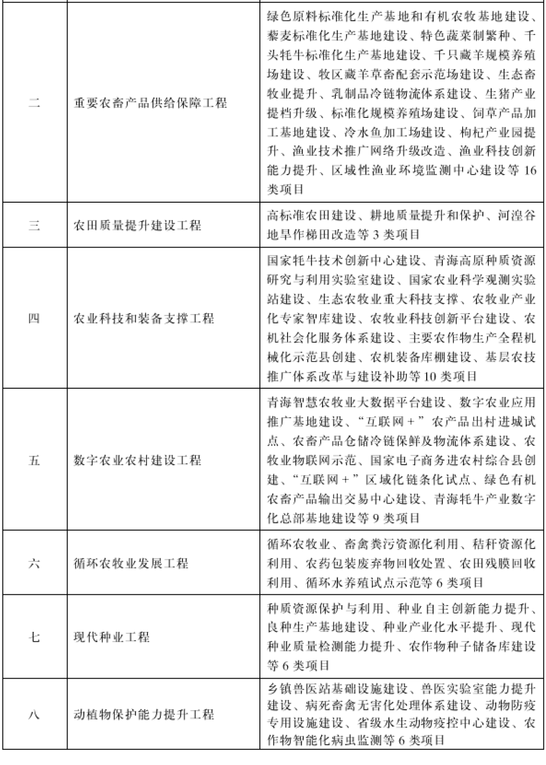
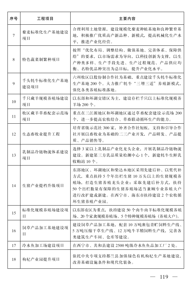
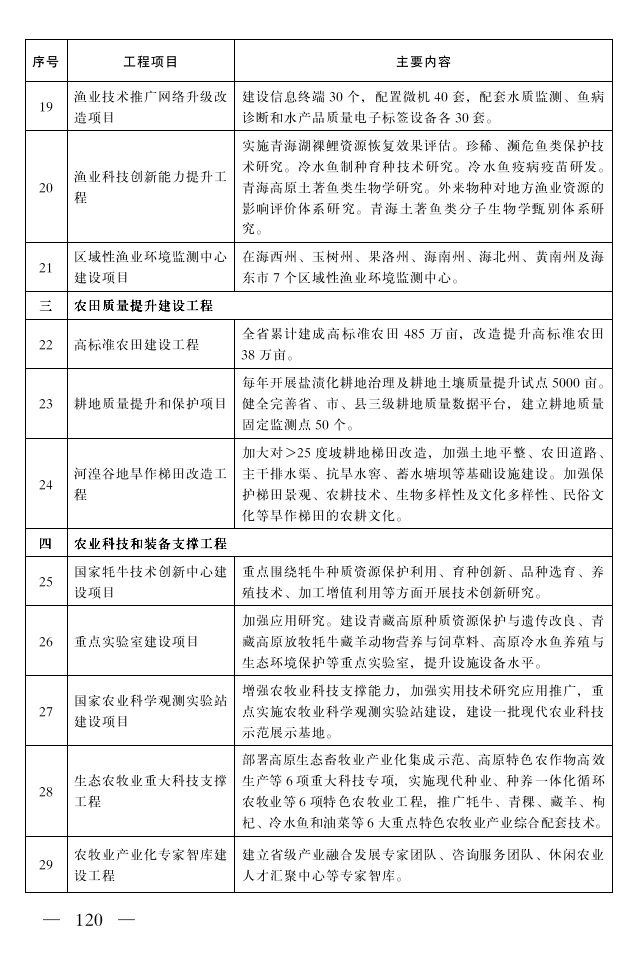
重点工程项目包括绿色有机示范建设、重要农畜产品供给保障、农田质量提升、农业科技和装备支撑、数字农业农村建设、循环农牧业发展、现代种业、动植物保护能力提升、乡村产业振兴、农业农村人才培养、农牧业综合执法及监管能力建设和农牧业对外合作等12项重大工程88类项目(表9—1)。
表9—1重点工程汇总表



9.2?专项行动
青海省处于国家重点生态功能区,资源环境所能承载的农畜产品产能有限。打造绿色有机农畜产品输出地要发挥生态环境优势,输出高标准、高品质、高价值的产品,以高端产品输出获得高效益。立标准、亮品牌、强龙头是当务之急,充分运用现代科技和大数据手段是大势所趋,创建示范园区以点带面、以强带弱是必由之路。规划实施标准体系建设、公用品牌创建、龙头企业培育、科技创新、大数据赋能和示范园区创建等六大专项行动。
9.2.1?标准体系建设行动
打造绿色有机农畜产品输出地,质量是核心,标准是基础。要建立“输出地”全产业链标准体系,依标管理、以标示人、高标立世。聚焦牦牛、藏羊、青稞、油菜、马铃薯、冷水鱼、蔬菜、枸杞、藜麦等重点产品,构建以产品为主线、全程质量控制为核心的现代农牧业全产业链标准体系。围绕产地环境、种子种苗、生产过程、加工包装、储运保鲜、产品品质、质量控制等关键环节,按照“有标采标、无标创标、全程贯标”要求,加快标准制修订,逐步建成以安全、绿色、优质和营养为梯次,国标、行业、地标、团标和企标相协同的“输出地”全产业链标准体系,累计发展绿色食品、有机农产品和地理标志农产品1000个以上。
9.2.2?公用品牌创建行动
实现绿色有机农畜产品优质优价,品牌是重要引领。实施“青字号”农畜产品公用品牌培育行动,积极打造牦牛、藏羊、青稞、马铃薯、枸杞、蔬菜、冷水鱼、藜麦、食用菌、沙棘、青稞系列酒、冬虫夏草、蕨麻、藏茶等区域公用品牌,在全国开展品牌策划遴选活动,讲好“净土青海、天然农牧”生态品牌故事。建设“输出地”绿色有机农畜产品品牌目录,健全区域公用品牌授权使用机制,严格品牌使用管理。以“叫得响”为目标,下大力气开展“青字号”品牌宣传推介,充分利用各类推介载体,拓展线上线下营销推广渠道,让青海绿色有机农畜产品插上“品牌的翅膀”。做强农畜产品区域公用品牌30个,企业品牌100个,农畜产品品牌300个以上。
9.2.3?龙头企业培育行动
实现绿色有机农畜产品高效输出,龙头企业是关键。梳理省内现有农业产业化龙头企业、招引外部有潜力的企业,确定重点龙头企业培育名单。创新出台相关政策支持重点龙头企业发展,建立有关部门与重点龙头企业“一对一”联系服务机制,引导资源、技术、人才、资本等要素向重点龙头企业集聚,推进重点龙头企业与种养基地、科研机构、金融机构对接。围绕牦牛、藏羊、青稞、油料等优势特色产业,培育一批带动力、市场竞争力较强的领军企业、骨干企业,培育一批具有差异化竞争优势的专精特新中小企业。引导龙头企业牵头组建一批农业产业化联合体,完善从产品研发、生产加工、仓储物流到营销服务的全链条供应链体系,力争农畜产品加工转化率达到65%以上,农产品加工产值与农业总产值比达到2.4∶1。
9.2.4?科技创新行动
打造绿色有机农畜产品输出地,科技是核心竞争力。围绕优势特色产业,大力推进种源等农牧业关键核心技术攻关。聚焦育种创新、产地环境控制、绿色有机生产、全程机械化、加工产品开发、仓储保鲜、防灾减灾等关键环节急需解决的技术难题,谋划一批重点技术攻关项目和研究课题。面向全国科研院所和社会科技力量,实行“帅才科学家负责制”“揭榜挂帅”“赛马”等制度,广泛集聚科研智力资源,大力促进科技成果转化应用,加强对绿色有机农畜产品生产输出的支撑能力。
9.2.5?大数据赋能行动
打造绿色有机农畜产品输出地,大数据是内在驱动力。加快大数据赋能农牧业发展,建立牦牛、青稞、拉面三个数据化总部基地,支持领军企业围绕青稞、牦牛等优势特色产业,打造集信息发布、资源共享、要情分析、主体服务、产品交易为一体的全产业链大数据中心,深度开发整合良种、化肥、农药、农机、防疫、加工、仓储、物流、消费、金融等数据资源,建立覆盖产业链各环节的数据库,提升全产业发展水平。建设全省农牧业大数据监管平台,完善农畜产品质量安全追溯平台,推动建立互联共享、上下贯通的数据链条,实现对全省农畜产品全产业链的可视、可溯、可控,率先实现牦牛、藏羊、青稞、油菜、冷水鱼原产地可追溯。
9.2.6?示范园区打造行动
打造绿色有机农畜产品输出地,示范园区是集聚资源要素的平台载体和示范引领的重要引擎。聚焦特色产业和优势产区,扶优扶强,打造一批绿色有机农畜产品输出地示范园区。以规模种养为基础,推进“生产+加工+科技”一体化发展,集聚现代要素和经营主体,加快产业全环节升级全链条增值,全面推行绿色生产方式,创新科技集成和联农带农机制,建成一批产业特色鲜明、要素高度集聚、设施装备先进、生产方式绿色、一、二、三产业融合、产品输出能力强、产业效益高的示范园区,总结一批可复制、可推广的经验和模式,示范带动全省绿色有机农畜产品输出地建设。
第十章?环境影响评价
坚持生态保护优先和绿色发展,统筹兼顾区域生产力布局、产业发展、环境容量和生态功能,推进结构调整和经济发展方式转变,从源头预防环境污染和生态破坏,提高规划决策的科学性,推进经济、社会与环境全面协调可持续发展。
10.1?环境影响因素
农牧业生产污染主要有种植业面源污染、畜禽养殖场和农产品加工业点源污染。
10.1.1?种植业面源污染
种植业面源污染包括化肥、农药、农膜等农业投入品及农作物秸秆污染等。
化肥、农药过量施用会导致氮、磷、钾等一些化学物质易在土壤中积累,形成各种化学盐分,造成土壤养分结构失调,物理性状变差,土壤性状恶化;此外,水溶性物质被雨水和农田灌水淋溶到地下水及河流中,造成地下水及河流污染。农作物种植使用的农膜若不及时回收,土壤中的残膜量不断增加,会阻碍土壤毛管水和自然水的渗透,影响土壤的吸湿性,对水分运动产生阻碍,从而破坏土壤结构,降低肥力水平,阻碍作物生长发育,甚至引起地下水难于下渗和土壤次生盐碱化。农作物秸秆若不及时有效利用而被直接焚烧,会严重污染大气环境。
10.1.2?畜禽养殖污染
畜禽养殖主要污染物包括畜禽养殖场排放的粪污,清洗畜舍、器具产生的污水,病死的畜禽等。
畜禽粪污产生量大,如果露天存放,不仅污染地表水,其有毒、有害成分还易渗入到地下水中,严重污染地下水,最终影响养殖场附近饮用水,不仅严重地污染周围的环境,也威胁着养殖业自身的持续、健康发展。粪污若得不到及时处理,散发的臭气会污染大气,传播疾病,可引发“畜产公害”。病死畜禽若不及时处理,不仅会污染环境,还会传播疫病。
10.1.3?农产品加工业点源污染
农产品加工业主要集中在城镇附近。农产品加工业主要是“三废”(废水、废气、废渣)污染。
加工企业产生的废水若不进行处理随意排放,会污染当地的地下水、地表水。加工企业锅炉产生的烟气排放将给空气造成污染;各加工企业生产锅炉产生的灰渣等固体废弃物随意放弃,也会给环境造成污染,毁坏土地。
10.2?环境保护措施
10.2.1?种植业面源污染防治措施
综合采取技术、工程措施,控制农业面源污染。在做好农业污染源普查工作的基础上,着力提高农业面源污染的监测能力。大力推广化肥农药减量增效技术,引导和鼓励农牧民科学施肥,推进有机肥替代化肥,鼓励使用生物农药或高效、低毒、低残留农药,推广病虫草鼠害综合防治、生物防治和精准施药等技术。
加大农用地膜新国家标准宣贯力度,全面推广达标地膜,开展可降解地膜示范应用。按照“谁供膜、谁回收”“谁种植、谁捡拾”的原则,健全农田废旧地膜回收加工体系,提高废旧农膜回收利用水平。
充分调动广大农牧民的积极性,提高秸秆综合利用率。鼓励养殖场(户)或秸秆饲料加工企业制作青贮、氨化、微贮或颗粒等秸秆饲料,提高秸秆饲料化利用水平。推广普及保护性耕作技术,通过鼓励农民使用秸秆粉碎还田机械等方式,有效提高秸秆肥料化利用水平。
10.2.2?养殖业污染防治措施
对于农牧业生产来说,畜禽粪便是一种优质的有机肥原料,种植业使用有机肥是培育绿色、有机食品的必备条件,推进种养结合、发展循环农业是解决粪污污染的理想途径。畜禽养殖场(户)的污染防治以“源头减量、过程控制、末端利用”为原则,采取“雨污分流、节水养殖、循环利用”等技术措施,因地制宜推广“种养一体化”等粪污资源化利用模式,大力发展生态循环畜牧业,构建起全覆盖、全收集、全处理、全利用的畜禽粪污资源化利用网络,全面推进全省粪污资源化利用。
对于畜禽养殖产生的病死畜禽,按照有关法律、法规,进行深埋、化制、焚烧等无害化处理。
10.2.3?农畜产品加工业点源污染防治
积极引导农畜产品加工企业向工业园区集中,实行污染集中控制、集中处理、集中监管。
农畜产品加工企业应严格执行环境影响评价制度和“三同时”制度。新建项目达不到环评和节能要求的一律不准上马,在建项目环保和节能设施未经验收的一律不准投产,原有污染项目经限期治理或停产整顿仍不达标的一律关闭。鼓励加工企业引进工艺或进行内部挖潜,通过技术革新,改进生产工艺,因地制宜采用厌氧+好氧法、接触氧化、SBR等污水处理工艺,加工废水实现达标排放。采用高温化制法集中处理农产品加工固体废弃物。
10.3?评价结论
本规划按照循环经济模式,对种植、养殖、加工项目产生的污染物进行无害化处理和循环利用,大大降低了污染物的排放,仅有少量经过处理达标的生产污水排放,实现了农业废弃物的“减量化、资源化、再利用”,具有良好的生态效益,对当地生态环境的健康发展有积极的促进作用。项目拟采取的环保措施技术可靠、经济可行,符合达标排放、总量控制、清洁生产的基本原则。项目建设在切实落实各项环保措施的前提下,符合国家环境保护的有关规定和标准,从环境保护角度可行。
第十一章?保障措施
坚持党对“三农”工作的全面领导,健全统筹协调和工作协同机制,积极调动全社会共同参与,充分激发各类主体的活力和创造力,形成推动发展的强大合力,确保规划有序实施。
11.1?加强组织领导
坚持党总揽全局、协调各方,强化党组织的领导地位和作用,把党对农业农村工作的全面领导落实到政策制定、工作部署、财力投放、干部配备各个方面,建立打造输出地建设绩效考核和激励奖励机制,完善考核评价体系,发挥省级行业部门的监督考核职能,明确年度目标,细化考核指标,通过考核促进各地工作见实效。健全完善部省共同打造输出地领导小组工作机制,聚焦绿色有机促共建、提质增效促共建、政策扶持促共建、责任落实促共建、产品输出促共建,制定切实可行的工作方案,细化工作分工,确保各项建设工作扎实推进。
11.2?加大投入力度
省级通过以奖代补方式,对打造“输出地”卓有成效的地区给予奖励,支持各地产业扩链补链、精深加工技术提升、品牌建设、带动农牧民增收致富。积极争取国家发展改革、财政、农业农村等部委专项投资。各级政府要发挥好统筹协调作用,按照项目工程设计,统筹使用财政支农资金、衔接资金、东西部协作及地方财政资金等加大投资力度,建立多元化的投入和长效机制,以财政投资撬动社会资本支持农牧业发展,搭建社会参与平台,加强组织动员,构建政府、市场、社会协同参与机制。
11.3?增强法治保障
严格执行国家法律法规,加快修订和完善农牧区产权保护、农牧业市场规范运行、农牧业支持保护、农牧业资源环境等地方性法律法规和标准。建立健全省、市(州)、县农业综合执法队伍,强化农业综合执法,加强农牧区法治宣传教育,搞好法律服务,提高农牧民法律意识,健全乡村法律援助制度,全面实施农牧区依法治理。
11.4?注重宣传引导
坚持正确的舆论导向,深入细致做好打造输出地的重大意义、政策措施等的宣传解读,及时回应社会各界关注的热点、难点问题,积极引导社会参与。综合运用传统媒体和新媒体,展现具体经验案例、发展成效,及时提炼总结,推广好经验好做法,营造全社会关注、参与、支持打造绿色有机农畜产品输出地的良好氛围。
附表:打造青海绿色有机农畜产品输出地专项规划重点工程项目一览表








