各市、自治州人民政府,省政府各委、办、厅、局:
《青海省加快推进世界级盐湖产业基地建设促进盐湖产业高质量发展若干措施》已经省政府同意,现印发给你们,请结合实际,认真抓好贯彻落实。
世界杯怎么下赌注办公厅
2022年12月26日
(此件公开发布)
青海省加快推进世界级盐湖产业基地建设
促进盐湖产业高质量发展若干措施
为深入学习贯彻党的二十大精神,落实《世界杯怎么下赌注工业和信息化部关于印发青海建设世界级盐湖产业基地行动方案(2021—2035年)的通知》(青政〔2021〕54号),加快推进世界级盐湖产业基地建设,促进我省盐湖产业高质量发展,制定如下措施。
一、强化盐湖资源保障
(一)加大盐湖资源勘探。开展重点开发盐湖矿区浅层可利用资源核查,详细查明资源储量变动、保有资源储量及可利用性,同步完善和启动矿区资源开采动态监测网建设,为盐湖资源合理开发利用提供依据。开展盐湖重点勘查区深层卤水钾锂盐资源调查,对资源潜力、可利用性等进行总体评价,对共伴生的硼、碘、溴等资源进行综合评价,提升盐湖资源接续保障能力。
(二)优化矿业权设置。鼓励和引导盐湖企业加大对共伴生矿种的综合利用,督促开发规模、开采矿种与《采矿许可证》不一致的盐湖企业在资源保障的前提下修订矿产资源开发利用方案,完善矿权登记手续。协调自然资源部进一步优化矿业权主矿种和共伴生矿种设置,配合做好钾盐、锂矿矿业权出让、登记,探索研究以出让收益率方式征收盐湖共伴生矿业权出让收益,积极争取自然资源部在盐湖资源勘查投入、矿业权出让登记、规范标准制定等方面给予我省支持。
(三)推进资源可持续利用。依据《青海省自然资源厅青海省发展和改革委员会青海省工业和信息化厅关于印发青海省柴达木盆地盐湖资源利用与保护规划的通知》(青自然资〔2021〕420号)确定的开发规模,做好钾盐、锂矿等国家重要战略性矿产开采总量控制,合理划定盐湖矿区范围,科学规划盐湖资源开发时序、规模和品种。按照市场化、法制化原则,有序推进盐湖矿区资源整合,支持重点企业通过收购、兼并等方式整合盐湖资源,使优质重要盐湖资源向骨干龙头企业聚集。
二、提升创新驱动能力
(四)开展盐湖基础研究。实施基础研究十年行动,以国家自然基金区域创新发展联合基金、省级自然科学基金和应用基础研究等科技专项为载体,重点围绕盐湖理论研究前沿科学、盐湖资源综合利用关键核心技术、资源保障与生态环境可持续发展等方面开展基础性前瞻性研究。加大基础研究多元化投入,引导地方、企业和社会力量支持基础研究,鼓励高校、科研机构自主布局盐湖基础研究,增强原始创新能力和技术储备。
(五)实施关键技术攻关。争取“青海盐湖新型镁基材料及前端制造技术”国家重点研发计划项目落地实施。通过“揭榜挂帅”和“帅才科学家负责制”等方式,集聚国内外优质科技资源,持续推进重大关键技术支撑工程,实施一批省级重大重点科技项目,组织开展盐湖无水氯化镁电解、废旧锂离子电池回收、深层卤水开采等一批关键技术攻关,加快推动科技创新成果转化和产业化。鼓励盐湖产业龙头骨干企业参与国际、国家、行业和团体标准制定,联合相关科研机构和行业管理部门等加快构建形成世界级盐湖产业基地建设标准体系。
(六)建设科技创新平台。推进盐湖资源绿色高值利用国家重点实验室建设,筹建盐湖资源综合利用技术创新中心,力争纳入国家技术创新中心序列。支持青海大学盐湖资源综合利用研发基地项目建设,加快推进“两平台一学院两中心”建设。支持龙头骨干企业建设省级以上企业技术中心、重点实验室、工程技术研究中心、制造业创新中心和博士后科研工作站、院士工作站等各类创新平台。
(七)壮大科技创新主体。持续推动科技“三型”企业“量质双升”行动,落实科技企业认定奖励、研发费用加计扣除补助、技术交易奖补、创新券等优惠政策,培育认定一批高新技术企业、省级科技型企业和科技小巨人企业,壮大创新主体数量,提升创新主体质量。
三、构建现代产业体系
(八)开展钾盐高效利用。编制我省钾肥稳产保供相关方案、规划,优化资源开采和钾肥生产工艺,提高资源回收率,保持采补平衡,保障钾肥生产的长期稳定,巩固全国最大钾肥生产基地地位。推进钾下游产品多元化、高端化、高值化发展,开发高端钾肥、钾盐精细化工产品等,打造世界级钾产业基地。组织实施一批钾肥增产保供项目,争取中央预算内资金支持钾肥增产保供和钾肥生产工艺重大装备研究项目建设。
(九)推进锂盐扩规提质。完善高镁锂比盐湖卤水提锂生产工艺,突破原始卤水提锂颠覆性技术,提升盐湖卤水提锂综合回收率,释放现有碳酸锂装置产能。延伸产业链条,发展高纯氯化锂、氢氧化锂、溴化锂、磷酸铁锂等电子级锂盐产品,做大锂电材料规模,做强锂电产业链。扩大金属锂产能,做优轻金属合金和锂储能材料,打造世界级锂产业基地。
(十)实施镁产业创新突破。加快突破制约镁资源高效利用“卡脖子”关键技术,发展壮大金属镁及镁合金材料、镁基耐火材料、镁基土壤修复材料、镁基功能材料等系列产品规模,促进镁资源高值规模利用,打造世界级镁产业基地。
(十一)推动钠资源高值开发。持续优化钠资源开发结构,扎实开展纯碱行业节水、节能技术改造等工作,推动纯碱企业实现水循环利用率40%以上。积极开发钠盐下游产品,发展金属钠及合金,布局钠离子电池,推动钠盐高端化、功能化发展,打造世界级钠产业基地。
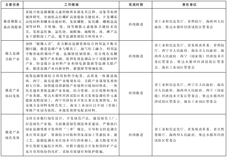
(十二)推进稀散元素高效提取。系统开展盐湖稀散元素的物质来源及其迁移、富集等机理规律研究。突破低品位硼矿高效提取关键技术,开发硼系高纯材料和硼基功能材料,发展硼肥、氮化硼、硼酸盐晶须等材料。开展铷、铯、溴等稀散元素提取关键技术攻关,发展氯化铷、氯化铯、硫酸铷、硫酸铯、溴、碘产品及下游精深工产品,提升盐湖资源综合利用水平。
(十三)做大盐湖关联产业。加快“疆煤入青”,着力解决盐湖资源综合利用氯平衡关键问题,推进盐湖产业与煤化工、油气化工融合。利用氯平衡形成的烯烃产能、盐湖锂镁钠资源,结合现有电解铝、钛、铜等产业基础,延伸发展盐湖高分子功能新材料产业、轻金属合金材料产业和锂电新能源等盐湖关联产业,推进盐湖产业向新材料、新能源等领域拓展。
(十四)推进产业协同发展。统筹盐湖资源综合利用和科学配置,高质量一体推进海西、西宁、海东盐湖产业规划布局、关联产业谋划发展和招大引强,加快建设创新链产业链供应链协同体系,一体化共建世界级盐湖产业基地。柴达木循环经济试验区重点发展盐湖有价元素提取及精深加工,西宁经济技术开发区重点发展锂电、轻金属合金材料及特色化工,海东工业园区以中国(青海)零碳产业园区为依托,承接发展锂电配套材料。
(十五)推进产业绿色发展。支持企业推行绿色设计,开发绿色产品,建设绿色工厂,打造绿色产业链,全面推进绿色制造体系建设。严格执行国家盐湖资源开发利用“三率”(开采回收率、选矿回收率、综合回收率)规定,引导和支持盐湖企业应用采选矿、资源综合回收利用及深加工等新技术、新工艺,最大限度对共伴生资源实施综合利用。对暂不能综合开发利用的矿产品及含有用组份的尾矿,采取有效储存和保护措施。
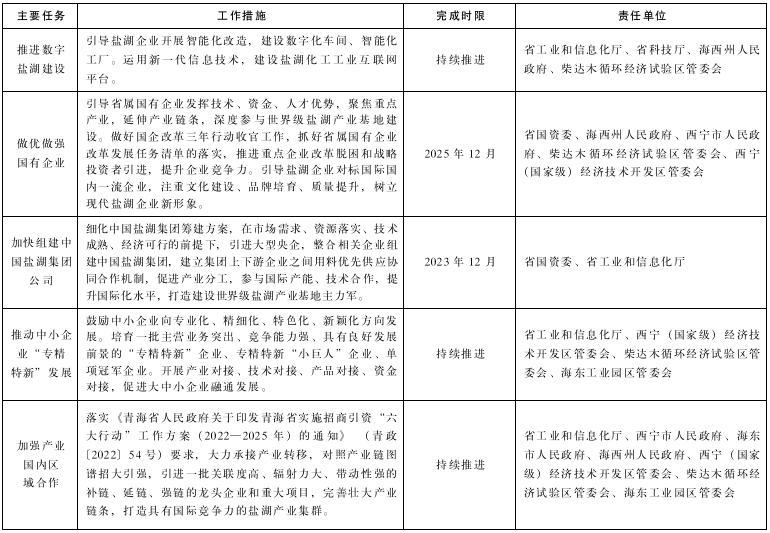
(十六)推进数字盐湖建设。引导盐湖企业开展智能化改造,建设数字化车间、智能化工厂。运用5G、云计算、大数据、区块链、人工智能、数字孪生等新一代信息技术,建设“智能盐湖”工业互联网平台,构建“数字+资源配置”“数字+工艺优化”“数字+产业链管理”“数字+节能减排”“数字+安全生产”等新模式,打造数字盐湖。
四、梯度培育市场主体
(十七)做优做强国有企业。引导省属国有企业发挥技术、资金、人才优势,聚焦重点产业,延伸产业链条,深度参与世界级盐湖产业基地建设。推进重点企业改革脱困和战略投资者引进,提升企业竞争力。引导盐湖企业对标国际国内一流企业,注重文化建设、品牌培育、质量提升,树立现代盐湖企业新形象。
(十八)加快组建中国盐湖集团。细化中国盐湖集团筹建方案,在市场需求、资源落实、技术成熟、经济可行的前提下,引进大型央企,整合相关企业组建中国盐湖集团,建立集团上下游企业之间用料优先供应协同合作机制,促进产业分工,参与国际产能、技术合作,提升国际化水平,打造建设世界级盐湖产业基地主力军。
(十九)推动中小企业“专精特新”发展。鼓励中小企业向专业化、精细化、特色化、新颖化方向发展。完善优质盐湖中小企业梯度培育体系,分类培育,精准服务,培育一批主营业务突出、竞争能力强、具有良好发展前景的“专精特新”企业、专精特新“小巨人”企业、单项冠军企业。以青海省中小企业公共服务平台等为载体,开展产业对接、技术对接、产品对接、资金对接,促进大中小企业融通发展。
五、加速融入“双循环”新格局
(二十)加强产业国内区域合作。落实《世界杯怎么下赌注关于印发青海省实施招商引资“六大行动”工作方案(2022—2025年)的通知》(青政〔2022〕54号)要求,大力承接产业转移,对照产业链图谱招大引强,引进一批关联度高、辐射力大、带动性强的补链、延链、强链龙头企业和重大项目,完善壮大产业链条,打造具有国际竞争力的盐湖产业集群。
(二十一)推进产业开发国际合作。推动有实力的企业加快“走出去”步伐,发挥在盐湖选矿与开采技术、综合利用工艺技术及大型采盐船制造等方面优势,开展以盐化产业为重点的资源、产品、技术、标准、服务合作,打造一批示范效应大、带动强、效益好的产能合作样板,逐步融入全球供应链、产业链、价值链,力争形成在全球一定范围内配置要素资源、布局市场网络能力。
六、增强要素保障能力
(二十二)优化水资源保障。按照“以水而定,量水而行”原则,合理配置盐湖湖区水资源。严格落实新建项目水资源论证和取水许可审批制度,在满足区域水资源承载能力的前提下,优先保障钾肥扩能项目用水需求。加强取用水环节计量管理,做到“取水必计量,计量必精准”。严格执行用水计划和用水定额管理,引导企业应用先进适用节水工艺、技术和装备开展节水技术改造。加大非常规水源利用,全面推行废水回用和固体钾矿溶解转化。推进那棱格勒河水库、蓄积峡水库等地表水源工程建设,适时开展“引通济柴”等调水工程可行性研究,保障盐湖基地建设用水需求。
(二十三)强化煤炭天然气保障。支持盐湖企业与省内外煤炭生产企业、天然气销售公司早签、多签煤炭和天然气中长期合同,推动落实中长期合同资源,稳住煤炭、天然气供应预期。推动新疆吐鲁番沙尔湖矿区1000万吨露天煤矿加快建设。科学开展盐湖产业原料用能统计,争取将符合条件的项目纳入“十四五”国家重大项目能耗单列。
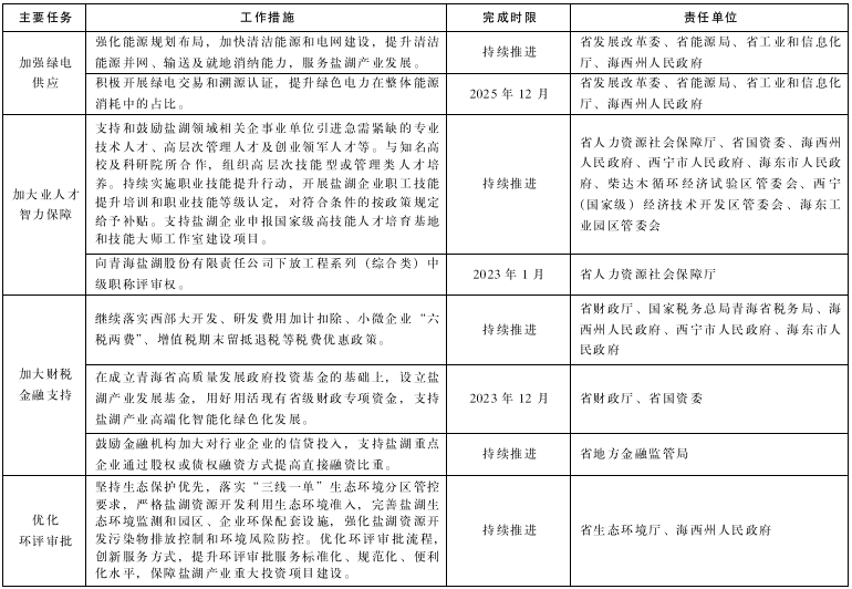
(二十四)加强绿电供应。依托柴达木盆地清洁能源优势,强化能源规划布局,加快清洁能源和电网建设,提升清洁能源并网、输送及就地消纳能力,服务盐湖产业发展。完善直供电交易机制,建立绿色电力碳排放抵消机制,积极开展绿电交易和溯源认证,鼓励通过双边交易、购买绿色电力证书等方式提高盐湖企业绿色电能使用水平,逐步提升绿色电力在整体能源消耗中的占比。
(二十五)强化人才智力支撑。支持和鼓励盐湖领域相关企事业单位引进急需紧缺的专业技术人才、高层次管理人才及创业领军人才等。与知名高校及科研院所合作,组织高层次技能型或管理类人才培养。持续实施职业技能提升行动,开展盐湖企业职工技能提升培训和职业技能等级认定,对符合条件的按政策规定给予补贴。支持盐湖企业申报国家级高技能人才培育基地和技能大师工作室建设项目。向青海盐湖股份有限责任公司下放工程系列(综合类)中级职称评审权,由企业自主开展职称评审工作。
(二十六)加大财税金融支持。继续落实西部大开发、研发费用加计扣除、小微企业“六税两费”、增值税期末留抵退税等税费优惠政策。在成立青海省高质量发展政府投资基金的基础上,设立盐湖产业发展基金,用好用活现有省级财政专项资金,支持盐湖产业高端化智能化绿色化发展。鼓励金融机构加大对行业企业的信贷投入,支持盐湖重点企业通过股权或债权融资方式提高直接融资比重。
(二十七)优化环评审批。坚持生态保护优先,落实“三线一单”生态环境分区管控要求,严格盐湖资源开发利用生态环境准入,完善盐湖生态环境监测和园区、企业环保配套设施,强化盐湖资源开发污染物排放控制和环境风险防控。优化环评审批流程,创新服务方式,提升环评审批服务标准化、规范化、便利化水平,保障盐湖产业重大投资项目建设。
本措施自2023年1月25日起施行。
附件:加快推进世界级盐湖产业基地建设促进盐湖产业高质量发展若干措施任务分工表






