各市、自治州人民政府,省政府各委、办、厅、局:
《青海省进一步优化营商环境降低市场主体制度性交易成本工作方案》已经省政府同意,现印发给你们,请结合实际抓好贯彻落实。
世界杯哪里下赌注办公厅
2022年11月12日
(此件公开发布)
青海省进一步优化营商环境
降低市场主体制度性交易成本工作方案
为贯彻落实《国务院办公厅关于进一步优化营商环境降低市场主体制度性交易成本的意见》(国办发〔2022〕30号)精神,进一步优化营商环境,切实降低制度性交易成本,提振市场主体信心,助力市场主体发展,结合我省实际,制定本方案。
一、进一步优化公平宽松、开放包容的市场发展环境
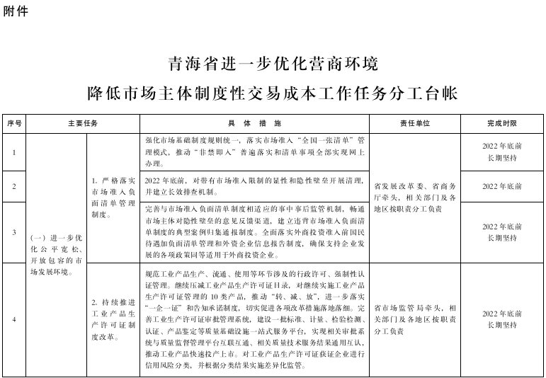
(一)严格落实市场准入负面清单管理制度。强化市场基础制度规则统一,落实市场准入“全国一张清单”管理模式,推动“非禁即入”普遍落实和清单事项全部实现网上办理。2022年底前,对带有市场准入限制的显性和隐性壁垒开展清理,并建立长效排查机制。完善与市场准入负面清单制度相适应的事中事后监管机制,畅通市场主体对隐性壁垒的意见反馈渠道,建立违背市场准入负面清单制度的典型案例归集通报制度。全面落实外商投资准入前国民待遇加负面清单管理和外资企业信息报告制度,确保支持企业发展的各项政策同等适用于外商投资企业。(省发展改革委、省商务厅牵头,相关部门及各地区按职责分工负责)
(二)持续推进工业产品生产许可证制度改革。规范工业产品生产、流通、使用等环节涉及的行政许可、强制性认证管理。继续压减工业产品生产许可证目录,对继续实施工业产品生产许可证管理的10类产品,推动“转、减、放”,进一步落实“一企一证”和告知承诺制度,切实促进各项改革措施落地落细。完善工业生产许可证审批管理系统,建设一批标准、计量、检验检测、认证、产品鉴定等质量基础设施一站式服务平台,实现相关审批系统与质量监督管理平台互联互通、相关质量技术服务结果通用互认,推动工业产品快速投产上市。对工业产品生产许可证获证企业进行信用风险分类,并根据分类结果实施差异化监管。(省市场监管局牵头,相关部门及各地区按职责分工负责)
(三)规范实施依申请办理的行政权力事项。2022年底前,全面实行行政许可事项清单管理,编制公布省、市、县三级行政许可事项清单,实现同一事项在不同地区同要素管理、同标准办理。深入推进证明事项和涉企经营许可事项告知承诺制,积极探索“一业一证”改革,推动行政许可减环节、减材料、减时限、减费用。实行相对集中行政许可权改革的地区,要明晰审管边界,强化事前事中事后全链条监管。积极探索行政备案规范管理改革工作。(省政府办公厅牵头,相关部门及各地区按职责分工负责)
(四)切实规范招投标和政府采购流程。规范市场主体公共资源交易行为,加强招标投标全链条监管。推动数字证书在平台跨行业全省通用。探索电子营业执照在招投标平台登录、签名、在线签订合同等业务中的应用。取消违规设置的供应商预选库、资格库、名录库等,着力破除所有制歧视、地方保护等不合理限制。政府采购和招投标不得限制保证金形式,不得指定出具保函的金融机构或担保机构。探索建立信用保证金减免制度、鼓励招标人对简单小额项目不要求提供投标担保,对中小微企业免除投标担保,减轻企业负担。全面推广应用政府采购交易系统,推进“互联网+公共资源交易”,招标采购全流程电子化交易率达到100%(涉密项目等不适宜电子化交易的除外)。(省政务服务监管局、省发展改革委、省财政厅牵头,省住房和城乡建设厅、省交通运输厅、省水利厅、省自然资源厅、省国资委等相关部门及各地区按职责分工负责)
(五)持续优化市场主体登记服务。实行住所与经营场所分离登记,推行“一照多址”改革,简化企业设立分支机构登记手续,对市场主体在住所以外开展经营活动、属于同一县级机关管辖的免于设立分支机构。全面清理非法设置的企业跨区域经营和迁移限制,简化企业跨区域迁移涉税涉费等事项办理程序。拓展开办企业“一网通办”平台功能,增设银行预约开户、办结件寄递等服务,提升企业和群众办事体验度。推进开办企业标准化,巩固压缩开办企业时间至3个工作日成效。探索为新办企业提供首套章免费刻章服务,持续降低企业开办成本。(省市场监管局牵头,省人力资源和社会保障厅、省住房和城乡建设厅、省政务服务监管局、国家税务总局青海省税务局、人行西宁中心支行、省邮政管理局等相关部门及各地区按职责分工负责)
(六)着力降低市场主体维持成本。推行市场主体歇业备案制度,规范市场主体歇业备案行为,切实降低经营困难市场主体的维持成本。符合《市场主体登记管理条例》规定条件的市场主体,可以按照简易程序办理注销登记。对提交材料齐全、符合法定形式的简易注销,登记机关在1个工作日内办结。完善注销“一网服务”平台,持续提升注销便利度。(省市场监管局牵头,省人力资源和社会保障厅、省住房和城乡建设厅、省商务厅、省医保局、国家税务总局青海省税务局等相关部门及各地区按职责分工负责)
二、进一步优化稳定高效、富有活力的投资兴业环境
(七)严格规范行政事业性收费和罚款。严格落实青海省行政事业性收费和政府性基金目录清单,实行目录清单动态调整机制。围绕涉企行政事业性收费和政府性基金,重点聚焦落实减税降费政策,严厉查处不落实停征免收有关收费项目、不按要求降低收费标准等行为,坚决杜绝擅自设立收费项目。在全省范围内公开征集涉企乱收费问题线索,充分发挥社会监督作用。2022年底前,完成涉企违规收费专项整治,组织开展联合检查,重点查处落实降费减负政策不到位、不按要求执行惠企收费政策等行为。严格规范行政处罚行为,坚决防止以罚增收、以罚代管、逐利执法等行为。(省财政厅、省市场监管局牵头,省发展改革委、省工业和信息化厅、省司法厅、国家税务总局青海省税务局等相关部门及各地区按职责分工负责)
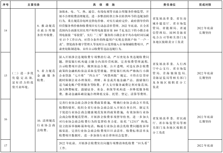
(八)推动规范市政公用服务价外收费。加强水、电、气、热、通信、有线电视等市政公用服务价格监管,开展不合理收费清理规范,进一步整治转供主体在转供环节的违规加价行为,重点规范非电网直供电价格。对实行政府定价、政府指导价的经营服务性价格和收费项目实行动态清单管理。2022年底前,在全省范围内全面落实居民用户和用电报装容量160千瓦及以下的小微企业用电报装“零投资”,实行“三零”服务的小微企业平均办电时间压减至15个工作日内。对符合条件的终端用户实现直供到户和“一户一表”。督促商务楼宇管理人等及时公示宽带接入市场领域收费项目,严肃查处限制进场、未经公示收费等违法违规行为。(省发展改革委、省住房和城乡建设厅、省市场监管局、省能源局、省通信管理局、国网青海省电力公司等相关部门及各地区按职责分工负责)
(九)着力规范金融服务收费。深入开展涉企违规收费专项整治行动,严厉查处各类违规收费问题,督促银行机构建立健全内部经营机制,完善收费管理流程,公示收费项目清单,做到依法合规、公开透明,对违反涉企收费政策的金融机构依法采取监管措施。督促银行机构严格执行小微企业贷款“七不准”“四公开”“两禁两限”规定,不得在信贷审批时强制企业办理保险、理财、基金或其他金融产品。鼓励银行适当减免账户管理服务等收费,扩大支付服务减费让利对象范围,加大降费幅度。鼓励证券、基金、担保等机构进一步降低服务收费,推动金融基础设施合理降低交易、托管、登记、清算等费用。(省发展改革委、人行西宁中心支行、省市场监管局、青海银保监局、青海证监局等相关部门及各地区按职责分工负责)
(十)清理规范行业协会商会收费。完善行业协会商会涉企收费政策措施,明确行业协会商会不得乱收费的情形,组织全省行业协会商会深入开展自查自纠。制定关于促进行业协会商会健康规范发展的政策措施,有效加强行业协会商会收费规范管理。开展涉企收费事项督导检查,进一步加大对行业协会商会收费行为的监督检查力度。依托“12315”热线,设立投诉举报邮箱和电话,畅通行业协会商会乱收费问题投诉举报渠道。完善行业协会商会收费项目目录清单、收费标准清单及收费项目数据库,进一步加强行业自律和社会监督。2022年底前,开展涉企收费突出问题专项整治和乱收费“回头看”工作。(省发展改革委、省民政厅、省市场监管局等相关部门及各地区按职责分工负责)
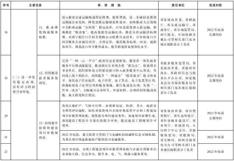
(十一)推动降低物流服务收费。深入推进交通运输物流简证降费、提质增效,进一步减轻道路货运物流企业负担,降低道路运输制度性成本。加快推动大宗货物中长距离运输“公转铁”联运改革,引导适箱货源入箱运输,积极推进“散改集”,提高集装化运输比率,推进全省运输结构调整。对西宁航空口岸转关货物公示收费目录清单,引导机场口岸经营服务企业诚信经营、合理定价,规范服务标准、内容、流程和环节,降低进口环节费用成本,提升跨境贸易便利化水平。(省发展改革委、省财政厅、省交通运输厅、省商务厅、省市场监管局、西宁海关、中国铁路青藏公司等相关部门及各地区按职责分工负责)
三、进一步优化公开透明、规范便捷的政务服务环境
(十二)持续推进政务服务便利化。完善“一网一云一平台”政府信息系统框架,推进省一体化政务服务平台移动端建设,推动涉民生事项全程“指尖办”。探索将企事业单位、组织团体设立的便民窗口纳入政务服务中心体系。坚持线上线下相结合,持续提升“一网通办”“跨省通办”能力和水平。强化电子营业执照、电子印章、电子签名、电子发票等应用,积极拓展电子证照应用和服务领域。推行集成化办理,实现“一件事一次办”,大幅减少办事环节、申请材料、办理时间和跑动次数,最大程度利企便民。(省政务服务监管局、省发展改革委、省政府审改办、省政府信息与政务公开办公室、国家税务总局青海省税务局等相关部门及各地区按职责分工负责)
(十三)持续提升投资和建设项目审批便利度。优化压覆矿产、气候可行性、水资源论证、防洪、考古、地震安全性等评估流程,依托省投资项目在线审批监管平台和工程建设项目审批管理系统,统筹落实项目建设条件,加速项目前期生成。强化建设工程设计方案在线联合审查,提高建设工程规划许可效率。2022年底前,建立投资主管部门与金融机构投融资信息对接机制,为重点项目快速落地投产提供综合金融服务。实现工程建设项目审批管理系统与市政公用服务企业系统互联、信息共享,提升水、电、气、热接入服务质量。(省发展改革委、省自然资源厅、省生态环境厅、省住房和城乡建设厅、省水利厅、省地震局、人行西宁中心支行、青海银保监局、省能源局、省文物局、国网青海省电力公司等相关部门及各地区按职责分工负责)
(十四)着力提升跨境贸易便利度。持续优化通关服务,深化“提前申报”“两步申报”“两段准入”等改革,完善通关异常处置跨关区协调机制。加快“智慧口岸”“智慧海关”建设,推进进出口环节行政审批线上办理和窗口递交纸本、后台流转作实体验核的“一体通办”。积极拓展“单一窗口”应用范围,提升国际贸易各方信息共享和业务协同水平。在通关物流及贸易单证等信息数据实现共享,推进口岸物流无纸化,有效压缩跨境贸易时间和成本。推广新一代税费电子支付系统,实现税费秒级缴纳、税单流转全程无纸化。精简进出口环节监管证件和随附单证,持续压缩整体通关时间。(西宁海关、省商务厅牵头,省交通运输厅、人行西宁中心支行、国家税务总局青海省税务局等相关部门及各地区按职责分工负责)
(十五)不断优化缴纳税费服务。积极引导缴费人通过电子税务局申报缴纳非税收入项目。开发“智能退税”功能,对汇算清缴结算多缴退税和已发现的误收多缴退税业务实行自动推送提醒和在线办理,经纳税人确认,实现全程免填单、无纸化、无申请退税。推进社保费全险种全区域实行“网上办”、“掌上办”。推行跨省异地电子缴税业务,大力拓展“非接触式”缴费范围。2022年底前,实现95%税费服务事项“网上办”,电子发票无纸化报销、入账、归档、存储,纳税缴费时间压减至100小时内,办理正常出口退税平均时间压减至6个工作日内。(国家税务总局青海省税务局牵头,省财政厅、西宁海关、省档案局等相关部门及各地区按职责分工负责)
(十六)持续规范中介服务。清理规范行政许可中介服务事项,建立省级行政许可中介服务事项清单。围绕行政审批中介服务,重点聚焦文件、会议纪要等形式委托中介机构办理的事项,除依法予以保留的,其它收费事项一律取消,防止利用行政权力搭车收费。重点聚焦市场化改革目标任务,现有或已取消的行政审批事项,不得转为中介服务并收费,防止应由政府部门承担的费用转嫁企业承担。全面实施行政许可中介服务收费项目清单管理,清理规范环境检测、招标代理、政府采购代理、产权交易、融资担保评估等涉及的中介服务违规收费和不合理收费。(省政府办公厅、省发展改革委、省市场监管局、省财政厅、省民政厅等相关部门及各地区按职责分工负责)
(十七)全面落实惠企政策精准直达机制。2022年底前,县级以上政府及其有关部门要在门户网站、政务服务网等醒目位置设置惠企政策专区,汇集本地区本领域市场主体适用的惠企政策。全面落实各项税费支持政策,推广惠企政策“免申即享”服务,完善常态化财政资金直达机制,实现惠企政策实时归集、精准推送、线上办理、快速兑现。鼓励各级政务服务大厅设立惠企政策集中办理窗口,确保财政补贴、税费减免、稳岗扩岗等惠企政策落实到位。(各部门及各地区按职责分工负责)
四、进一步优化公正严格、监管有力的法治保障环境
(十八)持续创新提升监管效能。全面提升监管透明度,编制省、市两级监管事项目录清单。进一步完善监管方式,全面实施跨部门联合“双随机、一公开”监管。创新新技术、新产业、新业态、新模式监管方式,推行包容审慎监管。加快在市场监管、税收管理、进出口等领域建立健全信用分级分类监管制度,依据风险高低实施差异化监管。强化“互联网+监管”,完善监管数据归集共享机制,实现监管执法信息公示率100%,避免多头执法、重复检查。(省市场监管局、省工业和信息化厅、省发展改革委、省政府审改办、省政府信息与政务公开办公室、国家税务总局青海省税务局、西宁海关等相关部门及各地区按职责分工负责)
(十九)严格规范行政执法行为。全面落实行政执法三项制度,建立健全行政执法自由裁量权基准,不断创新执法方式,鼓励建立“柔性执法”“服务型执法”等制度。严格落实提升行政执法质量三年行动方案,深入开展行政执法领域执法不公、选择性执法、随意性执法等问题专项整治,严禁未经法定程序要求市场主体普遍停产停业。提升行政执法队伍素质能力,规范行政执法行为,完善行政执法体制机制,强化行政执法信息化建设,促进严格规范公正文明执法。(省司法厅牵头,相关部门及各地区按职责分工负责)
(二十)维护公平竞争的市场秩序。推进公平竞争审查全覆盖,2022年底前,组织开展制止滥用行政权力排除、限制竞争执法专项行动。依法查处企业低价倾销、价格欺诈等违法行为,加大对仿冒混淆、虚假宣传、商业诋毁等不正当竞争行为的监管执法力度。依法查处平台企业垄断案件,严格规范滞压占用经营者保证金、交易款等行为,切实保障市场主体公平竞争。(省市场监管局牵头,省发展改革委、省司法厅、人行西宁中心支行、省国资委等相关部门及各地区按职责分工负责)
(二十一)加强知识产权创造保护运用。严格知识产权管理,依法规范非正常专利申请行为,及时查处违法使用商标和恶意注册申请商标等行为。完善知识产权保护体系,探索制定民族传统文化、非物质文化遗产等领域知识产权保护行动方案。健全知识产权纠纷多元化解机制,探索建立省、市州、县知识产权保护三级联动机制。挖掘地理标志资源,实施“青字号”农畜产品品牌行动。加快高价值专利培育。建设产业知识产权运营中心,实施重点产业专利导航,开展知识产权质押融资“入园惠企”行动。(省市场监管局、省文化和旅游厅、省司法厅、人行西宁中心支行等相关部门及各地区按职责分工负责)
(二十二)不断完善政企沟通联系机制。建立政府部门与市场主体、行业协会商会常态化沟通平台,及时了解、回应企业诉求。建立民营企业评议政府职能部门制度,制定涉企政策要严格落实评估论证、公开征求意见、合法性审核等要求,重大涉企政策出台前要充分听取相关企业意见。建立亲清政商关系负面清单,厘清政商交往边界,规范政商交往行为。依法保护企业家合法权益,促进企业家公平竞争。鼓励引导企业家履行社会责任,健全企业家回馈社会的激励机制。(省工业和信息化厅、省市场监管局、省发展改革委、省工商联等相关部门及各地区按职责分工负责)
(二十三)着力加强政务诚信建设。健全政府守信践诺机制,打造诚信政府。加大对“乱收费、乱罚款、乱摊派”行为查处力度,健全防范和化解拖欠中小企业账款长效机制。2022年底前,落实逾期未支付中小企业账款强制披露制度,将拖欠信息列入政府信息主动公开范围。全面加强信用信息归集力度,及时将相关部门报送的政务失信行为信息、拖欠中小企业账款失信行为信息等纳入相应主体信用档案,在开展各类政务服务事项过程中进行信用状况查询,依法依规实施联合惩戒。(省发展改革委、省工业和信息化厅、省市场监管局等相关部门及各地区按职责分工负责)
(二十四)强化营商环境法治保障。全面实施《青海省优化营商环境条例》,不断完善相关配套措施。健全优化营商环境“1+N”政策体系,鼓励各地结合实际迭代升级本地区营商环境综合性改革措施。聚焦重点领域和关键环节,持续开展营商环境突出问题整治,着力打通政策落地“最后一公里”。(省发展改革委、省司法厅牵头,相关部门及各地区按职责分工负责)
各地区、各部门要充分认识进一步优化营商环境降低市场主体制度性交易成本工作的重要性,全面准确把握政策要求,围绕目标任务,完善配套措施,加强组织领导,压实工作责任,确保在规定的时间节点完成各项任务。要建立完善统筹协调、督导落实、考核评价等制度机制,横向上加强衔接配套,纵向上做好对接配合,抓好方案协同、落实协同、效果协同,有效整合各方资源,推动形成进一步优化营商环境的强大合力。要结合本地区、本部门实际,采取通俗易懂的宣传方式,切实做好进一步优化营商环境改革政策的宣传解读,及时总结经验做法,加大宣传力度,不断提升公众对优化营商环境的知晓度、参与度、满意度,营造良好舆论氛围。省政府办公厅将适时进行督导,请各地区、各部门于2022年12月30前将贯彻落实情况报送省政府办公厅。
附件:青海省进一步优化营商环境降低市场主体制度性交易成本工作任务分工台账








