各市、自治州人民政府,省政府各委、办、厅、局:
《青海12345政务服务便民热线与110报警服务台对接联动实施方案》已经省政府同意,现印发你们,请结合实际抓好贯彻落实。
世界杯哪里下赌注办公厅
2022年10月10日
(此件公开发布)
青海12345政务服务便民热线与110
报警服务台对接联动实施方案
为更好推动12345政务服务便民热线(以下简称12345)与110报警服务台(以下简称110)的高效对接联动,科学合理分流非警务求助、快速有效处置突发警情,进一步提升政府综合协同服务效能,根据《国务院办公厅关于推动12345政务服务便民热线与110报警服务台高效对接联动的意见》(国办发〔2022〕12号)精神,结合我省实际,制定如下实施方案。
一、工作目标
2022年底前,基本建成12345与110高效对接、快速响应、协同联动工作机制,形成12345推动部门协同高效履职及时解决涉及政府管理和服务的非紧急诉求,110依法打击违法犯罪活动及时处置紧急危难警情、更好维护社会治安秩序的工作格局。2023年底前,全面实现12345与110平台互联互通、相关数据资源共享,不断提升对接联动工作规范化、专业化、智能化水平。
二、工作原则
统一规范,互联互通。按照统一的组织机构和行政区划代码,规范工单和警单标准、受理反馈项目等数据格式,梳理整合平台融合互通的建设需求和业务流程,实现信息数据互联互通、工单警单双向流转、受理反馈闭环管理运行模式。
高效便民,优势互补。坚持以人民为中心,有效利用政务服务和警力资源,通过话务转接、三方通话、平台交办等形式实现资源融合和信息共享,形成优势互补、高效便民的社会公共服务联动机制,提升综合服务效能。
分类响应,部门协同。明确12345与110职责边界,建立非警务警情对接联动工作机制,分类响应,按责转办,合理分流非警务求助,构建各职能部门与12345和110平台协同联动的处置工作体系,高质高效处置群众诉求。
三、主要任务
(一)明确职责边界。
1.12345是地方人民政府受理企业和群众对政府管理和服务的非紧急诉求便民热线平台,受理范围为:
(1)涉及各级政府职能部门、公共服务部门工作职责、政策法规、办事流程、执法程序、行政审批及政务服务、公共服务事项等方面的咨询、投诉、建议等。
(2)涉及经济社会发展、经济调节、市场监管、社会管理、城市建设、城市管理、房地产管理、公共服务、公共卫生、生态环境、交通运输、劳动保障、价格争议、消费维权等方面的咨询、非紧急求助、投诉、举报和意见建议。
(3)涉及行政机关、公共服务企事业部门单位工作人员办事、服务态度、工作作风、服务质量、事项办理、办事效率及行政效能等方面的投诉和举报。
(4)涉及损害群众合法利益、扰乱社会公共秩序、阻碍市场经济健康发展、破坏公平竞争和正常交易秩序、违法违规经营等行为的投诉、举报。
(5)属于政府部门及公共企事业单位应提供的其他服务事项的投诉、举报。
(6)非紧急求助及意见建议等。
2.110是公安机关受理处置企业和群众报警、紧急求助和警务投诉的报警服务平台,受理范围为:
(1)刑事类、治安类、道路交通类警情、案(事)件。
(2)危及人身、财产安全或者扰乱社会治安秩序、妨害社会管理的群体性事件。
(3)自然灾害、重大疫情、火灾事故、交通事故、治安事件等群众求助。
(4)发生溺水、坠楼、自杀等危及公民人身安全情况,需要公安机关紧急救助的。
(5)老人、妇女、儿童以及智障人员、精神疾病患者等弱势群体走(丢)失,需要公安机关在一定范围帮助查找的。
(6)公众遇到危难,处于孤立无援状况,需要救助的。
(7)涉及水、电、气、热等公共设施出现险情,危及公共安全、人身或财产安全和工作、学习、生活秩序,需要公安机关参与处置的紧急求助。
(8)对公安机关及其人民警察正在发生的违法违纪或失职行为的投诉。
(9)其他需要公安机关处置的紧急求助事项、有关违法犯罪的报警等。
(二)加强平台建设。
1.提升12345接办质效。持续优化12345平台功能。各级12345热线平台主管部门要按照《世界杯哪里下赌注办公厅关于印发青海省12345政务服务便民热线整合实施方案的通知》(青政办〔2021〕48号)和《世界杯哪里下赌注办公厅关于印发青海12345政务服务便民热线管理暂行办法的通知》(青政办〔2022〕57号)要求,结合本地区实际,充分考虑疫情、公共卫生、自然灾害等突发紧急情况下与110、119、120、122等紧急类政务服务热线对接联动因素,持续升级优化12345平台系统,强化技术力量支撑,不断夯实12345热线服务工作基础。
2022年底前,西宁市12345平台要建立健全与市级110平台的电话互转、三方通话功能。西宁市12345平台2023年完成扩容升级,未升级前通过与110平台互相设置远端坐席的方式建立转办工作机制。2023年底前,西宁市12345平台实现与湟中区、湟源县、大通县110平台的电话互转、三方通话功能,建立健全转办机制,同步做好网络信息安全工作。世界杯哪里下赌注及六州12345平台应结合地区实际,做好与本地区所辖各县(市)110平台的分流对接联动工作,建立健全相关工作机制。
持续提升坐席话务接通率。各市州12345热线平台应根据本地区服务人口和110分流话务量实际,充分考虑日常高峰时段和应急突发状况承接能力,科学核算12345平台系统配置,灵活增设话务坐席及工作人员,确保热线接通率不低于95%,突发应急状态接通率不低于90%。遭遇如疫情、自然灾害、公共事件等话务量较集中的突发应急状况,各级12345热线平台应根据紧急状态和话务增加量,合理调配话务班次,灵活增设每班次话务坐席数量,确保在遭遇突发紧急情况时能运转通畅,高效处置群众诉求事项。有条件的地方可设置少数民族语言专席,更好服务少数民族群众。
2.提升110平台能力。省公安厅要加强对110平台非警务警情分流对接联动工作的统筹管理,加快推进110接处警规范化、制度化建设。各级110平台应当充分考虑突发情况下与各类紧急和非紧急政务服务热线联动因素,参照12345热线坐席分配比例,调配增设接警坐席,加强警力指挥调度,强化接处警话务人员、装备、经费保障,根据分流对接和数据共享要求,做好110接处警平台升级改造,优化警情数据库,搭建与12345热线平台相对应的共享边界平台。强化对一线处警工作的数据赋能和平台系统支撑,认真做好一键转接、三方通话及工单警单双向互转等对接分流工作,准确甄别非警务警情群众诉求,高效有序分流处置,确保110与12345对接联动机制24小时畅通。
(三)规范分流转办。
1.话务接转。12345与110话务接到群众诉求,对明确属于对方受理范围内的事项,以“一键转接”方式转接至对方平台受理;对责任单位不明确或者职责交叉的,可以通过三方通话方式了解具体诉求,由12345与110协商确定受理平台,并由受理平台负责跟进群众诉求处置情况,及时做好回访工作;对协商后仍无法确定的,由首先接到诉求的平台进行受理。如存在危及人身和财产安全、公共安全的紧急情况,由110及时派警先行处置。对明确不属于12345与110受理范围的事项,话务人员要做好合理引导和解释工作。
2.平台交办。12345与110规范统一非警务警情电子转办工单,110平台接到不能通过一键转接或三方通话方式解决的非警务警情诉求事项,应做好转办工单登记,通过远端坐席、开放接口、共享平台等途径,1个工作日内转发至12345平台受理处置。12345热线接到转派工单后,对能即时答复的,立即向反映人答复,不能即时答复的,1个工作日内转交相关单位办理。
(四)健全联动机制。
1.对接联动机制。建立12345与110日常话务分流对接联动工作机制,理清非警务警情诉求事项类目,精准分流属于对方受理范围的投诉、求助电话,激活社区、村、居委会、市场监督、基层妇联、民政等联动部门职能作用,建立24小时值班值守工作制度,充实应急处置力量,不断完善分流接转、转派、催办、回访、督办、考核、评价等相关制度。12345热线及时接办110分流转办的非警务警情群众诉求事项,对发现矛盾纠纷激化、事态难以控制,或者影响社会稳定、可能引发违法犯罪特别是暴力事件、个人极端事件的矛盾纠纷以及刑事案件举报等事项,应当第一时间转交110处置或者开展联合协调处置,推动矛盾隐患源头化解。
2.应急协调机制。12345热线和110平台建立与各级职能部门以及119、120、122等紧急热线和水电气热等公共事业服务热线的应急联动机制,制定突发应急情况联动预案,积极与具有专业技能的救援组织、志愿团队等社会力量加强合作,确保在遭遇自然灾害、事故灾难、疫情、公共卫生、水、电、气、暖等险情,以及涉及面广、社会影响大的社会安全事件报警或紧急求助等突发事件,110在迅速派警处置的同时及时对接应急管理部门,会同相关职能部门合力响应、联合处置,12345配合110联动相关职能部门做好话务转接转办工作,为企业和群众提供专业高效的紧急救助服务。
3.会商交流机制。建立12345与110以及相关职能部门的定期交流会商机制,每季度月末及半年度召集相关部门单位互通分流联动工作推进和开展情况,及时研究解决分流联动工作中存在的难点、热点、堵点等问题。对职责边界不清、存在管辖争议的高频诉求事项,热线主管部门会同公安部门及时召集相关职能部门研究会商,厘清职责权限、明确管辖主体、落实处置责任。
4.部门协同机制。12345与110同各级职能部门应建立协同联动工作机制,分级分职负责,压实各方责任,规范办理流程,明确时限要求,形成快速反应、联动处置、闭环管理办理模式。各级职能部门应安排专(兼)职人员负责12345转派的工单事项办理和回复反馈工作。紧急类诉求事项1个工作日办结;非紧急类一般诉求事项5至10个工作日办结;复杂事项工单10至15个工作日办结;涉及多部门复杂事项工单20个工作日内回复反馈。确需延期办理的,在时限届满当日提出延期申请,作出延时说明,延长期限不超过10个工作日。
5.跟踪督办机制。建立12345与110事项办理情况跟踪督办工作机制,完善工单转办、催办督办、限时办结、回访反馈等工作制度。定期梳理检查各职能部门单位办理处置和回复反馈情况,重点督办首接办理部门和单位。各级职能部门应建立本单位12345热线诉求事项办理跟踪督办相关制度,负责将办理情况和回复结果反馈至12345或110平台,杜绝应而不急、联而不动和分流警情回流等情况发生,确保企业和群众诉求事项办成、办快、办好。
6.通报考核机制。省政府办公厅会同省公安厅建立年度通报考核工作制度,制定完善考核评价指标,对12345平台、110平台工作运行情况和各级职能部门、成员单位事项办理处置情况实行季通报、年考评,纳入全省政务公开目标绩效考核内容。对办理不认真、回复不及时、群众满意率低的事项,实行督查问效、约谈或函询单位相关负责人;对推诿扯皮、敷衍塞责、不作为、乱作为、慢作为的部门单位通报批评;对造成不良影响和后果的,依法依纪追究相关单位和个人的责任。
(五)推进共享应用。
在确保安全的前提下,通过统一开放数据或者服务接口、共建中间数据库等方式,实现12345与110平台系统话务分流事项相关数据双向推送,做到可查、可看、可追溯、可批量应用,最大限度挖掘数据价值,常态化开展政务服务诉求和警情数据融合研判,有效排查民意热点、风险隐患、矛盾问题,为部门履职、效能监管和科学决策提供支撑。注重运用大数据、人工智能等技术手段,加强智能化客服系统建设,推动智能推荐、语音自动转写、自助派单等功能开发,遇突发情况话务量激增、人工服务无法有效满足企业和群众需求时,充分利用智能化客服系统对高频问题进行自动解答,并引导企业和群众通过网上12345咨询反映情况。
四、实施步骤
(一)话务对接阶段。2022年12月底前,完成市州12345平台和市州所辖县(市)区110平台的话务一键转接、三方通话技术对接工作,不具备对接条件的,加快申请平台扩容升级相关工作。未升级前通过与110平台互设远端坐席方式建立转办工作机制,并按职责分工规范各平台话务分流转办和受理回访等制度机制,实现12345与110平台的通信对接、平台搭建、业务协同。
(二)升级改造阶段。2023年9月底前,按照分流对接和数据汇聚要求,完成各级12345平台和110平台话务接转、三方通话、双向流转等系统扩容升级改造,配齐配强话务坐席和系统设备,搭建共享边界服务器平台系统,汇聚共享信息数据,夯实融合互通、知识库、数据共享基础。
(三)数据融通阶段。2023年12月底前,梳理12345和110平台运行数据信息,确定数据对接需求和业务流程标准,搭建完成12345与110各级平台间共享中间数据库,实现话务平台、系统数据、工单流转标准化、系统化管理,为综合应用数据分析成果,准确研判民意热点,高效监管和科学决策提供支撑。
(四)机制完善阶段。2024年,建立健全12345与110分流联动相关制度,完善话务转接、工单流转、受理转办、跟踪督办、数据共享、知识库共建、培训考核、监督评价等配套制度,建立长效管理运行机制,持续提升分流联动工作规范化、标准化、智能化水平。
五、保障措施
(一)加强组织领导。省政府办公厅、省公安厅负责统筹协调12345与110对接联动工作,加强对各地区对接联动工作的指导,及时研究解决工作中的重大问题,按照职责分工制定考核评估指标。各市州要结合实际细化对接联动事项清单和具体规则,确保工作落地见效。
(二)加强支撑保障。各级政府要高度重视12345与110对接联动工作,加大工作支持力度。各级财政部门应根据实际需求,对平台对接联动工作予以必要的资金保障,确保12345与110对接联动工作顺利推进,高质高效服务企业和群众诉求。
(三)加强工作协同。12345与110平台管理部门要积极主动做好对接联动相关工作,既要职责明晰,又要互通协作。各级职能管理部门要强化服务意识,健全工作机制,完善相关制度,落实工作责任,切实做好12345和110诉求事项办理协同配合工作,形成对接联动工作合力。
(四)加强队伍建设。各级政府要加大12345和110平台专业人才培养力度,纳入年度政务公开学习培训计划,建立健全热线工作人才队伍培训制度,强化一线接线员及事项办理工作人员的业务能力培训,持续提升12345热线受理处置工作人员的综合素质和服务水平。
(五)加强宣传引导。各地区各部门要广泛宣传12345与110的工作职责、受理范围等,引导企业和群众正确使用12345与110求助渠道。12345平台要按照“属地管理、事权管理”原则,细化分流事项,引导群众正确选择反映渠道,依法有序反映诉求。
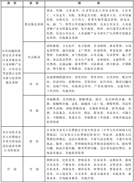
附件:1.12345热线受理范围事项清单(试行)
2.110平台受理范围事项清单(试行)
3.省本级12345热线成员单位
附件1
12345热线受理范围事项清单(试行)


附件2
110平台受理范围事项清单(试行)


附件3
省本级12345热线成员单位
西宁市人民政府、世界杯哪里下赌注、海西州人民政府、海南州人民政府、海北州人民政府、玉树州人民政府、果洛州人民政府、黄南州人民政府,省发展改革委、省教育厅、省科技厅、省工业和信息化厅、省民宗委、省公安厅、省民政厅、省司法厅、省财政厅、省人力资源和社会保障厅、省自然资源厅、省生态环境厅、省住房和城乡建设厅、省交通运输厅、省水利厅、省农业农村厅、省商务厅、省文化和旅游厅、省卫生健康委、省退役军人事务厅、省应急厅、省审计厅、省外事办、省林草局、省市场监管局、省地方金融监管局、省广电局、省统计局、省体育局、省乡村振兴局、省医保局、省人防办、省信访局、省政务服务监管局、省直机关事务管理局、省粮食局、省能源局、省监狱局、省药品监管局、省文物局、三江源国家公园管理局、青海湖景区管理局,省政府新闻办公室,西宁经济技术开发区管委会、柴达木循环经济试验区管委会、海东工业园区管委会,共青团青海省委、省妇联、省科协、省残联、省红十字会、省工商联、省供销联社,青海大学、青海师范大学、青海民族大学、青海开放大学,国家税务总局青海省税务局、省气象局、省地震局、省通信管理局、省邮政管理局、省烟草专卖局、西宁海关、省消防救援总队、国网青海省电力公司、中国电信青海省分公司、中国联通青海省分公司、中国移动青海省分公司、中国铁路青藏集团有限公司、西部机场集团青海机场有限公司,中国人民银行西宁中心支行、中国银行保险监督管理委员会青海监管局、中国证券监督管理委员会青海监管局、青海出入境边防检查总站,省广播电视台,西宁供水(集团)有限责任公司、国网西宁供电公司