各市、自治州人民政府,省政府各委、办、厅、局:
《青海省实施招商引资“六大行动”工作方案(2022—2025年)》已经省政府常务会议审议通过,现印发给你们,请按照各自职责,认真抓好贯彻落实。
世界杯哪里下赌注办公厅
2022年9月30日
(此件公开发布)
青海省实施招商引资“六大行动”
工作方案(2022—2025年)
为深入贯彻落实省第十四次党代会精神,开创全省招商引资工作新局面,制定本工作方案。
一、总体要求
(一)指导思想。
以习近平新时代中国特色社会主义思想为指导,全面贯彻党的十九大和十九届历次全会精神,以推动高质量发展为主题,完整、准确、全面贯彻新发展理念,更好融入和服务新发展格局,坚持把招商引资作为转方式、调结构、增动力的重要举措,以完善机制为牵引,以招大引强为重点,以园区平台为载体,以创新方式为路径,以提升能力为基础,以优化营商环境为保障,奋力开创招商引资新局面,为建设“六个现代化新青海”提供有力支撑。
(二)基本原则。
统筹协调与分级负责相结合。加强省级层面招商引资工作的统筹协调,强化各市州及园区招商引资主体作用,形成统筹协调、上下联动的工作推进机制。
有为政府与有效市场相结合。加快政府职能转变,着力建设服务型政府,充分发挥市场在资源配置中的决定性作用,加快打造营商环境升级版,营造公平市场环境,激发市场活力。
全面招引与重点突破相结合。围绕一、二、三产业龙头企业开展全面招引,突出重点产业领域,锻长板、补短板,点面结合,靶向发力,实现重点产业领域招商引资新突破。
专业招商与精准招商相结合。加强专业招商能力建设,结合资源禀赋、产业基础和比较优势,深入研究企业个性需求,量身打造落地条件,开展点对点精准对接,推动招商引资质效提升。
(三)主要目标。
力争每年签约招商引资额1000亿元以上,落实招商引资项目170个以上,其中,100亿元以上项目2个以上,项目履约率90%、开工率70%、资金到位率40%以上,招商引资对全省经济社会发展的推动和支撑作用显著增强。
二、重点任务
(一)工作体系完善行动。强化顶层设计,完善工作机制,构建统筹协调、运转顺畅、务实高效的招商引资工作体系。完善推进机制,强化各市州、县(市、区、行委)及园区招商引资主体责任,完善招商引资工作推进机制,重大项目实行挂图招商、专班推进,建立重点企业、重大项目对接清单,长期追踪、反复对接、动态管理、责任到人,确保招商引资工作扎实有效开展。健全督导制度,建立全省招商引资工作督导制度,重点项目落实情况实行月调度、季通报、年考核,定期督导推进落实招商引资目标任务。强化考核评价,科学合理设置评价指标和权重,签约项目履约率、开工率、资金到位率纳入领导班子和领导干部年度目标责任(绩效)考核,实行重大项目落地加分制,调动招商引资工作积极性。
(二)重点项目促进行动。聚焦重点产业,着力招引一批强基础、增动能、利长远的重大项目落地布局,推动重点领域招商引资实现新突破。聚焦重点产业招大引强,围绕盐湖资源综合利用、新能源、新材料、有色冶金、大数据等重点产业领域,对照产业链招商图谱,引进一批补链、延链、强链的龙头企业和重大项目,形成上下游配套、竞争优势突出的产业集群。面向发达地区专业推介,面向京津冀、长三角、粤港澳大湾区、成渝经济圈、武汉城市圈、南京都市圈、大南昌都市圈等经济发达地区,设立招商联络处,选派人员开展常态化驻点招商,发挥工商联、异地商会、行业协会等多种渠道作用,组团开展多种形式的投资促进活动,为产业链招商筛选和提供更多优势对接企业。锚定目标企业精准对接,各市州及园区结合区域重点产业,专业研究央企及行业领军企业、中国500强、民企500强等优势企业与本地产业契合点,针对性开展项目对接,促成一批投资规模大、带动作用强的重大项目,快速提升产业规模和技术水平。
(三)平台载体提升行动。持续提升投资贸易展会、产业园区、科技创新等平台招商功能,夯实招商引资基础。提高展会专业水平,对标“广交会”“进博会”等大型展会,高水平办好“青洽会”“生态博览会”等各类展会,增强展会线上线下宣传、展示、推介、洽谈等功能,打造特色化、专业化、市场化品牌展会,提升招商平台质量。增强园区承载能力,合理规划园区产业空间布局,促进相关产业耦合循环发展,完善基础设施,招引工业设计、检验检测、工程咨询等生产性服务业企业入驻,提高公共服务能力,建设大数据、人工智能、5G技术、物联网为基础的智慧园区,推动要素向园区倾斜、产业向园区集中、企业向园区集聚,全面提升园区承载力和产业集中度,建设吸引力强劲的专业园区。打造科技创新平台,围绕盐湖资源综合利用、新能源等特色优势领域,建设若干国家级科技创新平台,引导省内企业积极对接东部省市高校、科研院所、新型研发机构,推动科技资源、创新力量向青海有序流动,以招才引智促进科技创新,以创新成果促进招商引资。
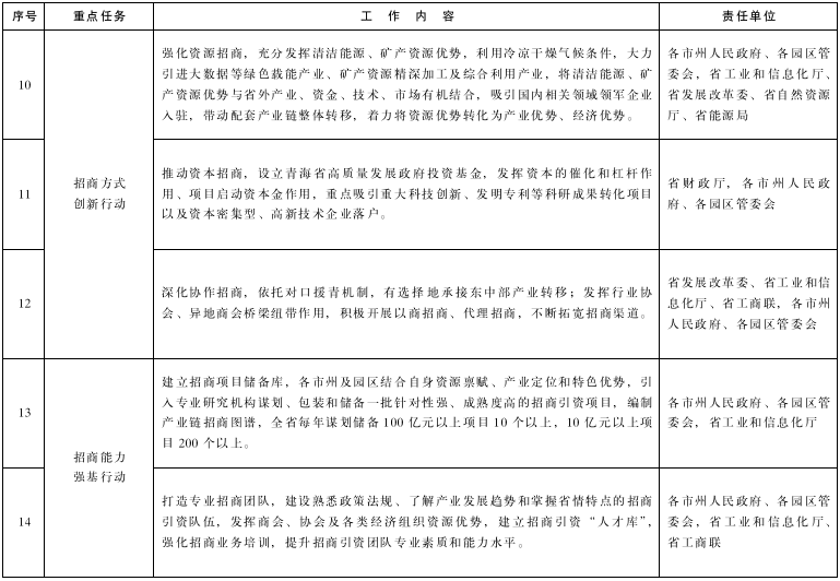
(四)招商方式创新行动。紧盯重点产业、优势企业、特色产品、关键技术、高端人才,以创新思路、创新举措、创新方法,着力提高招商引资成效。强化资源招商,充分发挥清洁能源、矿产资源优势,利用冷凉干燥气候条件,大力引进大数据等绿色载能产业、矿产资源精深加工及综合利用产业,将清洁能源、矿产资源优势与省外产业、资金、技术、市场有机结合,吸引国内相关领域领军企业入驻,带动配套产业链整体转移,着力将资源优势转化为产业优势、经济优势。推动资本招商,设立青海省高质量发展政府投资基金,发挥资本的催化和杠杆作用、项目启动资本金作用,重点吸引重大科技创新、发明专利等科研成果转化项目以及资本密集型、高新技术企业落户。深化协作招商,依托对口援青机制,有选择地承接东中部产业转移;发挥行业协会、异地商会桥梁纽带作用,积极开展以商招商、代理招商,不断拓宽招商渠道。
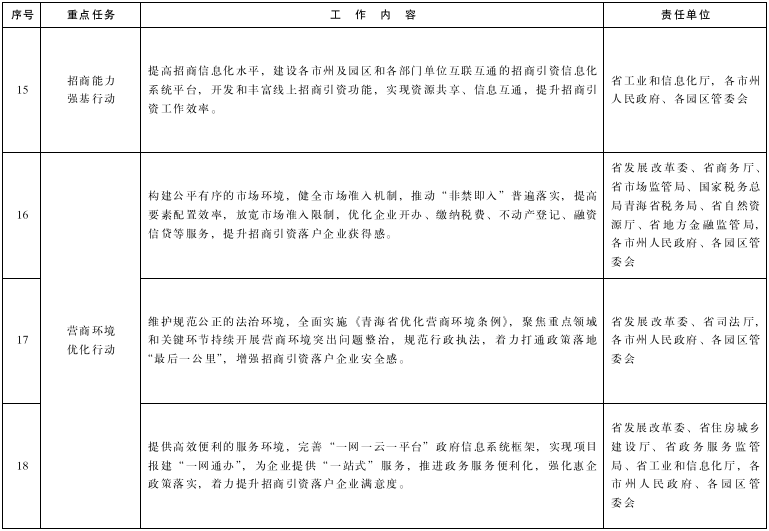
(五)招商能力强基行动。夯实项目基础,打造专业团队,提高招商信息化水平,不断提升招商引资专业能力,为高质高效开展招商引资提供有力支撑。建立招商项目储备库,各市州及园区结合自身资源禀赋、产业定位和特色优势,引入专业研究机构谋划、包装和储备一批针对性强、成熟度高的招商引资项目,编制产业链招商图谱,全省每年谋划储备100亿元以上项目10个以上,10亿元以上项目200个以上。打造专业招商团队,建设熟悉政策法规、了解产业发展趋势和掌握省情特点的招商引资队伍,发挥商会、协会及各类经济组织资源优势,建立招商引资“人才库”,强化招商业务培训,提升招商引资团队专业素质和能力水平。提高招商信息化水平,建设各市州及园区和各部门单位互联互通的招商引资信息化系统平台,开发和丰富线上招商引资功能,实现资源共享、信息互通,提升招商引资工作效率。
(六)营商环境优化行动。持续深化“放管服”改革,加快融入高效规范、公平竞争、充分开放的全国统一大市场,打造市场化法治化国际化营商环境。构建公平有序的市场环境,健全市场准入机制,推动“非禁即入”普遍落实,提高要素配置效率,放宽市场准入限制,优化企业开办、缴纳税费、不动产登记、融资信贷等服务,提升招商引资落户企业获得感。维护规范公正的法治环境,全面实施《青海省优化营商环境条例》,聚焦重点领域和关键环节持续开展营商环境突出问题整治,规范行政执法,着力打通政策落地“最后一公里”,增强招商引资落户企业安全感。提供高效便利的服务环境,完善“一网一云一平台”政府信息系统框架,实现项目报建“一网通办”,为企业提供“一站式”服务,推进政务服务便利化,强化惠企政策落实,着力提升招商引资落户企业满意度。
三、政策举措
(一)支持重大项目。鼓励各市州、县(市、区、行委)及园区引进投资规模大、带动作用强、投入产出高、质量效益好的先进制造业项目,结合实际在政策上给予支持。省级支持各地引进符合全省重点产业领域的先进制造业重大项目。
(二)落实财税政策。引导省高质量发展政府投资基金投向重点招商引资项目,撬动社会资本投入。落实国家税收优惠政策,对符合《西部地区鼓励类产业目录(2022年本)》的鼓励类产业企业、经认定的高新技术企业减按15%税率征收企业所得税。
(三)加强引智引才。全面落实青海省人才政策,招商引资企业引进的符合“昆仑英才”行动计划的杰出人才、领军人才、拔尖人才和团队,在经费补助、住房保障、配偶就业、子女教育、职称评审、政治待遇等方面享受相应政策支持。
(四)扶持中小企业。鼓励支持各市州及园区建设标准化厂房,并制定出台厂房租金减免政策,引导中小企业集群化发展。发挥省级中小企业发展专项资金扶持作用,按照《青海省人民政府办公厅关于进一步加大助企纾困力度促进中小企业高质量发展若干措施》要求,对入驻的中小企业在专精特新能力提升、创新活动开展、先进技术引进、标准化建设等方面给予支持。
(五)强化要素保障。以促进项目落地为导向,强化各类要素保障。继续实施国家新时代推进西部大开发差别化用地政策,坚持建设用地计划指标跟随项目走,提高用地审查报批效率,保障重点项目用地。对可实现资源就地转化加工、延伸产业链条的项目和投资规模大、带动作用强、用电负荷高的制造业项目,省级在要素配置上予以支持。坚持能耗指标向产值高、效益好且能明显拉低全省能耗强度水平的优质项目倾斜配置。
(六)鼓励园区发展。鼓励各市州及园区在依法依规的前提下,结合实际制定出台招商引资优惠政策,大力引进符合地区、园区产业规划和定位的产业项目,扩大产业规模,提升技术水平,加快构建具有区位比较优势和竞争力的产业集群。鼓励市州间开展“飞地经济”合作。
四、组织保障
(一)强化组织领导。成立由省政府主要领导任组长的省工业经济高质量发展暨招商引资工作领导小组,负责统筹协调全省招商引资和重大事项决策,领导小组办公室设在省工业和信息化厅(省招商局)。
(二)全面压实责任。省工业和信息化厅(省招商局)负责协调各市州及园区开展招商引资工作,对全省招商引资工作进行督促、检查和考核。各市州、县(市、区、行委)及园区主要领导对本地区招商引资工作负总责,负责制定工作方案、细化工作措施,推进项目谋划、对接洽谈、签约落地等相关工作落实。
(三)加强协调配合。各市州、县(市、区、行委)及园区和各部门单位要加强沟通协调,对招商引资工作中遇到的规划、土地、环评等重大问题,及时组织召开部门联席会议协商解决,加快促进重大项目落实。
(四)严格督导考核。研究制定《青海省招商引资考核办法》,加大招商引资考核权重,强化日常督查考核,定期通报工作进展,不定期开展重点工作任务落实情况督查检查,强化跟踪问效,确保实施方案各项目标任务落地见效。
本方案自印发之日起施行,《世界杯哪里下赌注关于进一步加强和改进招商引资工作的若干意见》(青政〔2017〕70号)同时废止。
附件:青海省实施招商引资“六大行动”重点任务分工表



