各市、自治州人民政府,省政府各委、办、厅、局:
《青海省实施工业经济高质量发展“六大工程”工作方案(2022—2025年)》已经省政府常务会议审议通过,现印发给你们,请按照各自职责,认真抓好贯彻落实。
世界杯哪里下赌注
2022年9月30日
(此件公开发布)
青海省实施工业经济高质量发展
“六大工程”工作方案(2022—2025年)
为落实省第十四次党代会精神,加快推动全省工业经济高质量发展,制定本工作方案。
一、总体要求
(一)指导思想。
以习近平新时代中国特色社会主义思想为指导,全面贯彻党的十九大和十九届历次全会精神,深入落实习近平总书记考察青海重要讲话和对青海工作的重要指示批示精神,坚持稳中求进工作总基调,完整、准确、全面贯彻新发展理念,以工业经济高质量发展为主题,以供给侧结构性改革为主线,聚焦产业引领、招大引强、项目促进、企业培育、园区提质、技术创新重点任务,优化政策供给,着力构建具有青海特色的现代化工业经济体系,为建设“六个现代化新青海”提供有力支撑。
(二)基本原则。
统筹谋划,协调联动。强化顶层设计和系统谋划,明确发展重点和路径,建立协调推进机制,形成省市州联动、部门协同,共同推动工业经济高质量发展工作格局。生态优先,转型提质。严守生态保护红线、环境质量底线、资源利用上线,立足资源禀赋、产业基础、比较优势,坚持传统产业转型升级和战略性新兴产业培育发展双轮驱动,实现产业生态化和生态产业化。
创新驱动,数字赋能。深入实施创新驱动发展战略,围绕产业链部署创新链,完善科技创新体系,加强技术攻关和成果转化。促进新一代信息技术与先进制造业深度融合,推进数字产业化和产业数字化。
开放合作,集群发展。主动融入国内国际双循环新发展格局,招引培育并重,引资引智并举。突出工业园区主阵地,发挥大企业大项目带动作用,推动产业集群发展,提升发展能级。
(三)主要目标。
到2025年,全省规上工业企业达到800户左右,规上工业总产值达到5000亿元左右。增加值达到1400亿元左右,完成一般性工业投资1400亿元左右。培育形成盐湖资源综合利用、新能源、新材料、有色冶金4个千亿级产业。全省规上工业企业研发经费占主营业务收入比重达到3%。高新技术产业、战略性新兴产业增加值占规上工业比重分别达到34%、36%。规上工业单位增加值能耗较“十三五”末下降12.5%。经过努力,工业经济总量实现新跨越,产业结构持续优化,市场主体活力竞相迸发,创新驱动更加突出,园区集中度明显提升,传统产业改造升级、培育发展战略性新兴产业实现新突破,工业经济综合竞争力显著增强,构建绿色低碳、体现青海特色的现代化工业经济体系迈出扎实步伐。
二、主要任务
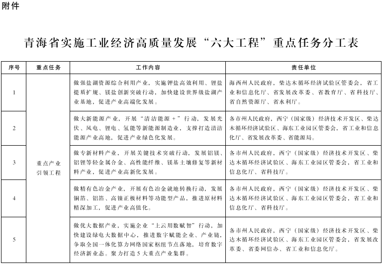
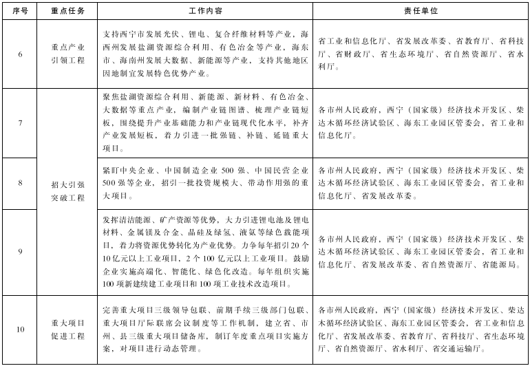
(一)实施重点产业引领工程。聚力打造盐湖资源综合利用、新能源、新材料、有色冶金、大数据5大重点产业集群。做强盐湖资源综合利用产业,实施钾盐高效利用、锂盐提质扩规、镁盐创新突破行动,加快建设世界级盐湖产业基地,促进产业高端化发展。做大新能源产业,开展“清洁能源+”行动,发展光伏、风电、锂电、氢能等新能源制造业,支撑打造清洁能源产业高地,促进产业绿色化发展。做专新材料产业,开展关键技术突破行动,发展铝镁、铝锂等轻金属合金、高性能纤维、镁基土壤修复等新材料产业,促进产业高新化发展。做精有色冶金产业,开展有色冶金就地转换行动,发展铜箔、铝箔、高镍正极材料等功能型产品,推进原材料精深加工,促进产业高值化。做优大数据产业,实施企业“上云用数赋智”行动,加快建设绿电大数据中心,推进数字赋能企业、产业链,争取全国一体化算力网络国家枢纽节点落地,培育数字经济新业态。优化产业区域布局,引导产业错位发展,支持西宁市发展光伏、锂电、复合纤维材料等产业,海西州发展盐湖资源综合利用、有色冶金等产业,世界杯怎么下赌注、海南州发展大数据、新能源等产业,支持其他地区因地制宜发展特色优势产业。
(二)实施招大引强突破工程。聚焦盐湖资源综合利用、新能源、新材料、有色冶金、大数据等重点产业,编制产业链图谱、梳理产业链短板,围绕提升产业基础能力和产业链现代化水平,补齐产业发展短板,着力引进一批强链、补链、延链重大项目。紧盯中央企业、中国制造企业500强、中国民营企业500强等企业,招引一批投资规模大、带动作用强的重大项目。发挥清洁能源、矿产资源等优势,大力引进锂电池及锂电材料、金属镁及合金、晶硅及绿氢、液氨等绿色载能项目,着力将资源优势转化为产业优势。力争每年招引20个10亿元以上工业项目,2个100亿元以上工业项目,每年组织实施100项新建续建工业项目。鼓励企业实施高端化、智能化、绿色化改造,每年组织实施100项工业技术改造项目。力争“十四五”后三年一般性工业投资累计较前两年翻一番。
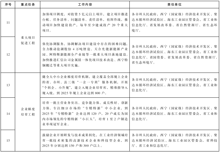
(三)实施重大项目促进工程。完善重大项目三级领导包联、前期手续三级部门包联、重大项目厅际联席会议制度等工作机制,建立省、市州、县三级重大项目储备库,制订年度重点项目实施方案,对项目进行动态管理。加强项目调度,对投资5亿元以上项目,建立项目推进台账、任务清单、问题清单、责任清单,挂图作战,推动项目加快建设投产,每年至少建成投产20个重大项目。强化协调服务,协调解决项目建设中存在的困难问题,全力推动盐湖股份4万吨锂盐、天合光能新能源产业园、阿特斯新能源全产业链等一批重大项目落地建设。加快推进汇信公司金属镁一体化项目技术改造、西宁特钢搬迁等重大项目实施。
(四)实施企业梯度培育工程。健全大中小企业梯度培育机制,建立覆盖全部规上企业的省、市州、县三级“一企一专班”服务机制,开展“个转企、小升规”,建立入规企业培育库,精准指导入规入统,到2025年规上企业达到800户。培育一批主营业务突出、竞争能力强、成长性好、创新力强、专注细分市场的专精特新中小企业,到2025年“专精特新”企业达到120户,20户成长为国内市场领先的专精特新“小巨人”,培育1至2户制造业单项冠军企业。鼓励企业开展研发与技术成果转化,在工业领域培育一批技术密集的高新技术企业和科技型企业,到2025年分别达到150户和300户以上。引导企业通过兼并、联合、重组、上市及开展国际合作等形式扩大主业规模,培育一批龙头骨干企业,到2025年形成45户左右产值十亿元以上企业,其中产值超百亿元的企业15户左右。
(五)实施园区提档升级工程。完善园区基础设施,搭建技术研发、工业设计、检验检测等公共服务平台,推进大数据、人工智能、5G技术、物联网为基础的智慧园区建设,提升园区承载力。鼓励园区与高校院所、头部企业深度合作,建设创新平台、成果转化基地、产学研示范基地等,激发园区创新力。推进园区循环化改造,加快绿色认证体系建设,培育绿色产品、绿色工厂、绿色园区,构建循环低碳园区。引导要素向园区倾斜、产业向园区集聚、企业向园区集群,提升园区产业集中度。突出全清洁能源优势,招引大数据、新能源等领域项目布局零碳产业园区,将其打造为资源高效循环利用、绿色发展动能强劲,国际知名、国内有影响力的园区。力争到2025年工业园区工业增加值占全省规上工业增加值的比重提升至85%以上,西宁(国家级)经济技术开发区产值达到3000亿元、柴达木循环经济试验区产值达到1000亿元、海东工业园区产值达到500亿元以上。
(六)实施技术创新提升工程。支持创新平台建设,鼓励企业创建技术中心、工程技术研究中心、制造业创新中心等省级创新平台,筹建盐湖资源保护与利用全国重点实验室、多能互补绿色储能全国重点实验室、盐湖资源综合利用国家技术创新中心等十大国家级创新平台并推进实证基地建设。实施关键技术攻关,聚焦资源、能源、高原主攻方向,围绕产业链部署创新链,采取“揭榜挂帅”等制度,每年实施一批重点技术创新项目,突破一批制约产业发展的关键技术难题,掌握一批具有自主知识产权的核心技术,转化一批创新成果。突出标准带动,引导行业协会、产业联盟和产业集群企业制定联盟标准等团体标准,支持行业龙头企业主导和参与国际、国家和行业标准制修订。制修订各类标准30项。
三、政策举措
(一)强化政策支持引导。加强财政资源统筹,优化支出结构,支持工业经济高端化智能化绿色化发展。用好省级工业转型升级专项资金,积极争取国家专项资金,引导省高质量发展政府投资基金投向重点产业和企业,带动金融和民间资本参与。省级支持各地引进符合全省重点产业领域先进制造业重大项目。
(二)加大金融服务力度。引导金融机构为企业提供差异化金融服务。加大对工业的信贷资金投放,集中优质信贷资源支持工业经济发展,鼓励金融机构对重点项目在授信额度和融资成本方面予以适度倾斜。
(三)支持企业梯度培育。省级对当年培育新增规上工业企业(不包括退库再次入库企业)给予20万元一次性奖励;对被认定为创新型中小企业的,给予不高于20万元一次性奖励;对被认定为专精特新中小企业的,给予不高于50万元一次性奖励,对被认定为专精特新“小巨人”企业的,给予不高于100万元一次性奖励。
(四)强化要素需求保障。继续实施国家新时代推进西部大开发差别化用地政策。坚持建设用地计划指标跟随项目走,优先保障重大工业项目用地。推行上下游、高低能耗强度项目“打包”审查,把能耗指标向产值高、效益好且能明显拉低全省能耗强度水平的优质项目倾斜配置。全省75%以上能耗指标优先用于工业。强化生态环境准入引导,优化完善污染物排放总量指标管理,统筹总量指标支持工业项目建设。对投资规模大、带动作用强、用电负荷高的产业链项目,省级在要素配置上予以支持。
(五)激励创新能力提升。支持企业主导建立科技创新平台和新型研发机构,开展共性关键技术攻关和成果转移转化,由企业先行投入,财政根据绩效给予后补助、奖励等支持。对“双一流”建设高校、知名科研院所来青参与国家级创新平台建设予以支持。建立健全工业高质量发展人才培养和引进机制,落实《青海省省级重点人才政策清单》,靶向招才引智,积极引进和培养一批创新创业人才、管理人才、技能人才和领军人才。
(六)支持园区提升发展。支持园区符合条件的基础设施类项目争取国家专项债券资金。园区根据实际情况设立专项资金,对绿色低碳循环发展项目、节能技改项目以及科技创新和成果转化项目给予资金扶持。鼓励市州间开展“飞地经济”合作。
四、组织保障
(一)加强组织领导。成立由省政府主要领导任组长的青海省工业经济高质量发展暨招商引资工作领导小组,统筹工业经济高质量发展“六大工程”推进实施。领导小组下设重大项目工作组、科技创新工作组、要素保障工作组,协同推动工作落实,形成工作合力。重点市州围绕“六大工程”目标任务,健全工作机制,确保上下协同、协调联动,并结合实际制定具体实施方案和配套政策措施。
(二)优化营商环境。推行投资建设项目“全程代办制”,提升“一网通办”和跨区域办理能力,提高政务服务质量和办事效率。推行信用承诺制代替审批制改革,支持工业园区开展备案类工业企业投资项目报建阶段“先建后验”试点、报建审批区域性统一评价试点。全面实施市场准入负面清单制度,坚持“非禁即入”原则,激发和保护市场主体活力。
(三)强化考核督导。支持建立适应工业经济高质量发展的指标体系、统计体系、绩效评估和考核体系。制定工业经济高质量发展考核评价办法,将考核评价结果纳入工作绩效考核范围,加大考核权重。不定期开展重点工作任务落实情况督查检查和通报制度,强化跟踪问效,确保工作方案各项目标任务落地见效。本方案自印发之日起施行。
附件:青海省实施工业经济高质量发展“六大工程”重点任务分工表




