各市、自治州人民政府,省政府各委、办、厅、局:
《青海省加快推进电子证照扩大应用领域和全国互通互认工作方案》已经省政府同意,现印发给你们,请结合实际,认真抓好贯彻落实。
世界杯怎么下赌注办公厅
2022年7月25日
(此件公开发布)
青海省加快推进电子证照扩大应用领域和
全国互通互认工作方案
为贯彻落实《国务院办公厅关于加快推进电子证照扩大应用领域和全国互通互认的意见》(国办发〔2022〕3号)要求,着力解决电子证照标准规范不健全、互通互认机制不完善、共享服务体系不完备、应用场景不丰富等突出问题,加快推进电子证照扩大应用和互通互认,实现更多政务服务事项网上办、掌上办、一次办,结合我省实际,制定本工作方案。
一、总体要求
(一)指导思想。
以习近平新时代中国特色社会主义思想为指导,全面贯彻党的十九大和十九届历次全会精神,按照党中央、国务院决策部署,坚持以人民为中心的发展思想,完整准确全面贯彻新发展理念,以深化“互联网+政务服务”、推进“一网通办、一事通办”为目标导向,围绕企业和群众关心关注的热点难点问题,大力推进青海省电子证照全面应用,为优化营商环境、助力“放管服”改革提供有力支撑。
(二)基本原则。
坚持顶层规划,协同推进。强化系统观念,进一步加强各部门协同工作力度,加快建立上下联动响应机制,推动政策系统性落实,持续扩大电子证照应用领域,统筹推进电子证照互通互认。
坚持便民服务,提升效能。以“减证便民”为目标,切实发挥电子证照在政务服务事项办理中减环节、减材料、减时限、减费用的作用,不断提升青海省一体化政务服务平台应用效能,增强人民群众获得感。
坚持需求导向,寻求突破。以企业开办、生产经营、医疗社保等与企业和群众密切相关的服务需求为导向,按照重点突破、系统推进原则,破解电子证照应用中的难点堵点问题,持续优化完善政务服务流程,积极推动电子证照广泛应用,推动实现全国互通互认。
坚持创新思维,持续发展。创新工作理念和制度机制,结合电子证照实际应用,积极开拓创新应用模式,促进各行业领域融合发展,为持续推动电子证照广泛应用注入新动能。
坚持安全可控,保障服务。充分运用现代信息安全技术,规范电子证照管理,加强证照数据分级分类存储和保护,确保电子证照持证主体信息安全,保障电子证照应用服务合法合规。
(三)工作目标。
2022年底前,基本建立我省电子证照共享服务体系,建立健全电子证照制发机制,企业和群众常用证照基本实现电子化,与实体证照同步制发和应用,在全国范围内标准统一、互通互认;电子证照在政务服务领域广泛应用,社会化应用取得积极进展,“减证便民”取得明显成效。到2025年,电子证照应用制度规则更加健全,应用领域更加广泛,支撑政务服务标准化、规范化、便利化取得显著成效,企业和群众办事的便捷度进一步提高。
二、主要任务
(一)面向社会多样化需求,聚焦深化便民服务,持续优化营商环境,线上线下融合,拓展电子证照应用领域。
1.加快推进个人基础证照共享应用。加快推进出生医学证明、户口簿、身份证、驾驶证、学历学位证及常用职业资格证电子化应用,与实体证照同步制发,对接青海省电子证照管理系统,实现电子证照共享应用。在群众申请补办、更新社会保障卡、结(离)婚证、不动产权证书、不动产登记证明等证照时,同步实现存量证照电子化,做到线上线下融合、数据同源、同步更新,进一步提升存量证照数据汇聚量,提高数据完整性和准确性。(省发展改革委、省教育厅、省公安厅、省民政厅、省人力资源和社会保障厅、省自然资源厅、省卫生健康委、省政务服务监管局等相关部门,各市州政府按职责分工负责)
2.优先推动高频事项网上办、“免证办”。强化个人电子证照在政务服务事项中的应用,在办理与个人密切相关的户籍登记、户籍迁移、驾驶证换发、新生儿入户、学历学位认证、不动产登记、不动产抵押等高频政务服务事项时,实现网上办、“免证办”,切实发挥个人电子证照应用效能。(省发展改革委、省教育厅、省公安厅、省自然资源厅、省卫生健康委、省政务服务监管局等相关部门,各市州政府按职责分工负责)
3.全面推进个人电子证照普遍应用。结合政务服务事项办事要点,在办理婚姻登记、生育登记、住房公积金异地转移接续、就业创业证查询核验、户籍迁移、社会保障卡申领、养老保险关系转移接续、异地就医报销、不动产登记等政务服务事项时,利用电子证照查询、核验、调阅等功能,支撑政务服务事项“免证办”,推动电子证照普遍应用。(省发展改革委、省公安厅、省民政厅、省人力资源和社会保障厅、省自然资源厅、省住房和城乡建设厅、省卫生健康委、省医保局、省政务服务监管局等相关部门,各市州政府按职责分工负责)
4.切实落实个人政务服务事项“减证便民”。政府部门能够通过电子证照共享方式对关联信息进行查询、核验的,不再要求个人提供实体证照或纸质复印件,推动办事所需相关信息免填写,持续推进政务服务事项“减证便民”。(省发展改革委、省教育厅、省公安厅、省民政厅、省人力资源和社会保障厅、省政务服务监管局等相关部门,各市州政府按职责分工负责)
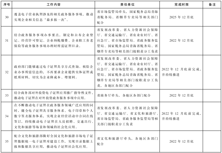
5.加快实现企业生产经营电子证照共享应用。推动食品生产(经营)许可证、药品生产(经营)许可证、检验检测机构资质认定证书、特种设备检验检测机构核准证等存量证照电子化,通过建立数据更新机制,逐步提升存量证照数据汇聚量,提高数据质量。加快实现烟草专卖零售许可证、农药生产(经营)许可证、烟花爆竹经营(批发、零售)许可证、车辆运输证等生产经营许可证与实体证照同步制发,实现电子证照共享应用。进一步完善电子营业执照相关信息,不断提高电子营业执照服务能力,切实发挥电子营业执照在涉企政务服务事项中的关键支撑作用。(省发展改革委、省交通运输厅、省农业农村厅、省应急厅、省市场监管局、省政务服务监管局、省烟草专卖局等相关部门,各市州政府按职责分工负责)
6.积极拓展企业电子证照应用领域。通过关联电子营业执照等,进一步优化完善建筑工程施工许可证、建筑施工企业安全生产许可证、取水许可证等工程建设领域政务服务事项的网上办理流程,推动电子证照广泛应用。加快实现企业电子证照在纳税缴费、社保医保办理、住房公积金缴费查询、车辆运输证办理、公共资源交易、银行账户开设等政务服务中的广泛应用,并逐步覆盖到行政执法和市场监管等执法监管领域,实现证照免提交。(省发展改革委、省公安厅、省人力资源和社会保障厅、省住房和城乡建设厅、省交通运输厅、省水利厅、省市场监管局、省医保局、省政务服务监管局、国家税务总局青海省税务局、人行西宁中心支行、青海银保监局等相关部门,各市州政府按职责分工负责)
7.推动实现企业信息“最多报一次”。通过电子营业执照关联企业相关信息,实现企业登记、经营许可登记、企业纳税缴费、企业职工养老保险办理等高频服务事项信息免填写、纸质材料免提交,并逐步覆盖到电子营业执照涉及的相关政务服务事项,推动实现企业相关信息“最多报一次”。(省发展改革委、省人力资源和社会保障厅、省交通运输厅、省农业农村厅、省应急厅、省市场监管局、省政务服务监管局、国家税务总局青海省税务局、省烟草专卖局等相关部门,各市州政府按职责分工负责)
8.切实推进企业政务服务事项“免证办”。结合政务服务事项办事要点,制定和公布企业登记、经营许可登记、企业纳税缴费、企业职工养老保险等政务服务事项办理时所需证照目录,根据政务服务事项证照目录督促各地区各部门实行“免证办”。政府部门能够通过电子证照共享方式查询、核验企业办事所需信息的,不再要求企业提供实体证照或纸质材料,切实为企业降成本、增便利。(省发展改革委、省人力资源和社会保障厅、省交通运输厅、省农业农村厅、省应急厅、省市场监管局、省政务服务监管局、国家税务总局青海省税务局、省烟草专卖局等相关部门,各市州政府按职责分工负责)
9.积极推进电子证照社会化应用。在不断推动电子证照在政务服务领域广泛应用的同时,健全电子证照共享服务体系、电子印章和个人数字签名服务体系,实现企业经营活动中合同在线签订,持续推动电子证照在人员招聘、交通出行、文化和旅游等场景和领域的社会化应用。(省发展改革委、省人力资源和社会保障厅、省交通运输厅、省文化和旅游厅、省市场监管局、省政务服务监管局等相关部门,各市州政府按职责分工负责)
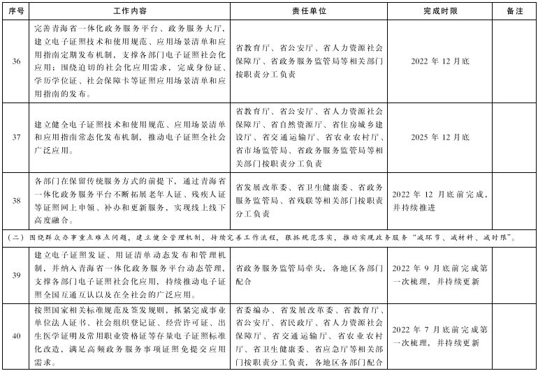
10.不断提升电子证照社会认可度。完善青海省一体化政务服务平台、政务服务大厅,建立健全电子证照技术和使用规范、应用场景清单和应用指南定期发布机制,支撑各部门电子证照社会化应用。电子证照制发部门应通过青海政务服务网、政务服务大厅定期向社会发布本行业、本领域电子证照技术和使用规范并提供必要的服务保障,电子证照使用部门应及时发布电子证照社会化应用场景清单和应用指南。围绕迫切的社会化应用需求,完成身份证、学历学位证、社会保障卡等证照应用场景清单和应用指南的发布,不断提升电子证照社会认可度,推动电子证照全社会广泛应用。(省教育厅、省公安厅、省人力资源和社会保障厅、省政务服务监管局等相关部门,各市州政府按职责分工负责)
11.提升便捷的服务能力。通过青海省一体化政务服务平台及其移动端、自助终端、人工服务窗口等渠道,便捷企业和群众依申请领取和使用电子证照,并做到线上线下融合、数据同源、同步更新。各部门在保留传统服务方式的前提下,通过青海省一体化政务服务平台不断拓展老年人证、退休证、残疾人证等证照网上申领、补办和更新服务,实现线上线下高度融合。坚持传统服务方式与智能化服务创新并行,加强实体证照服务保障,满足老年人、残疾人等各类群体需求。(省发展改革委、省人力资源和社会保障厅、省卫生健康委、省政务服务监管局、省残联等相关部门,各市州政府按职责分工负责)
(二)围绕群众办事重点难点问题,建立健全管理机制,持续完善工作流程,狠抓规范落实,助力“放管服”深化改革。
12.建立健全发证、用证清单发布管理机制。根据《青海省电子证照管理暂行办法》《青海省电子印章管理暂行办法》及国家一体化政务服务平台相关标准规范,完善电子证照在移动服务、自助服务等领域的使用规范。建立电子证照发证、用证清单动态发布和管理机制,并纳入青海省一体化政务服务平台动态管理,支撑各部门电子证照社会化应用,持续推动电子证照全国互通互认以及在全社会的广泛应用。(省政务服务监管局等相关部门,各市州政府按职责分工负责)
13.贯彻执行国家电子证照标准规范。各部门按照国家电子证照有关标准,加快标准实施,抓紧完成事业单位法人证书、社会组织登记证、经营许可证、身份证、户口簿、学历学位证、出生医学证明及常用职业资格证等存量证照标准化改造,全面支撑开展电子化应用和全国互通互认。(省委编办、省发展改革委、省教育厅、省公安厅、省民政厅、省人力资源和社会保障厅、省交通运输厅、省农业农村厅、省卫生健康委、省应急厅、省政务服务监管局等相关部门,各市州政府按职责分工负责)
14.加快对接电子证照业务系统。各地区各部门通过改造完善本部门电子证照业务系统,依托青海省政务信息资源共享交换平台,按照“应归尽归”原则将电子证照信息汇聚至青海省电子证照管理系统,实现电子证照信息高质量汇聚,确保电子证照数据同源、同步更新。通过与青海省电子证照管理系统、青海政务服务网等系统进行深度融合对接,实现政务服务事项办理“减环节、减材料、减时限”。(各市州政府,省直各部门按职责分工负责)
15.建立健全电子证照更新工作流程。通过青海省一体化政务服务平台、政务服务便民热线、政务服务大厅等渠道,建立健全电子证照数据质量问题异议、投诉处理机制和快速校核更新工作流程,补全电子证照要素,不断提高电子证照数据完整性、准确性和共享时效性。颁发机构调整的,按照“谁制发、谁负责”原则,及时接替相应电子证照管理工作。(各市州政府,省直各部门按职责分工负责)
(三)坚持共享服务导向,优化完善服务体系,稳步推进电子签名和电子印章互信互任,探索创新应用,全面提升电子证照应用支撑能力。
16.优化完善电子证照共享服务体系。建设电子证照公共验证服务模块,为政府部门、企业和群众提供便捷的电子证照核验服务。各地区各部门按照“谁制发、谁核验”原则,实现本部门本行业本领域制发电子证照的核验服务,为政务服务事项提供跨地区、跨部门的电子证照核验和数据流转服务。省级部门要加强与公安、海关、税务、教育、人力资源、生态环境、自然资源等国家部门垂直管理信息系统的关联应用,及时申请数据接口,支撑我省政务服务工作。扩大青海省电子证照管理系统与国家电子证照管理系统的信息共享范围,加大跨层级系统间的数据交换频率,提升青海省电子证照管理系统支撑服务能力。(省教育厅、省公安厅、省人力资源和社会保障厅、省自然资源厅、省生态环境厅、国家税务总局青海省税务局、西宁海关等相关部门,各市州政府按职责分工负责)
17.逐步推动电子营业执照和企业电子印章互信互认。依法稳步推进企事业单位、社会组织、个人等各类主体电子签名、电子印章的应用和互认。以电子营业执照为依托,以电子认证服务为支撑,构建统一的电子营业执照和企业电子印章同步制作、发放、使用服务体系,逐步推动电子营业执照和企业电子印章同步发放、跨地区跨部门互信互认,拓展电子营业执照、电子签名和电子印章在涉企服务领域应用。(省发展改革委、省公安厅、省民政厅、省市场监管局等相关部门,各市州政府按职责分工负责)
18.探索电子印章、电子签名创新应用。建设形成事业单位、社会组织、个人等各类主体电子签名、电子印章的服务机制和体系,鼓励第三方电子认证服务机构加快创新,实现不同形式的电子证照与电子签名、电子印章融合发展。按照“谁签章(签名)、谁核验”原则,提供电子证明、电子发票、电子合同等电子文件跨地区、跨部门验章验签服务,便利企业和群众使用电子签名、电子印章办理政务服务事项。鼓励企事业单位、社会组织、个人等各类主体开展电子签名、电子印章社会化应用。(省发展改革委、省公安厅、省民政厅、省市场监管局等相关部门,各市州政府按职责分工负责)
三、保障措施
(一)加强组织领导,统筹推进电子证照应用。加强对我省电子证照应用和全国互通互认工作的统筹,明确目标任务和落实措施,加强经费保障,压实工作责任,加大工作力度。省级部门要按照职责分工,指导、协调推进本行业、本领域电子证照应用和全国互通互认工作,加强各级部门工作协同和数据共享。各地区各部门要落实和强化监管责任,确保电子证照应用和全国互通互认工作安全有序推进。(各市州政府,省直各部门按职责分工负责)
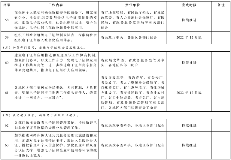
(二)创新应用模式,推动电子证照智能化运用。加快推进大数据、云计算、人工智能等新技术应用,不断提升电子证照应用智能化水平,实现电子证照智能化应用。探索以社保卡等常用电子证照为载体建立居民服务“一卡通”,持续推进在城市交通出行、旅游观光、文化体验等方面的广泛应用。在保护个人隐私和确保数据安全的前提下,研究探索企业、社会组织等参与提供电子证照服务的模式,创新电子营业执照、社会组织登记证、电子医保凭证、电子社保卡在政务服务中的应用。(省发展改革委、省工业和信息化厅、省民政厅、省人力资源和社会保障厅、省交通运输厅、省文化和旅游厅、省市场监管局、省医保局、省政务服务监管局等相关部门,各市州政府按职责分工负责)
(三)建立协商机制,推进电子证照全国互通互认。建立电子证照应用推进和互通互认工作协商机制,加强部门协同,形成工作合力,实现电子证照应用推进工作共商共管,进一步推进电子证照共享服务体系共建共用,推动电子证照扩大应用领域。各地区各部门要树立全局观念,各司其职,各负其责,明确电子证照应用推进工作牵头责任人,统筹推进“一网通办、一事通办”。(省发展改革委、省政务服务监管局等相关部门,各市州政府按职责分工负责)
(四)强化安全监管,确保电子证照用证安全。按照信息采集最小化原则归集数据,对共享的电子证照进行分类分级管理,避免信息泄露。各部门依托青海省电子证照管理系统,持续做好已归集电子证照数据的分级分类管理工作。加快推进网络身份认证公共服务基础设施建设和应用,强化对电子证照持证主体、用证人员的身份认证、授权管理和个人信息保护。强化企业和群众身份认证支撑,增强电子证照签发和使用等环节的统一身份认证能力。严格落实《网络安全法》等法律法规,持续做好系统网络安全等级保护测评,尝试利用区块链、新兴密码技术、隐私计算等手段提升电子证照安全防护能力。(省发展改革委、省公安厅、省政务服务监管局等相关部门,各市州政府按职责分工负责)
(五)健全档案管理机制,确保电子证照合法合规使用。建立健全电子证照归档标准规范,进一步推进政务服务办件归档全程电子化管理,确保形成的电子档案来源可靠、程序规范、要素合规。按照国家电子证照归档管理有关要求,全面推进政务服务办件归档全程电子化管理。建立健全严格的责任追究制度,依法严厉打击电子证照制作生成过程中的造假行为,杜绝未经授权擅自调用、留存电子证照信息,切实保障电子证照及相关信息合法合规使用,保护持证主体商业秘密和个人信息。(各市州政府,省直各部门按职责分工负责)
(六)加强督促和宣传推广,加快推动电子证照广泛应用。加强电子证照应用和全国互通互认工作的督促指导,及时完善相关政策措施,确保有序推进、取得实效。各地区各部门要抓好本方案的贯彻落实,加强日常督促,定期通报情况,确保各项任务和措施落实到位,充分运用政务服务“好差评”等方式,引导促进电子证照应用拓展和服务提升。各地区各部门要加大对电子证照应用的宣传力度,及时回应社会关切,营造良好氛围,让企业和群众充分了解电子证照应用场景和使用方式。对电子证照应用的有效做法、典型案例及时进行宣传报道,适时组织开展经验交流,加快应用推广。(各市州政府,省直各部门按职责分工负责)
附件:青海省加快推进电子证照扩大应用领域和全国互通互认任务清单











