各市、自治州人民政府,省政府各委、办、厅、局:
《青海省贯彻落实〈国务院关于加快推进政务服务标准化规范化便利化的指导意见〉工作方案》已经省政府第110次常务会议审议通过,现印发给你们,请认真抓好贯彻落实。
世界杯怎么下赌注
2022年7月18日
(此件公开发布)
青海省贯彻落实《国务院关于加快推进
政务服务标准化规范化便利化的
指导意见》工作方案
为深入贯彻落实《国务院关于加快推进政务服务标准化规范化便利化的指导意见》(国发〔2022〕5号)精神,加快推进我省政务服务标准化、规范化、便利化发展步伐,推动我省政务服务工作高质量发展,更好满足企业和群众办事需求,结合我省实际,制定本工作方案。
一、工作目标
2022年底前,省、市(州)、县(市、区、行委)、乡镇(街道)、村(社区)五级政务服务能力和水平显著提升,建立全省政务服务事项基本目录清单并进行动态管理,各级政务服务中心规范、高效运行,综合服务窗口全覆盖,为企业和群众办事提供全省统一的一体化政务服务平台总门户,“一网通办”服务能力显著提升,企业和群众经常办理的政务服务事项实现“跨省通办”;2025年底前,全省政务服务标准化、规范化、便利化水平大幅提升,省一体化政务服务平台服务能力全面提升,“网上办、掌上办、就近办、一次办”更加好办易办,政务服务线上线下深度融合、协调发展,高频电子证照实现全省互通互认,高频政务服务事项实现全省无差别受理、同标准办理,“免证办”全面推行,全面打响政务服务“青松办”品牌。
二、工作任务
(一)推进政务服务事项标准化。
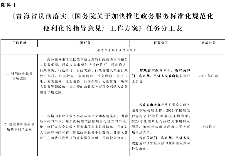
1.明确政务服务事项范围。政务服务事项包括依申请办理的行政权力事项和公共服务事项,行政权力事项包括行政许可、行政确认、行政裁决、行政给付、行政奖励、行政备案及其他行政权力事项。公共教育、劳动就业、社会保险、医疗卫生、养老服务、社会服务、住房保障、文化体育、残疾人服务等领域依申请办理的公共服务事项全部纳入政务服务事项范围。(牵头单位:省政府审改办;责任单位:省有关部门,各市州、县级人民政府;完成时限:2023年底前)
2.建立政务服务事项基本目录清单。根据国家政务服务事项基本目录和本地实际,明确应承接的事项,并全面梳理依法依规自行设立的事项,统一修订完善全省政务服务事项基本目录清单,并在省人民政府网站和省一体化政务服务平台发布,各地区各部门主动认领应承接的政务服务事项,并向社会公布。(牵头单位:省政府审改办;责任单位:省有关部门,各市州、县级人民政府;完成时限:持续推进)
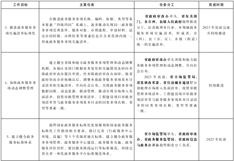
3.推进政务服务事项实施清单标准化。在推进政务服务事项名称、编码、依据、类型等基本要素“四级四同”基础上,逐步推动实现同一政务服务事项受理条件、服务对象、办理流程、申请材料、法定办结时限、办理结果等要素信息在全省范围内统一,形成政务服务事项实施清单。(牵头单位:省政府审改办;责任单位:省有关部门,各市州、县级人民政府;完成时限:2023年底前完成并持续推进)
4.加强政务服务事项动态调整管理。建立健全省级和地方政务服务事项管理和动态调整机制,各地区各部门根据业务变化和实施情况及时向本级政府审改办提出申请,经本级政府审改办初审,报省政府审改办审核确认后,调整本级政务服务事项基本目录清单和实施清单,并向社会公布,实现政务服务事项数据同源、动态更新、联动管理。推动实现市场准入负面清单、投资审批管理事项清单、工程建设项目审批事项清单等与政务服务事项基本目录的同类事项名称、类型等要素一致。(牵头单位:省政府审改办;责任单位:省发展改革委、省市场监管局、省住房和城乡建设厅、省政务服务监管局,省有关部门,各市州、县级人民政府;完成时限:持续推进)
5.建立健全政务服务标准体系。按照国家政务服务标准化发展规划和国家政务服务标准化工作指南相关要求,修订完善《行政服务中心环境、设施》等5个青海省地方标准,建立健全政务服务事项管理、政务服务中心建设、政务服务实施、政务服务评估评价、便民服务热线运行等标准规范,持续完善全省一体化政务服务平台标准规范体系。(牵头单位:省市场监管局、省政务服务监管局;责任单位:省有关部门,各市州、县级人民政府,省政府信息与政务公开办;完成时限:2025年底前)
(二)推进政务服务审批规范化。
6.规范政务服务场所设立。各级人民政府要统筹建设政务服务场所,满足企业和群众办事需求。规范统一全省政务服务场所名称,省、市(州)、县(市、区、行委)为政务服务中心,乡镇(街道)为便民服务中心,村(社区)为便民服务站。乡镇(街道)、村(社区)可依托党群服务中心开展政务服务工作,加挂便民服务中心(站)牌子。各级政务服务中心、便民服务中心(站)要在显著位置设立全省统一的政务服务标识标牌,在青海政务服务网各地区页面提供政务服务地图,方便办事群众识别查找。各部门单设的政务服务窗口原则上应整合并入本级政务服务中心,确不具备整合条件的,要纳入本级政务服务中心实行一体化管理,并接受本级政务服务监管机构的服务规范指导,提供规范化服务,参照本级政务服务中心的规范化管理要求,建立运行管理机制,加强人员管理,做好年度考核工作。(牵头单位:省政务服务监管局;责任单位:省有关部门,各市州、县级人民政府;完成时限:2022年底前)
7.规范政务服务窗口设置。各级政务服务中心要设置综合咨询窗口,统一提供咨询、引导等服务。设置综合办事窗口,逐步整合部门单设的办事窗口,按照“前台综合受理、后台分类审批、综合窗口出件”模式,合理设置无差别或分领域综合办事窗口,实现“一窗受理、综合服务”。设置“跨省通办”“省内通办”窗口,建立工作机制,为企业和群众提供异地办事服务。设置“一件事”综合服务窗口,优化多部门审批流程,为企业和群众提供套餐式主题集成服务,高效快速办理一件事。设置帮办代办窗口,为老年人、残障人士等特殊群体提供帮办代办服务。设置“办不成事”反映窗口,解决企业和群众办事过程中遇到的疑难事项和复杂问题。(牵头单位:省政务服务监管局,各市州、县级人民政府;责任单位:各级政务服务监管局;完成时限:2022年底前)
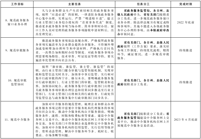
8.规范政务服务窗口业务办理。凡与企业和群众生产生活密切相关的政务服务事项,按照“应进必进”的原则,一律进驻各级政务服务中心集中办理,实质运行,严禁“明进暗不进”。建立行业主管部门业务综合授权的“首席事务代表”制度,推动更多政务服务事项当场办理、简单事即时办结。窗口工作人员接收受理政务服务事项申请材料后,出具受理凭证。(牵头单位:省政务服务监管局,各市州、县级人民政府;责任单位:省有关部门;完成时限:2022年底前)
9.规范审批服务。推进政务服务事项依法依规办理,严格按照政务服务事项实施清单为企业群众提供办事服务,不得额外增加或变相增加办理环节和申请材料。严格执行首问负责、一次性告知和限时办结等制度。对政务服务事项办理需要现场勘验、技术审查、听证论证等程序的,要实施清单化管理并向社会公布。(责任单位:省有关部门,各市州、县级人民政府;完成时限:持续推进)
10.规范审批监管协同。按照“谁审批、谁监管,谁主管、谁监管”的原则,由行业主管部门健全审批与监管衔接机制,实现审批和监管信息实时共享,加强事中事后监管。实行相对集中行政审批的西宁市、格尔木市,要明确政务服务集中行政审批部门、行业主管部门的审批、监管职责和边界,加强协同配合,政务服务集中行政审批部门应将有关政务服务事项审批办理信息和结果同步推送至行业主管部门,行业主管部门应将相关的行政检查、行政处罚等监管信息与政务服务集中行政审批部门同步共享。(责任单位:省有关部门,各市州、县级人民政府;完成时限:持续推进)
11.规范中介服务。加强对中介服务的规范管理,梳理企业和群众办理政务服务事项过程中需要中介服务机构代理服务的事项并向社会公布,推动中介服务机构公开服务指南,明确服务条件、流程、时限和收费标准等要素。建设中介服务网上交易平台,推动中介服务机构在网上开展中介服务交易,各有关部门不得强制企业选择特定中介服务机构。加强对中介服务机构的信用监管,实行信用等级评价、资质动态管理,解决中介服务环节多、耗时长、收费高、市场垄断等问题。(责任单位:省有关部门、省政务服务监管局;完成时限:2023年6月底前)
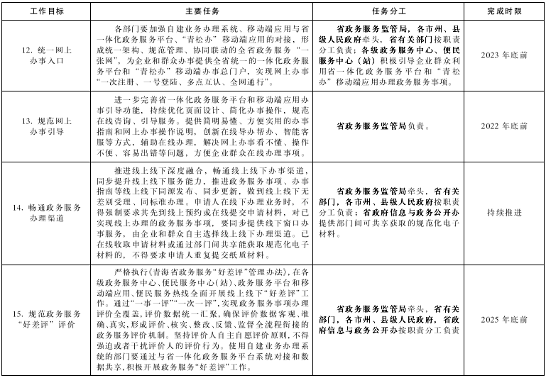
12.统一网上办事入口。各部门要加强自建业务办理系统、移动端应用与省一体化政务服务平台、“青松办”移动端应用的对接,形成统一架构、规范管理、协同联动的全省政务服务“一张网”,为企业和群众办事提供全省统一的一体化政务服务平台和“青松办”移动端办事总门户,实现网上办事“一次注册、一号登录、多点互认、全网通行”。(牵头单位:省政务服务监管局,各市州、县级人民政府;责任单位:省有关部门;完成时限:2023年底前)
13.规范网上办事引导。进一步完善省一体化政务服务平台和移动端应用办事引导功能,持续优化页面设计、简化办事操作,规范在线咨询、引导服务。提供简明易懂、方便实用的办事指南和网上办事操作说明,创新在线导办帮办、智能客服等方式,辅助在线办理,解决网上办事看不懂、操作不便、容易出错等问题,方便企业群众在线办理事项。(责任单位:省政务服务监管局;完成时限:2022年底前)
14.畅通政务服务办理渠道。推进线上线下深度融合,畅通线上线下办事渠道,同步提升线上线下服务能力,推进政务服务事项、办事指南等线上线下同源发布、同步更新,做到线上线下无差别受理、同标准办理。申请人在线下办理业务时,不得强制要求其先到线上预约或在线提交申请材料,对已实现线上办理的政务服务事项,要同步提供线下窗口办事服务,由企业和群众自主选择线上线下办理渠道。已在线收取申请材料或通过部门间共享能获取规范化电子材料的,不得要求申请人重复提交纸质材料。(牵头单位:省政务服务监管局;责任单位:省有关部门,各市州、县级人民政府,省政府信息与政务公开办;完成时限:持续推进)
15.规范政务服务“好差评”评价。严格执行《青海省政务服务“好差评”管理办法》,在各级政务服务中心、便民服务中心(站)、政务服务平台和移动端应用、便民服务热线全面开展线上线下“好差评”工作。通过“一事一评”“一次一评”,实现政务服务事项办理评价全覆盖,评价数据统一汇聚,确保评价数据客观、准确、真实,形成评价、核实、整改、反馈、监督全流程衔接的政务服务评价机制。坚持评价人自主自愿评价原则,不得强迫或者干扰评价人的评价行为。使用自建业务办理系统的部门要通过与省一体化政务服务平台系统对接和数据共享,积极开展政务服务“好差评”工作。(牵头单位:省政务服务监管局;责任单位:省有关部门,各市州、县级人民政府,省政府信息与政务公开办;完成时限:2025年底前)
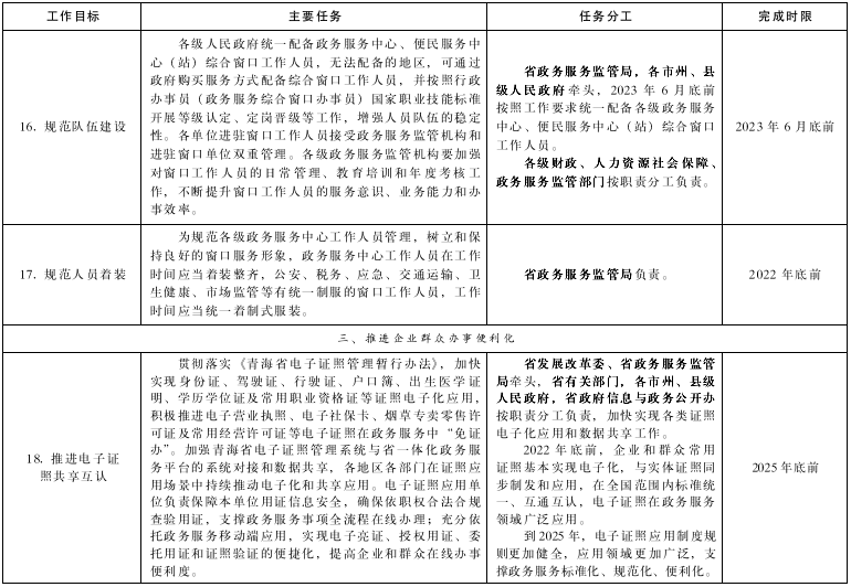
16.规范队伍建设。各级人民政府统一配备政务服务中心、便民服务中心(站)综合窗口工作人员,无法配备的地区,可通过政府购买服务方式配备综合窗口工作人员,并按照行政办事员(政务服务综合窗口办事员)国家职业技能标准开展等级认定、定岗晋级等工作,增强人员队伍的稳定性。各单位进驻窗口工作人员接受政务服务监管机构和进驻窗口单位双重管理。各级政务服务监管机构要加强对窗口工作人员的日常管理、教育培训和年度考核工作,不断提升窗口工作人员的服务意识、业务能力和办事效率。(牵头单位:省政务服务监管局,各市州、县级人民政府;责任单位:各级财政、人力资源社会保障、政务服务监管部门;完成时限:2023年6月底前)
17.规范人员着装。为规范各级政务服务中心工作人员管理,树立和保持良好的窗口服务形象,政务服务中心工作人员在工作时间应当着装整齐,公安、税务、应急、交通运输、卫生健康、市场监管等有统一制服的窗口工作人员,工作时间应当统一着制式服装。(责任单位:省政务服务监管局;完成时限:2022年底前)
(三)推进企业群众办事便利化。
18.推进电子证照共享互认。贯彻落实《青海省电子证照管理暂行办法》,加快实现身份证、驾驶证、行驶证、户口簿、出生医学证明、学历学位证及常用职业资格证等证照电子化应用,积极推进电子营业执照、电子社保卡、烟草专卖零售许可证及常用经营许可证等电子证照在政务服务中“免证办”。加强青海省电子证照管理系统与省一体化政务服务平台的系统对接和数据共享,各地区各部门在证照应用场景中持续推动电子化和共享应用。电子证照应用单位负责保障本单位用证信息安全,确保依职权合法合规查验用证,支撑政务服务事项全流程在线办理;充分依托政务服务移动端应用,实现电子亮证、授权用证、委托用证和证照验证的便捷化,提高企业和群众在线办事便利度。(牵头单位:省发展改革委、省政务服务监管局;责任单位:省公安厅、省卫生健康委、省教育厅、省人力资源和社会保障厅、省市场监管局、省医保局、省烟草局等相关部门,省政府信息与政务公开办,各市州、县级人民政府;完成时限:2025年底前)
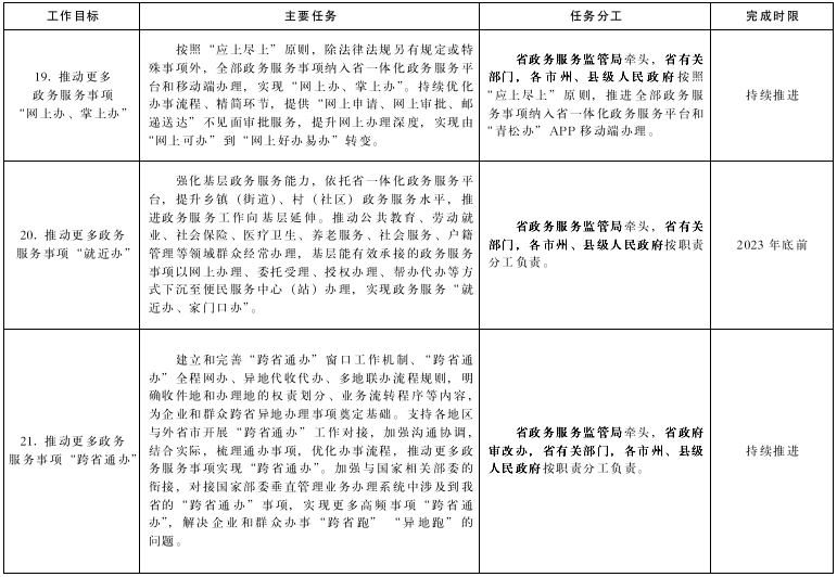
19.推动更多政务服务事项“网上办、掌上办”。按照“应上尽上”原则,除法律法规另有规定或特殊事项外,全部政务服务事项纳入省一体化政务服务平台和移动端办理,实现“网上办、掌上办”。持续优化办事流程、精简环节,提供“网上申请、网上审批、邮递送达”不见面审批服务,提升网上办理深度,实现由“网上可办”到“网上好办易办”转变。(牵头单位:省政务服务监管局;责任单位:省有关部门,各市州、县级人民政府;完成时限:持续推进)
20.推动更多政务服务事项“就近办”。强化基层政务服务能力,依托省一体化政务服务平台,提升乡镇(街道)、村(社区)政务服务水平,推进政务服务工作向基层延伸。推动公共教育、劳动就业、社会保险、医疗卫生、养老服务、社会服务、户籍管理等领域群众经常办理,基层能有效承接的政务服务事项以网上办理、委托受理、授权办理、帮办代办等方式下沉至便民服务中心(站)办理,实现政务服务“就近办、家门口办”。(牵头单位:省政务服务监管局;责任单位:省有关部门,各市州、县级人民政府;完成时限:2023年底前)
21.推动更多政务服务事项“跨省通办”。建立和完善“跨省通办”窗口工作机制、“跨省通办”全程网办、异地代收代办、多地联办流程规则,明确收件地和办理地的权责划分、业务流转程序等内容,为企业和群众跨省异地办理事项奠定基础。支持各地区与外省市开展“跨省通办”工作对接,加强沟通协调,结合实际,梳理通办事项,优化办事流程,推动更多政务服务事项实现“跨省通办”。加强与国家相关部委的衔接,对接国家部委垂直管理业务办理系统中涉及我省的“跨省通办”事项,实现更多高频事项“跨省通办”,解决企业和群众办事“跨省跑”“异地跑”的问题。(牵头单位:省政务服务监管局;责任单位:省政府审改办,省有关部门,各市州、县级人民政府;完成时限:持续推进)
22.推进政务服务事项集成办理。从便利企业和群众办事角度出发,推动关联性强、需求量大、企业和群众获得感强的多个跨部门、跨层级政务服务事项集成办理,提供主题式、套餐式服务。将涉及多个政务服务事项的设定依据、受理条件、申请材料、办理流程、办结时限等要素进行优化整合,制定清晰明了、通俗易懂的办事指南,并向社会公布。通过系统对接和数据共享,加强部门协同,形成合力,按照“一次告知、一表申请、一套材料、一窗(端)受理、一网办理”的要求,推动更多政务服务事项一次性办结。(牵头单位:省政务服务监管局、省政府审改办、省有关部门;责任单位:各市州、县级人民政府,省政府信息与政务公开办;完成时限:持续推进)
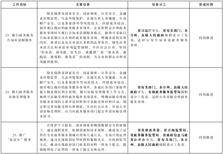
23.推行政务服务告知承诺制服务。除直接涉及国家安全、国家秘密、公共安全、金融业审慎监管、生态环境保护,直接关系人身健康、生命财产安全,以及重要涉外等风险较大、纠错成本较高、损害难以挽回的政务服务事项外,企业和群众办理政务服务事项时可推行告知承诺制服务模式,梳理可采取以告知承诺制方式办理的政务服务事项,明确承诺的具体内容、要求以及违反承诺应承担的法律责任,细化办事承诺方式和承诺事项监管细则,并向社会公布。坚持“你承诺、我审批、你失信、我撤销”和“谁承诺、谁践诺、谁履职、谁负责”的原则,为企业和群众办理事项提供便利。(牵头单位:省司法厅;责任单位:省有关部门,各市州、县级人民政府;完成时限:持续推进)
24.推行政务服务容缺受理服务。除直接涉及国家安全、国家秘密、公共安全、金融业审慎监管、生态环境保护,直接关系人身健康、生命财产安全,以及重要涉外等风险较大、纠错成本较高、损害难以挽回的政务服务事项外,各地区各部门要按照最大限度便民利企原则,推行容缺受理服务工作方式,梳理可容缺受理的政务服务事项清单,明确容缺受理政务服务事项的主要申请材料和可容缺受理材料目录,制定和完善容缺受理办理制度,并向社会公布。申请人申请容缺受理时,应当向政务服务部门提交申请容缺受理承诺书。(牵头单位:省有关部门,各市州、县级人民政府;责任单位:各级政务服务监管局;完成时限:持续推进)
25.推广“免证办”服务。在保护个人隐私、商业秘密和确保数据安全的前提下,通过流程优化、机制创新和技术保障,推进电子证照在全省政务服务领域应用和互通互认。全面开展证照梳理,通过直接取消证照材料和数据共享、在线核验等方式,推动实现政府部门核发的材料一律免于提交,能够提供电子证照的一律免于提交实体证照。(牵头单位:省发展改革委、省市场监管局、省政务服务监管局、省政府信息与政务公开办;责任单位:省有关部门,各市州、县级人民政府;完成时限:持续推进)
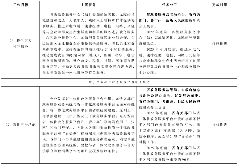
26.提供更多便利服务。各级政务服务中心(站)要加强适老化、无障碍环境建设和改造,为老年人、残障人士等特殊群体提供便利服务。推进水电气暖、法律援助、电信、网络、公证等与企业和群众生产生活密切相关的服务进驻政务服务中心和政务服务平台。加强与各类快递企业的合作,为边远地区企业和群众办事提供快递服务,降低企业和群众办事成本。支持有条件的地区推行24小时自助服务,推动集成式自助终端向村(社区)、商圈、楼宇、电信网点等场所延伸,整合公安、税务、社保、医保等自助服务功能,推动更多政务服务事项实现全程自助办理,探索创新政银一体化服务等特色服务。(牵头单位:省政务服务监管局;责任单位:省有关部门,各市州、县级人民政府;完成时限:持续推进)
(四)全面提升政务服务平台服务能力。
27.强化平台功能。充分发挥省一体化政务服务平台作用,加快各部门政务服务业务系统与省一体化政务服务平台全面对接融合。省一体化政务服务平台由省级统筹建设,原则上不再单独建设市州级及以下政务服务平台。充分发挥省一体化政务服务平台和“青松办”移动端应用“一张网”和总门户作用,各地区各部门要依托省一体化政务服务平台和“青松办”移动端应用办理各类政务服务事项。各部门不再单独建设相关业务办理系统,确需单独建设业务办理系统的,要把与省一体化政务服务平台对接融合和数据共享作为项目立项及验收条件。(牵头单位:省政务服务监管局、省政府信息与政务公开办;责任单位:省发展改革委,省有关部门,各市州、县级人民政府;完成时限:持续推进)
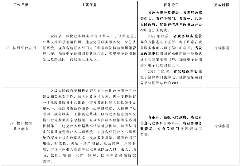
28.拓展平台应用。发挥省一体化政务服务平台公共入口、公共通道、公共支撑的总枢纽作用,建立完善政务服务统一身份认证系统,规范各地区各部门电子印章制发核验和用印管理工作,加快电子证照归集共享应用,实现电子证照签发以及跨地区、跨层级互通互认。(牵头单位:省政务服务监管局、省发展改革委;责任单位:省有关部门,各市州、县级人民政府,省政府信息与政务公开办;完成时限:持续推进)
29.提升数据共享能力。各级人民政府要积极做好与省一体化政务服务平台建设相关配套工作,加大财政支持力度,进一步提升省一体化政务服务平台建设中涉及各地区配套的软硬件设施水平,提高各级政务服务中心网络带宽,为推进“互联网+政务服务”工作奠定基础。以省政务信息共享交换平台为数据共享总枢纽,充分发挥政务数据共享协调机制作用,建立政务数据共享供需对接机制,加强与国家部委垂直管理业务办理系统、省直各部门业务办理系统的深度对接和数据共享,提高数据质量,增强数据可用性、时效性,满足不动产登记、社会保障、户籍管理、市场主体准入准营等重点领域以及人口、法人、地名、教育、婚姻、生育、住房、信用等普遍性数据需求。(牵头单位:各市州、县级人民政府,省政府信息与政务公开办;责任单位:省政务服务监管局、省有关部门;完成时限:持续推进)
三、工作要求
(一)加强组织领导。省政府办公厅负责全省政务服务工作的顶层设计、统筹推进、监督检查,建立和完善政务数据共享协调机制,组织推进全省一体化政务服务平台建设,指导、协调和督促各地区各部门为企业和群众提供优质、规范、高效、快捷的政务服务。各地区各部门要提高思想认识,坚持以人民为中心的发展思想,高度重视政务服务工作,切实加强组织领导,层层压实责任,强化场地、人员、经费、信息化技术等保障,大力推进政务服务标准化、规范化、便利化工作。县级以上人民政府对本地区政务服务工作负主要责任,政府办公厅(室)要充分发挥统筹协调作用,细化任务分工,推动解决政务服务工作中的重点、难点、堵点问题,确保改革任务落地见效。县级人民政府要统筹推进本辖区乡镇(街道)、村(社区)便民服务中心(站)建设,加大对乡镇(街道)、村(社区)政务服务工作指导和监督检查力度,督促乡镇(街道)、村(社区)建立完善政务服务工作制度,明确责任分工,推动政务服务工作向基层延伸。乡镇人民政府和街道办事处负责本辖区政务服务具体工作,接受上级政务服务监管机构指导和监督。
(二)加强安全保障。强化省一体化政务服务平台安全保障系统建设,落实安全管理主体责任,做好政务服务平台建设运营、政务数据储存和安全保障工作,构建全方位、多层次的安全防护体系。制定政务服务平台安全防护应急预案并加强演练,不断提升安全风险防控能力。加强政务数据全生命周期安全防护,强化数据共享利用中的个人隐私、商业秘密保护,确保网络和数据安全。
(三)加强监督检查。各地区各部门要把政务服务体系建设纳入年度绩效考核工作,以绩效考核推动政务服务工作取得实效。加大对各级政务服务工作的监督检查力度,推动各项政务服务工作任务落实落细,及时发现和解决政务服务工作中的堵点、难点问题,不断提升各级政务服务工作质量和水平。
(四)加强宣传引导。各地区各部门要加强对政务服务工作和相关政策的宣传,通过政府网站、政务服务平台、新闻媒体、微信公众号等载体及时向社会提供通俗易懂的政务服务工作政策解读,增强社会各界对政务服务工作的关注和支持。加强对省一体化政务服务平台和“青松办”移动端应用的宣传,扩大影响力和知晓度,积极引导企业和群众注册使用全省一体化政务服务平台和“青松办”移动端应用办理各类政务服务事项。加强对推进政务服务标准化、规范化、便利化进展成效和经验做法的总结和宣传推广。
本方案自印发之日起施行。
附件:1.《青海省贯彻落实〈国务院关于加快推进政务服务标准化规范化便利化的指导意见〉工作方案》任务分工表
2.政务服务场所名称、门牌规范











附件2
政务服务场所名称、门牌规范
