各市、自治州人民政府,省政府各委、办、厅、局:
《全省人员密集场所消防安全综合治理工作方案》已经省政府同意,现印发给你们,请按各自职责,认真抓好贯彻落实。
世界杯怎么下赌注办公厅
2022年6月16日
(此件公开发布)
全省人员密集场所消防安全
综合治理工作方案
2022年5月6日15时许,西宁市城西区青剧影城发生火灾,二至五层局部区域过火,过火面积约1000㎡,引起社会各界高度关注,造成严重社会影响。火灾发生后,省委书记信长星、省长吴晓军等省领导分别作出批示,就做好火灾隐患排查治理和消防安全工作提出要求。为认真贯彻落实省委、省政府领导批示要求,深刻吸取火灾事故教训,深入推进消防安全大检查工作,全面加强城市火灾风险防范,切实打好消防安全主动仗,以优异成绩迎接党的二十大胜利召开,制定方案如下:
一、总体要求
坚持以习近平新时代中国特色社会主义思想为指导,认真学习贯彻习近平总书记关于应急管理、防灾减灾救灾重要论述和批示指示精神,以落实国务院安委会安全生产“15条措施”和省委、省政府责任清单为抓手,聚焦“防大火、遏小火、控亡人”不放松,全面开展人员密集场所重大风险隐患排查整治,着力提升城市火灾风险防控水平,真正把党中央、国务院安全生产工作目标、责任、措施落到实处,以实际行动增强“四个意识”、坚定“四个自信”、做到“两个维护”。
二、基本原则
(一)坚持政府主导。各级政府将综合治理工作作为稳控全省消防安全形势的有力抓手,加强组织领导、指挥调度和检查督导,统筹推进各项工作任务落实。
(二)坚持部门协同。各有关部门切实加强消防安全管理和火灾防范,提高防控等级,加大监管力度,严厉打击各类消防违法违规行为,始终保持火灾隐患排查整治高压态势,坚决防止上下脱节和失控漏管。
(三)坚持单位主责。各有关单位认真落实消防安全主体责任,健全组织机构,严格管理制度,开展风险隐患“自知、自查、自改”和公示承诺,逐级压实工作责任,强化全程跟踪整改,全面降低火灾风险危害。
(四)坚持群防群治。乡镇政府、街道办事处加强属地管理,因地制宜推进基层消防力量建设,落实网格化管理要求,筑牢火灾防控人民防线。公安派出所依据现行规定,开展日常消防监督检查和消防宣传教育。
三、工作目标
以严密防范遏制群死群伤火灾事故发生为底线,坚持政府主导、部门协同、单位主责、群防群治原则,切实提高政治站位,强化底线思维,突出问题导向,全面开展人员密集场所消防安全综合治理,精准发现和严厉查处各类消防安全违法行为,坚决防范遏制群死群伤尤其是重特大火灾事故发生,确保全省消防安全形势总体平稳可控,为党的二十大胜利召开创造良好安全环境。
四、时间步骤
从2022年6月开始至2022年10月底,分三个阶段进行。
(一)部署发动阶段(2022年6月25日前)。各级政府和省有关部门结合实际制定工作方案,成立组织机构,召开部署会议,明确职责任务、细化工作措施,分地区、分行业、分领域安排部署到位。
(二)组织实施阶段(2022年6月26日至10月25日)。各级政府和省有关部门按照确定的目标任务,定期研判风险,分析通报问题,研究推进举措,加强地区、行业消防安全治理,健全部门联合检查与执法衔接机制,从严从细从实抓好责任措施落实。对新兴业态尤其是职责交叉、联系紧密的领域,按照“谁主管谁牵头、谁为主谁牵头、谁靠近谁牵头”原则,明确监管部门,厘清监管责任,强化协同治理。
(三)总结验收阶段(2022年10月26日至31日)。各级政府和省有关部门认真总结综合治理工作,分析存在的主要问题,提出改进工作措施,巩固整治成效,建立完善防范化解重大消防安全风险的长效机制。
五、治理范围
公众聚集场所(宾馆、饭店、商场、集贸市场、客运车站候车室、客运码头候船厅、民用机场航站楼、体育场馆、会堂以及公共娱乐场所等),医院门诊楼、病房楼,学校教学楼、图书馆、食堂和集体宿舍,养老院,福利院,托儿所,幼儿园,公共图书馆的阅览室,公共展览馆、博物馆的展示厅,劳动密集型企业生产加工车间和员工集体宿舍,旅游、宗教活动场所。
六、治理重点及措施
(一)装修装饰。
1.公众聚集场所采用易燃可燃材料装修装饰、人员密集场所采用易燃可燃夹芯彩钢板搭建的,应予以拆除或者更换。
2.现有高层建筑、商住混合体等使用易燃可燃外墙外保温材料的,禁止在安全距离内燃放烟花爆竹、违规动火作业;确需动火动焊施工的,严格落实现场监护和防范措施。
3.电气线路穿越易燃可燃装修装饰材料的,应采取穿管保护等防火措施;开关、插座等电器配件周围应采取不燃隔热材料进行防火隔离。
(二)防火分隔。
1.建筑地下与地上部分、住宅与非住宅部分防火分隔设置不到位的,应用防火隔墙或者防火门完全分隔。
2.防火隔墙、防火卷帘、防火门、防火窗等防火分隔设施损坏的,应及时修复或者更换。
3.楼梯间、前室常闭式防火门敞开的,应立即关闭并保持常闭状态;因闭门器、顺序器损坏导致防火门不能自行关闭的,应及时修复。
4.管道穿越墙体处的孔洞、缝隙,竖向管道井与房间、吊顶相连通的孔洞,楼层楼板的缝隙防火分隔不严密的,应采用防火材料填充或者封堵。
(三)安全疏散。
1.消防车道、疏散通道、安全出口被封闭、堵塞、占用的,应立即打通、拆除、清理,恢复畅通。
2.在门窗上设置广告牌等影响逃生和灭火救援障碍物的,应予以拆除。
3.建筑之间违规搭建临时建筑,占用防火间距、疏散通道的,应予以拆除,恢复原状。
4.人员住宿场所安全出口应24小时保持畅通,公众聚集场所营业期间安全出口应保持畅通。
(四)设施器材。
1.火灾自动报警系统停用或者不能正常运行的,应及时维修,恢复系统正常报警功能。
2.消防水泵控制柜处于手动控制状态的,应立即整改,将控制柜设置为自动控制状态,并设置明显标志。
3.自动喷水灭火系统、防火卷帘、机械防排烟等建筑消防设施不能正常联动的,应及时维修,恢复系统正常联动功能。
4.消火栓、自动喷水灭火系统不能正常供水的,必须及时维修,恢复系统正常供水功能。
5.消防应急照明灯具、疏散指示标志、灭火器等消防器材设置不符合要求或未保持完好有效的,应及时配备到位并保持完好有效。
6.宗教活动场所未设置消防给水的,应采用增设室内外消火栓、修建消防水池和取水设施等方式予以整改。
(五)重点岗位。
1.单位未依法明确消防安全责任人、管理人及其职责的,应及时明确并在醒目位置进行公示。
2.进行电焊、气焊等具有火灾危险作业的人员和自动消防系统的操作人员,必须持证上岗,并遵守消防安全操作规程。
3.微型消防站队员不掌握初起火灾处置技能程序的,应加强针对性训练、实战化演练,达到“三知四会一联通”要求。
(六)日常管理。
1.单位未定期开展建筑消防设施检测和维护保养,并完整准确记录的,应落实日常检查维修保养制度,每年至少进行一次全面检测,确保完好有效,并如实制作检测维保记录,存档备查。
2.单位未定期开展防火巡查检查,并如实登记报告的,应安排专人开展防火巡查检查,及时发现整改火灾隐患;消防安全重点单位应每日开展防火巡查,公众聚集场所营业期间应每两小时开展防火巡查,医院、养老院、寄宿制学校、幼儿园应加强夜间防火巡查。
3.单位存在火灾隐患的,应及时整改消除;火灾隐患消除前,应落实安全防范措施,确保消防安全。
4.电动自行车应杜绝“人车同屋”“飞线充电”“进楼入户”等现象。
5.严禁生产或储存易燃、易爆化学物品;需要使用易燃、易爆化学物品时,应明确使用管理的责任部门和责任人,根据需求限量使用,存储量不应超过一天的使用量,并应在不使用时予以及时清除,且应由专人管理、登记。严禁使用液化气、醇基作为炊事燃料。
6.餐饮场所的厨房燃气管道严禁设置在地下一层,且设置有燃气管道的厨房需设置燃气报警系统。餐厅建筑面积大于1000㎡的餐馆,其烹饪操作间的排油烟罩及烹饪部分应设置自动灭火装置并应在燃气或燃油管道上设置与自动灭火装置联动的自动切断装置。大型商业综合体餐饮场所厨房内应当设置可燃气体探测报警装置,排油烟罩及烹饪部位应当设置能够联动切断燃气输送管道的自动灭火装置,并能够将报警信号反馈至消防控制室。
7.同一建筑物由两个以上单位管理或使用的,应明确各方消防安全责任,并确定责任人对共用疏散通道、安全出口、建筑消防设施和消防车通道进行统一管理。
8.单位消防安全责任人应由法定代表人、主要负责人或者实际控制人担任;部门消防安全负责人应由该部门负责人担任;承包、租赁范围的消防安全责任人应由承租人担任。
9.消防安全重点单位应确定消防安全管理人,其他单位消防安全管理人可根据需要确定。
(七)用火用电。
1.电气线路私拉乱接、敷设凌乱、未进行穿管保护的,应按相关标准进行改造,规范电气线路敷设,更换不合格电器产品,清理大功率用电设备,分区设置配电系统,加装漏电保护装置,降低电气火灾发生几率。
2.宗教活动场所应独立集中设置做饭、熬制酥油场所,推行低压弱电供电和冷光源电灯替换长明灯并将祈福酥油灯移出殿堂统一设置。耳房内禁止使用明火、大功率用电设备和储存易燃易爆物品。
3.人员密集场所营业期间禁止施工改造或动火动焊作业。需要动火作业的区域,应与使用、营业区域进行防火分隔,严格将动火作业限制在防火分隔区域内,并加强消防安全现场监管。
(八)宣传培训。
1.消防安全责任人、管理人应全面掌握本单位消防安全情况,加强本单位从业人员的消防安全培训教育。
2.单位员工应达到“一懂三会”要求,掌握本场所火灾危险性和报警、灭火、逃生技能。
3.重点岗位人员必须熟练掌握与本岗位相匹配的消防安全知识。
七、工作任务
(一)分行业分领域开展消防安全排查。
1.加强行业内部隐患排查。各有关部门组织开展行业内部消防安全专项检查,督促所属人员密集场所落实风险隐患“自知、自查、自改”和公示承诺要求,严格日常消防管理,及时消除火灾隐患,降低火灾风险危害。
2.组织行业部门联合检查。各级政府组织相关部门成立联合检查组,对商场市场、宾馆饭店、公共娱乐、医院、社会福利机构、寄宿制学校、旅游场所、宗教寺庙等重点场所开展检查,制定问题隐患和整改责任“两个清单”,跟踪督办落实整改。
3.强化涉疫场所消防治理。卫生健康、工信、消防等部门通过“线上+线下”方式,对定点医院、疫苗接种点、防疫物资生产存储企业、集中隔离点等涉疫重点场所开展消防检查,重点排查用火用电、供氧供气、压力容器、安全疏散等情况,严格看护重点部位、特殊设备,切实管住火源电源,及时清理可燃物。
4.严格新兴业态排查检查。对工业用房改作人员密集场所以及电竞酒店、校外培训机构、医养结合、私人影院、密室逃脱、剧本杀等存在职能交叉的新业态领域,各级政府要按照“谁主管谁牵头、谁为主谁牵头、谁靠近谁牵头”原则,组织相关部门制定整改方案,明确牵头和配合部门,厘清监管责任,加强排查整治,严防推诿扯皮、责任悬空、监管缺位。对排查发现的隐患问题,制定问题隐患和整改责任“两个清单”,加强部门会商研究,实施挂账整改、照单销号。
5.落实错时交叉检查措施。对商场市场、宾馆饭店、公共娱乐等夜间营业场所,各有关部门要加大错时检查力度和频次;对大型商业综合体、高层建筑等重点场所领域,组织开展跨区域交叉互检,提升综合治理工作质效。
6.组织“九小场所”排查清查。公安派出所和街道乡镇、社区、村(居)委会等基层组织,加大“九小场所”中人员密集场所的排查力度,重点查处违规用火用电用油用气,以及违规住人和电动自行车违规停放充电等问题,严防“小火亡人”事故。
7.突出重大活动消防安保。针对青洽会、环湖赛、生态博览会等重大活动,各级政府、各有关部门提前介入、周密部署,派出精干力量,对活动涉及场所及周边区域进行“拉网式”排查,对存在的隐患问题,相关行业部门主动认领、跟踪整改。
(二)分级分层落实隐患整改措施。
1.针对动态性和能够立即整改的隐患问题。加强社会单位教育引导,督促单位及时整改。指导单位安排专业电工检查电气线路,定期维保消防设施,切实消除隐患问题。
2.针对非动态性隐患问题。依法责令单位限期整改,督促单位采取有效措施保证整改进程。对逾期未整改的,用足用好查封、三停、罚款等执法手段,从快从严从重查处一批消防安全违法行为。
3.针对重大风险隐患问题。属地政府依法挂牌督办,组织媒体集中曝光。行业监管部门果断采取拆除违建、搬离住户等硬性措施,推动整改销案。对整改进度缓慢或逾期不改的单位,纳入信用评价、项目核准、用地审批、金融扶持、财政奖补、评星评级参考依据,依法依规实施联合惩戒。
4.针对特殊风险隐患问题。结合当前疫情防控工作实际,加强对涉疫场所的技术服务指导。对检查发现的隐患问题,能够立即整改的,指导单位当场整改;一时不能整改的,督促单位落实严防死守措施;对存在重大安全风险、不具备消防条件的,辖区政府采取特殊管控措施。尤其是对因防疫需要临时关闭的安全出口,督促单位落实专人看守,确保紧急情况下能够有效有序组织人员疏散。
5.针对疑难隐患问题。对大型商业综合体、高层公共建筑等大体量建筑,集中有关部门骨干力量、聘请相关领域专家,开展专家会诊式检查。对发现的火灾隐患和共性问题,加强综合分析,采取有效措施,推动隐患整治。
八、工作要求
(一)加强领导,周密组织。成立由省政府分管领导为组长,省政府有关副秘书长、省消防救援总队主要负责同志为副组长,省消安委有关成员单位负责同志为成员的全省人员密集场所消防安全综合治理工作领导小组,统筹协调有关工作。领导小组下设办公室,办公室设在省消防安全委员会办公室(省消防救援总队),具体负责综合治理工作的统筹协调、调度推进和督导检查等工作,及时研究解决综合治理期间有关事项和重点难点问题。各级政府和省有关部门要深入贯彻落实习近平总书记关于安全生产工作的重要指示精神,充分认识做好综合治理工作的重要性、必要性和紧迫性,加强组织领导,细化任务分工,强化指挥调度,压实工作责任,全力抓好各项工作落实。
(二)全面排查,严格整治。各级政府和省有关部门要组织专门力量,对本辖区本行业领域人员密集场所消防安全隐患进行全面排查,做到底数清、情况明。对检查发现的违法行为,要按照各自职责依法从严进行处理,形成整治合力。各级消防救援机构要做好综合治理的组织协调和督促指导,为行业系统开展综合治理工作提供支持,指导有关部门查清隐患、找准问题、落实整改措施。
(三)标本兼治,务求实效。各级政府和省有关部门要坚持全面排查与分类整治相结合、组织集中攻坚与建立长效机制相结合,实行隐患登记、整改、销案全过程监督和管理。要进一步明确职责任务,形成政府统一领导、部门单位各司其职、标本兼治、综合治理的长效治理机制。
(四)全面掌握,加强报送。综合治理期间,各级政府和省有关部门要跟踪掌握工作开展情况,及时收集和汇总有关情况、数据,并于每月30日前报省消防安全委员会办公室。综合治理结束后,省消防安全委员会办公室要及时将全省工作情况报省政府。
联系人:赵建军
联系电话(传真):0971—8818077
电子邮箱:aknifez@qq.com
附件:1.全省人员密集场所消防安全综合治理工作领导小组成员名单
2.全省人员密集场所消防安全综合治理工作任务分工
附件1
全省人员密集场所消防安全综合治理
工作领导小组成员名单
组 长:王卫东 省委常委、常务副省长
副组长:陈昌正 省政府副秘书长、省政府参事室主任
陶 林 省消防救援总队总队长
成 员:钟泽海 省教育厅副厅长
申元财 省民宗委副主任
王 强 省公安厅副厅长
蒋跃成 省民政厅副厅长
甘 韬 省司法厅副厅长
顾耀华 省人力资源和社会保障厅副厅长
熊士泊 省住房和城乡建设厅副厅长
丁忠宝 省交通运输厅副厅长
孙文龙 省农业农村厅副厅长
李雅林 省商务厅副厅长
扎 西 省文化和旅游厅副厅长
李秀忠 省卫生健康委副主任
刘海宁 省退役军人事务厅副厅长
张 洪 省市场监管局副局长
刘兴海 省体育局副局长
邓长起 省人防办副主任
马 杰 省邮政管理局副局长
李 芳 省消防救援总队副总队长
领导小组下设办公室,办公室设在省消防安全委员会办公室(省消防救援总队),具体负责综合治理工作的统筹协调、调度推进和督导检查等工作,及时研究解决综合治理期间有关事项和重点难点问题。
各市州、县(市、区、行委)参照省级做法,做好相应组织领导工作。
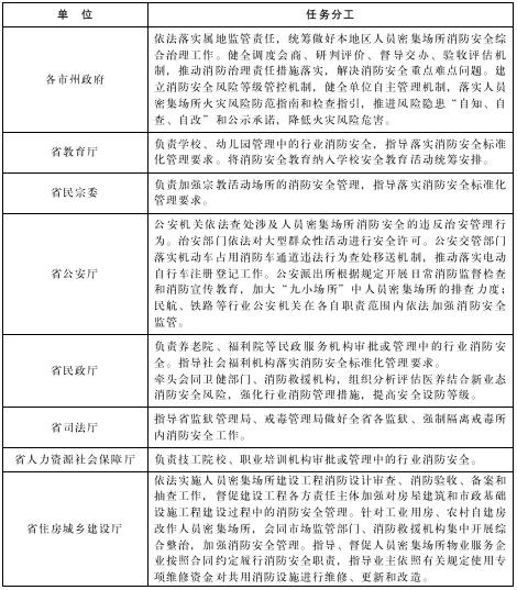
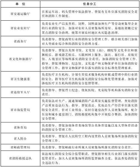
附件2
全省人员密集场所消防安全综合
治理工作任务分工

