各市、自治州人民政府,省政府各委、办、厅、局:
《青海打造国家清洁能源产业高地2022年工作要点》已经省政府同意,现印发给你们,请按照各自职责,认真抓好贯彻落实。
世界杯哪里下赌注办公厅
2022年6月8日
(此件公开发布)
青海打造国家清洁能源产业高地
2022年工作要点
为深入贯彻习近平总书记关于青海“打造国家清洁能源产业高地”的重要指示精神,细化落实省政府、国家能源局《关于印发青海打造国家清洁能源产业高地行动方案(2021—2030年)的通知》(青政〔2021〕36号)部署要求,经研究,制定本工作要点。
一、清洁能源开发行动
(一)协同推进清洁能源开发与生态环境保护。牢固树立生态保护优先理念,落实“管行业必须管环保”的工作要求,把好项目审核关,将生态保护要求落实到项目实施各环节,实行生态保护一票否决制,对不符合生态环保要求的项目不予受理和审批。(省生态环境厅、省能源局,各市州政府)
(二)深度挖掘黄河上游水电开发潜力。全面推进玛尔挡、羊曲水电站建设进程,优化施工方案,加快主体工程施工,力争到2022年底,玛尔挡水电站大坝填筑至3245米二期面板高程;(省能源局,果洛州政府,国家能源集团青海分公司)羊曲水电站完成2690米以下坝肩开挖,并开始面板堆石坝填筑工作。(省能源局,海南州政府,黄河上游水电开发有限责任公司)加快李家峡5号机组扩机工程建设,完成茨哈峡、尔多清洁能源基地规划。(黄河上游水电开发有限责任公司、省投资集团)在保证满足水资源调度要求的前提下,编制完成青海主要流域可再生能源一体化规划研究报告。(省能源局、省水利厅)
(三)打造国家级光伏发电和风电基地。加快推进大基地项目建设。加快国家第一批以沙漠、戈壁、荒漠地区为重点的大型风电光伏基地项目建设,力争到2022年底建成并网300万千瓦。(省能源局,海南州、海西州政府,国网青海省电力公司)按照源网荷储和多能互补一体化发展模式,积极组织申报国家第二批大型风电光伏基地项目。(省能源局,国网青海省电力公司)以海南戈壁、柴达木沙漠基地为重点,编制完成我省《大型风电光伏基地“十四五”实施方案》并报国家发展改革委、国家能源局审定,按国家批复组织实施。(省能源局,海南州、海西州政府,国网青海省电力公司)有序推动市场化并网项目建设。加快《2021年青海省新能源开发建设方案》确定的海南州光储一体化实证基地一期项目等12个市场化并网项目建设。各市州能源主管部门做好新能源项目储备和动态管理。(省能源局,各市州政府,国网青海省电力公司)积极推进分布式光伏开发。出台《分布式光伏发电项目建设管理办法》。各地严格按照“自愿不强制、试点不审批、到位不越位、竞争不垄断、工作不暂停”的工作要求规范推动整县屋顶分布式光伏项目落地。西宁市城东区、城北区、城中区,世界杯哪里下赌注循化县,海南州共和县,海西州德令哈市、格尔木市,海北州门源县8个条件较好重点县(市、区)争取2022年底前率先达标;其他试点县(市、区)加快制定实施方案,力争开工建设。(省能源局,各市州政府,国网青海省电力公司)在铁路、公路沿线布局建设分布式光伏,促进陆路交通与可再生能源实现融合发展。(省交通运输厅、省交控集团)加快推广“新能源+”模式。在条件成熟地区,以“揭榜挂帅”形式开展农光、牧光互补,矿山治理等“新能源+”示范试点项目建设,力争海西州农光互补,共和盆地沙区、木格滩沙区光伏治沙等示范项目开工建设。(省能源局、省自然资源厅、省生态环境厅、省林草局,各市州政府)
(四)推进光热发电多元化布局。研究出台支持光热发电项目发展的政策。加快在建光热项目建设,推进光热与光伏一体化友好型融合电站发展,提高储能配比率。(省能源局,海南州、海西州政府)
(五)推动地热能等其他清洁能源发展。推进海南州共和盆地地热开发利用示范试验基地建设,推动兆瓦级干热岩发电项目实施。(省自然资源厅,海南州政府)启动青海油田格尔木30万千瓦燃气电站经济性研究,年内开工建设。结合第二条特高压外送通道规划建设,统筹推动200万千瓦及更大规模燃气电站前期工作,力争开工建设。(省能源局,中石油青海油田公司、国网青海省电力公司)加快世界杯哪里下赌注乐都区、海西州格尔木市二期储气站项目建设进度,全面完成地方政府储气任务。(省能源局,海东市、海西州政府)与中石油吐哈油田公司签订温吉桑地下储气库框架协议,加快剩余中央预算内资金支出进度。(省能源局、省发展改革委)
二、新型电力系统构建行动
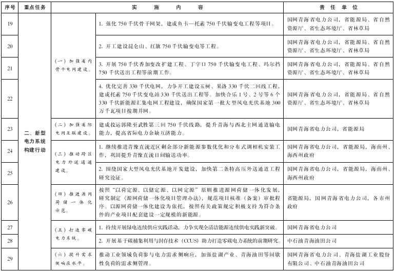
(一)加强省内骨干电网建设。强化750千伏骨干网架,建成鱼卡—托素750千伏输变电工程等项目。开工建设昆仑山、红旗750千伏输变电等工程,开展750千伏香加变改扩建工程、丁字口750千伏输变电工程、玛尔挡750千伏送出工程等前期工作。优化完善330千伏电网,力争开工建设玉树、果洛330千伏二回线工程,建成托素750千伏变电站330千伏送出工程等。加快合乐1号、2号等6个330千伏新能源汇集电网工程建设,确保国家第一批大型风电光伏基地300万千瓦项目按期并网。(国网青海省电力公司,省能源局、省自然资源厅、省生态环境厅、省林草局)
(二)加强省际电网互联建设。建成投运郭隆至武胜第三回750千伏线路,提升青海与西北主网通道输电能力,提高省际电力余缺互济能力。(国网青海省电力公司,省能源局)
(三)推动跨区电力外送通道建设。继续推进青豫直流近区剩余部分新能源参数优化和分布式调相机安装工作,巩固提升青豫直流日间输送功率。围绕国家大型风电光伏基地开发建设,加快第二条特高压外送通道工程研究论证。(国网青海省电力公司,省能源局,海南州、海西州政府)
(四)推进源网荷储一体化示范。按照“以荷定源、以储定源、以网定源”原则推进源网荷储一体化发展,研究制定《源网荷储一体化项目管理办法》,规范项目核准(备案)审批程序。以源网荷储一体化建设为依托,按照有关政策规定积极支持为符合条件的产业项目配套建设一定规模的新能源。(省能源局,国网青海省电力公司,各市州政府)
(五)打造零碳电力系统。持续开展绿电连续供应实践活动,力争实现全清洁能源连续供电实践新突破。(国网青海省电力公司)开展基于碳捕集利用与封存技术(CCUS)助力打造零碳电力系统的前期研究。(中石油青海油田公司)
(六)提升需求侧响应水平。推动工业领域负荷参与电力需求侧响应,加强盐湖产业、青海油田等间歇性负荷的需求侧管理。(国网青海省电力公司、青海盐湖工业股份有限公司、中石油青海油田公司)
三、清洁能源替代行动
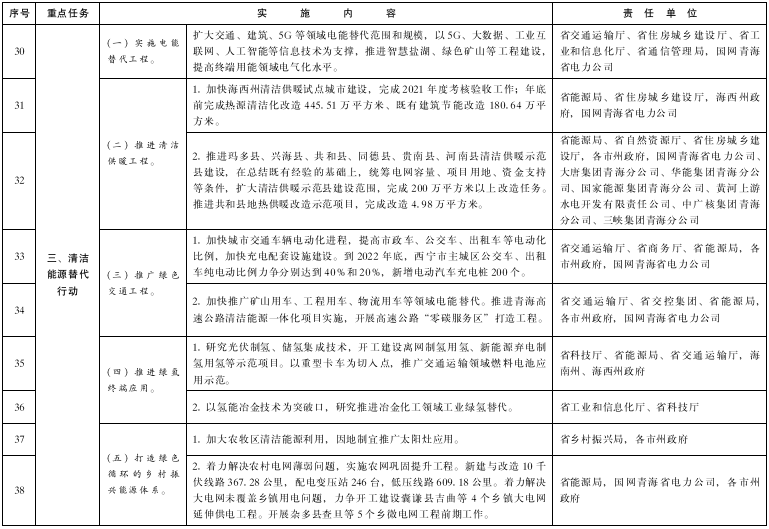
(一)实施电能替代工程。扩大交通、建筑、5G等领域电能替代范围和规模,以5G、大数据、工业互联网、人工智能等信息技术为支撑,推进智慧盐湖、绿色矿山等工程建设,提高终端用能领域电气化水平。(省交通运输厅、省住房和城乡建设厅、省工业和信息化厅、省通信管理局,国网青海省电力公司)
(二)推进清洁供暖工程。加快海西州清洁供暖试点城市建设,完成2021年度考核验收工作;年底前完成热源清洁化改造445.51万平方米、既有建筑节能改造180.64万平方米。(省能源局、省住房和城乡建设厅,海西州政府,国网青海省电力公司)推进玛多县、兴海县、共和县、同德县、贵南县、河南县清洁供暖示范县建设,在总结既有经验的基础上,统筹电网容量、项目用地、资金支持等条件,扩大清洁供暖示范县建设范围,完成200万平方米以上改造任务。推进共和县地热供暖改造示范项目,完成改造4.98万平方米。(省能源局、省自然资源厅、省住房和城乡建设厅,各市州政府,国网青海省电力公司、大唐集团青海分公司、华能集团青海分公司、国家能源集团青海分公司、黄河上游水电开发有限责任公司、中广核集团青海分公司、三峡集团青海分公司)
(三)推广绿色交通工程。加快城市交通车辆电动化进程,提高市政车、公交车、出租车等电动化比例,加快充电配套设施建设。到2022年底,西宁市主城区公交车、出租车纯电动比例力争分别达到40%和20%,新增电动汽车充电桩200个。(省交通运输厅、省商务厅、省能源局,各市州政府,国网青海省电力公司)加快推广矿山用车、工程用车、物流用车等领域电能替代。推进青海高速公路清洁能源一体化项目实施,开展高速公路“零碳服务区”打造工程。(省交通运输厅、省交控集团、省能源局,各市州政府,国网青海省电力公司)
(四)推进绿氢终端应用。研究光伏制氢、储氢集成技术,开工建设离网制氢用氢、新能源弃电制氢用氢等示范项目。以重型卡车为切入点,推广交通运输领域燃料电池应用示范。(省科技厅、省能源局、省交通运输厅,海南州、海西州政府)以氢能冶金技术为突破口,研究推进冶金化工领域工业绿氢替代。(省工业和信息化厅、省科技厅)
(五)打造绿色循环的乡村振兴能源体系。加大农牧区清洁能源利用,因地制宜推广太阳灶应用。(省乡村振兴局,各市州政府)着力解决农村电网薄弱问题,实施农网巩固提升工程。新建与改造10千伏线路36728公里,配电变压站246台,低压线路609.18公里。着力解决大电网未覆盖乡镇用电问题,力争开工建设囊谦县吉曲等4个乡镇大电网延伸供电工程。开展杂多县查旦等5个乡微电网工程前期工作。(省能源局,国网青海省电力公司,各市州政府)
四、储能多元打造行动
(一)推进黄河上游梯级储能电站建设。加快龙羊峡储能(一期)项目可行性研究工作,争取年内核准。(省能源局,海南州政府,黄河上游水电开发有限责任公司)
(二)推进抽水蓄能电站建设。落实国家《抽水蓄能中长期发展规划》,完成哇让、南山口、同德、玛沁抽水蓄能电站可行性研究工作,争取年内核准。(省能源局,国网青海省电力公司、三峡青海分公司、国家能源青海分公司)尽快完成“十四五”其余抽蓄项目竞争配置,明确项目开发主体,做好项目开工准备工作。(海南州、海西州政府)结合电力发展和新能源发展需求,在海西州、黄南州、世界杯哪里下赌注等地因地制宜开展小型抽水蓄能站点前期研究工作。(省能源局,各市州政府)
(三)发展新型储能。按照“统一规划、统一建设、统一调度、统一运营”原则,制定电化学储能电站规划布局方案,力争开工建设大规模电化学共享储能示范项目,投运10万千瓦/20万千瓦时共享储能电站。(国网青海省电力公司,海西州政府,省能源局)以“揭榜挂帅”形式开展空气压缩储能、熔盐储能等试点示范项目建设。(省能源局,各市州政府,国网青海省电力公司)全面推进第一批大基地50.5万千瓦/199万千瓦时配套储能项目建设。(省能源局,海南州、海西州政府,国网青海省电力公司)
五、产业升级推动行动
(一)建立清洁能源技术标准和创新体系。持续推动多能互补绿色储能国家重点实验室创建,争取获得科技部批复。开展光伏科学与技术国家重点实验室青海分院前期筹备工作。(省科技厅、省能源局)开展大规模新能源并网电站储能虚拟同步发电机技术研究,完成储能虚拟同步机原理及控制策源研究,力争实现大规模推广应用。(省科技厅、省能源局,黄河上游水电开发有限责任公司)开展压缩空气储能、飞轮储能等新型储能技术、不同储能方式及系统集成的户外实证研究。倡导应用单机规模4兆瓦以上高海拔、低风速型风力发电机组。(省科技厅、省能源局)开展干热岩资源开采、评价及应用技术研究。(省科技厅、省自然资源厅、省能源局)
(二)壮大清洁能源产业。推动风电、太阳能装备制造业技术创新发展,依托黄河上游水电开发有限责任公司晶硅光伏组件回收中试线,研究规模化组件回收技术与机制,探索构建组件回收产业链。(省工业和信息化厅、省科技厅,黄河上游水电开发有限责任公司)加快实施亚洲硅业电子级多晶硅、高景50GW直拉单晶硅棒、阿特斯10GW直拉单晶硅棒、丽豪20万吨高纯晶硅、泰丰16万吨高能密度锂电材料、弗迪10GWh刀片电池、时代新能源15GWh动力及储能电池等项目,助力光伏产业和锂电产业发展。(省工业和信息化厅,西宁市政府)
(三)发展清洁能源衍生产业。组织实施零碳产业示范园100%绿电供应实施方案,建立园区绿电溯源认证平台、碳排放实时监测平台,打造园区级智慧零碳电力系统示范工程。(省发展改革委,世界杯哪里下赌注政府,国网青海省电力公司)开展既有园区绿电供应方案研究论证工作,鼓励使用清洁能源设备,全力打造格尔木夏日哈木镍钴矿等矿山零碳绿色开发建设样板。(省发展改革委,海西州政府,黄河上游水电开发有限责任公司)结合国家“东数西算”工程,在海南州共和县打造100%利用清洁能源的大数据中心,积极承接东部算力需求。(省工业和信息化厅、省通信管理局,海南州政府)
六、发展机制建设行动
(一)完善省部共建保障机制。建立上下联动、多方参与、协调推进的工作机制,组织召开年度省部共建青海国家清洁能源示范省协调推进会。成立省部共建专家咨询委员会,充分发挥专家智库作用,研究解决清洁能源产业高地打造中存在的困难问题,探索青海省清洁能源发展新路径。举办2022年“一带一路”清洁能源发展论坛。(省能源局)
(二)推进电力市场化改革。推进增量配电业务试点工作,力争开工建设格尔木夏日哈木镍钴矿区、西宁南川工业园区南部片区增量配电试点项目,加快海南州绿色产业发展园区增量配电网试点项目规划编制、评审、招标等工作。(省能源局,海南州政府,西宁经济技术开发管委会,国网青海省电力公司、黄河上游水电开发有限责任公司)研究出台新型储能、电力辅助服务市场等相关政策,促进电力市场化改革。(省能源局、国网青海省电力公司,国家能源局西北监管局)
(三)提升省内清洁能源消纳能力。支持符合环保、能效等政策的产业项目向清洁能源基地聚集,提高清洁电力就地消纳能力。(省工业和信息化厅、省能源局,各市州政府,国网青海省电力公司)电网企业积极开展消纳能力研究论证,支撑清洁能源大规模发展。探索建立绿色电力交易机制。(国网青海省电力公司,省能源局)
(四)强化政策支持保障。争取研究出台支持我省储能、光热、抽蓄发展的电价政策,明确电价补偿、电力调度等内容。出台新型储能项目管理办法,规范新型储能项目备案、接网、并网、运行调度等工作。(省能源局、省发展改革委,各市州政府,国网青海省电力公司)启动全省可利用风电和光伏发电资源勘查评价工作,建立风光水电等清洁能源预测预报体系,提升清洁能源开发利用气象保障能力。(省气象局)
附件:青海打造国家清洁能源产业高地2022年工作要点
任务清单
附件
青海打造国家清洁能源产业高地2022年工作要点任务清单






