各市、自治州人民政府,省政府各委、办、厅、局:
省发展改革委关于《青海省推动生活性服务业补短板上水平提高人民生活品质行动方案(2022—2025年)》已经省政府同意,现转发给你们,请结合实际,抓好贯彻落实。
世界杯哪里下赌注办公厅
2022年6月2日
(此件公开发布)
青海省推动生活性服务业补短板上水平
提高人民生活品质行动方案
(2022—2025年)
省发展改革委
为贯彻落实《国务院办公厅转发国家发展改革委关于推动生活性服务业补短板上水平提高人民生活品质若干意见的通知》(国办函〔2021〕103号)精神,推动生活性服务业向高品质和多样化升级,更好满足人民群众日益增长的美好生活需要,结合我省实际,制定本行动方案。
一、总体要求
紧扣新时期提高人民生活品质的丰富内涵和时代特征,聚焦我省生活性服务业有效供给不足、便利共享不够、质量标准不高等问题,补短板、强弱项、提质量、树品牌,统筹抓好底线民生、基本民生和质量民生,切实增进民生福祉。到2025年,服务供给更加充足,场地设施更加便利,市场消费更加活跃,品牌质量更有保障,数字化发展更具活力,营商环境更加优化,人才支撑更加有力,城乡居民生活品质明显提升。
二、重点任务
(一)加强公益性基础性服务供给。
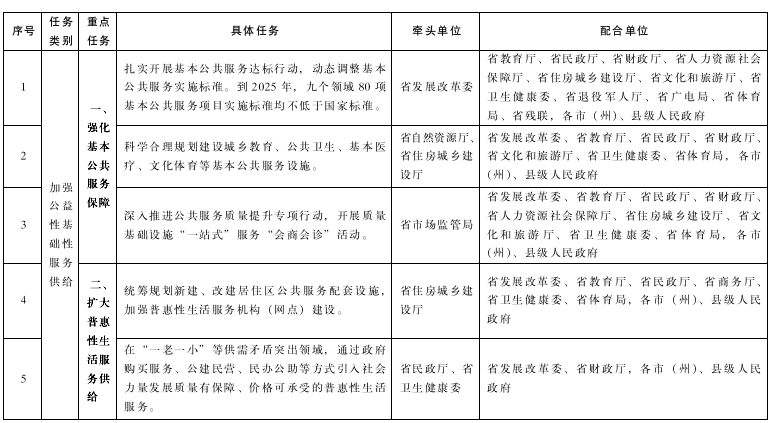
1.强化基本公共服务保障。深入实施《青海省“十四五”公共服务规划》,围绕幼有所育、学有所教、劳有所得、病有所医、老有所养、住有所居、弱有所扶、优军服务保障、文体服务保障九个领域,扎实开展基本公共服务达标行动,动态调整基本公共服务实施标准。依据服务半径和服务人口,科学合理规划建设城乡教育、公共卫生、基本医疗、文化体育等基本公共服务设施。深入推进公共服务质量提升专项行动,开展质量基础设施“一站式”服务“会商会诊”活动。到2025年,九个领域80项基本公共服务项目实施标准均不低于国家标准。
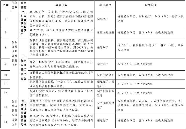
2.扩大普惠性生活服务供给。统筹规划新建、改建居住区公共服务配套设施,加强普惠性生活服务机构(网点)建设。推动县市因地制宜制定社区普惠性生活服务机构(网点)认定支持具体办法,实行统一标识、统一挂牌,开展社会信用承诺。在“一老一小”等供需矛盾突出领域,通过政府购买服务、公建民营、民办公助等方式引入社会力量,发展质量有保障、价格可承受的普惠性生活服务。到2025年,养老机构护理型床位占比达到60%,乡镇(街道)范围具备综合功能的养老服务机构覆盖率达到40%,居家社区养老服务覆盖率达到90%,每千人口拥有3岁以下婴幼儿托位数达到4.5个。
3.加快发展社区便民服务。加快公共服务机构、便民服务设施、商业服务网点建设,推进社区物业延伸发展基础性、嵌入式服务,构建一刻钟便民生活圈。打造一批标准化社区老年食堂(助餐服务点),开展老年人助浴助洁和巡访关爱服务。支持社会力量发展社区托育服务设施和综合托育服务机构。探索社区服务设施“一点多用”,鼓励各类商业网点提供多样化便民服务。畅通群众评价渠道,建立社区政务服务“好差评”评价机制。到2025年,公共服务机构、便民服务设施和商业服务网点辐射所有城乡社区。
(二)加快补齐服务场地设施短板。
4.推动社区基础服务设施达标。贯彻落实《青海省全面推进城镇老旧小区改造工作实施方案》,充分发挥中央和省级资金引领带动作用,统筹设置养老托育、文化休闲、快递服务、便民服务等公共服务设施。开展社区基础服务设施面积条件达标监测评价。到2025年,城市社区、村级综合服务设施达标覆盖率分别达到100%和90%,每百户居民拥有综合服务设施面积达到31.6平方米。
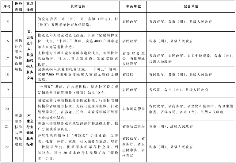
5.完善老年人、儿童和残疾人服务设施。推进城乡公共服务设施和公共空间适老化、适儿化和残疾人无障碍改造。在提供数字化智能化服务的同时,保留面对面人工服务等必要的传统服务方式。健全完善省、市(州)、县、乡镇(街道)、村(社区)五级老年教育办学网络。推进老年人居家适老化改造,开展“家庭照护床位”试点。支持地方开展儿童友好城市建设试点,加强校外活动场所、社区儿童之家建设,发展家庭式托育。完善残疾人康复和托养设施。“十四五”期间,实施7500户困难重度残疾人家庭无障碍设施改造、4000户困难老年人家庭适老化改造,在养老机构、城乡社区设立康复辅助器具配置服务(租赁)站点10个。
(三)加强服务标准品牌质量建设。
6.健全行业领域服务标准。制定完善与生活性服务业国家标准、行业标准相衔接的省级地方标准。支持以企业为主体、行业组织为依托,在养老、托育、家政等领域开展服务业标准化试点。加强生活性服务业质量监测评价和通报工作,推广分领域质量认证。开展生活性服务业“领跑者”企业建设,以养老、托育、体育、家政、社区服务为重点,培育一批诚信经营、优质服务的示范性企业。到2025年,评定30家家政行业提质扩容“领跑者”企业。
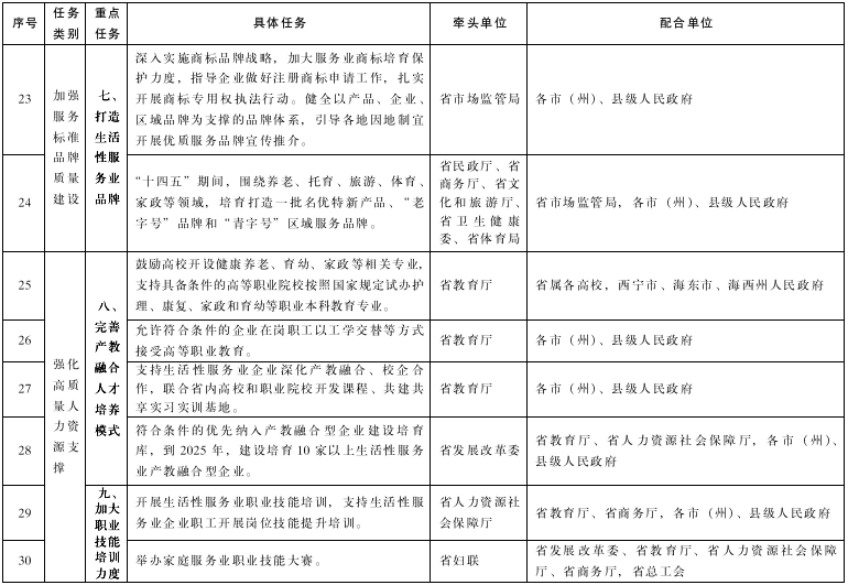
7.打造生活性服务业品牌。深入实施商标品牌战略,加大服务业商标培育保护力度,指导企业做好注册商标申请工作,扎实开展商标专用权执法行动。健全以产品、企业、区域品牌为支撑的品牌体系,引导各地因地制宜开展优质服务品牌宣传推介。“十四五”期间,围绕养老、托育、旅游、体育、家政等领域,培育打造一批名优特新产品、“老字号”品牌和“青字号”区域服务品牌。
(四)强化高质量人力资源支撑。
8.完善产教融合人才培养模式。鼓励高校开设健康养老、育幼、家政等相关专业,支持具备条件的高等职业院校按照国家规定试办护理、康复、家政和育幼等职业本科教育专业。允许符合条件的企业在岗职工以工学交替等方式接受高等职业教育。支持生活性服务业企业深化产教融合、校企合作,联合省内高校和职业院校开发课程、共建共享实习实训基地,在人才培养、师资培训、技术创新、就业创业等方面开展深度合作,符合条件的优先纳入产教融合型企业建设培育库。到2025年,建设培育10家以上生活性服务业产教融合型企业。
9.加大职业技能培训力度。面向脱贫家庭子女、城镇登记失业人员等各类城乡未就业劳动力和下岗失业人员、转岗职工等群体,开展生活性服务业职业技能培训,支持生活性服务业企业职工开展岗位技能提升培训。举办家庭服务业职业技能大赛。对农牧区转移就业劳动力、残疾人等重点群体按规定给予职业培训补贴,对符合条件人员给予培训期间的生活费、交通费补贴。统筹推进公共实训基地建设,加快形成布局合理、点面结合、精准有效、机制健全的公共职业技能培训网络。“十四五”期间,建成1个省级、6个市(州)级、10个县级公共实训基地。
10.畅通从业人员职业发展通道。对符合条件的员工制企业新增就业岗位吸纳就业困难人员、离校2年内未就业高校毕业生、退役军人就业,签订劳动合同并缴纳社会保险费的,给予其社保补贴和每吸纳1人1000元的一次性奖励。引导员工制企业将员工学历、工作年限、技能水平与工资收入、福利待遇、岗位晋升等挂钩。畅通企业从业人员劳动保障维权渠道。积极选树先进典型,将符合条件的优秀从业人员纳入劳动模范、五一劳动奖章等荣誉评选推荐范围。
(五)推动服务数字化赋能。
11.促进线上线下协同发展。完善全省电子商务综合服务体系,引导省内电商平台企业为生活服务市场主体提供信息、营销、配送、供应链管理等一站式、一体化服务。鼓励各类市场主体拓展智慧商店、智慧社区、数字健康、数字演艺、智慧医院、线上健身、线上技能培训、虚拟景区、虚拟展馆等新型服务应用。支持物业服务企业构建线上线下生活服务圈,为家政服务、电子商务、养老托幼、快递代收等生活服务提供便利,发展智能零售。
12.推动服务数据开放共享。在保障数据安全和保护个人隐私的前提下,分领域制定生活服务数据开放共享标准和目录清单。推进重点文旅场馆信息化终端覆盖,优化文旅智慧平台应用。加快体育场馆信息化建设,打造省级全民健身公共服务平台。实施“智慧民政”工程,推动民政领域数字化发展。分领域探索建设服务质量和用户评价分享平台,建立群众网上参与服务评价机制。
(六)培育壮大市场激活消费需求。
13.提升城市生活服务品质。开展高品质生活城市建设行动。加快完善消费基础设施和服务保障体系,提高城市生活服务消费承载力。培育具有鲜明文化主题和地域特色,具备旅游休闲、文化体验、体育健身等功能,融合餐饮、娱乐、购物等业态的旅游休闲街区。到2025年,力争创建1个国家文化和旅游消费示范城市、3个国家文化和旅游消费试点城市,建设3—5个国家级夜间文化和旅游消费集聚区,打造20个文化特色鲜明的国家级、省级旅游休闲街区。
14.激活县乡生活服务消费。贯彻落实《关于进一步完善农牧区县乡村三级物流体系的方案》,完善县乡村三级物流网络,统筹县域邮政、供销、电商、快递、商贸流通等各类主体开展市场化合作,发展县域物流“统仓共配”模式。加快推进“互联网+”农产品出村进城工程。鼓励城镇市场主体到乡村设点,直接向农牧区居民提供服务。持续开展送医下乡、科技下乡、文化下乡、体育下乡等活动。到2025年,县物流仓储分拨配送中心整合县域快递物流资源达到80%以上,乡村站点“多站合一”比例超过50%。
15.优化生活性服务业功能布局。增加教育、医疗、养老、文化、体育等公共服务供给,补齐生活服务短板。调整优化教育资源布局,改善西宁、海东人口密集地区办学条件,提高青南地区学前教育普及水平。打造环西宁自驾、海东民俗体验、海北观光休闲、海南黄河风情、海西特色盐湖、黄南文化探秘、果洛生态文化、玉树康巴民宿自驾等精品生态旅游线路。推动优质医疗资源均衡布局,到2025年,建成1个国家区域医疗中心和海东、海南、玉树3个省级区域医疗中心。
16.推进服务业态融合发展。发展“互联网+公共服务”,健全线上线下融合互动的公共服务供给体系,扩大便民服务智能终端覆盖范围。丰富医养结合服务模式,完善国民体质监测网络,促进全民健身与全民健康深度融合。发展康养设备、运动装备、文创产品设计制造,实现服务需求与产品创新相互促进。推动特色小镇规范健康发展,集成文化旅游、高原康养、运动休闲、商贸流通、生活便利服务,打造综合服务载体。实施乡村旅游重点村镇建设工程,充分挖掘自然、历史、文化、民俗等资源内涵,推行各具特色的乡村旅游发展模式。“十四五”期间,创建省级特色小镇10个以上、在河湟谷地培育形成若干特色小镇群落,指导3家景区创新中国成立/中华人民共和国成立家5A级旅游景区、4家生态旅游区创新中国成立/中华人民共和国成立家生态旅游示范区,培育50个全国、省级乡村旅游重点村。
(七)优化营商环境。
17.积极融入新发展格局。主动对接新时代西部大开发、“一带一路”高质量发展国家战略,协同落实兰西城市群建设“1+3+10”合作协议,推动对口支援和东西部协作升级加力。推进西部陆海贸易新通道、格尔木陆港型国家物流枢纽建设,扩大中欧班列、南亚班列开行,高效运营综合保税区、保税物流中心,高质量建设跨境电商综试区。支持教育、医疗、文化等领域对外交流合作。
18.深化“放管服”改革。简化办税事项、精简办税流程、压缩办税时限,推行证明事项告知承诺制,巩固拓展“非接触式”办税缴费服务。压缩服务商标注册周期,严格执行市场准入全国“一张清单”管理模式,健全市场准入负面清单。鼓励连锁化运营,推广实施“一照多址”注册登记。
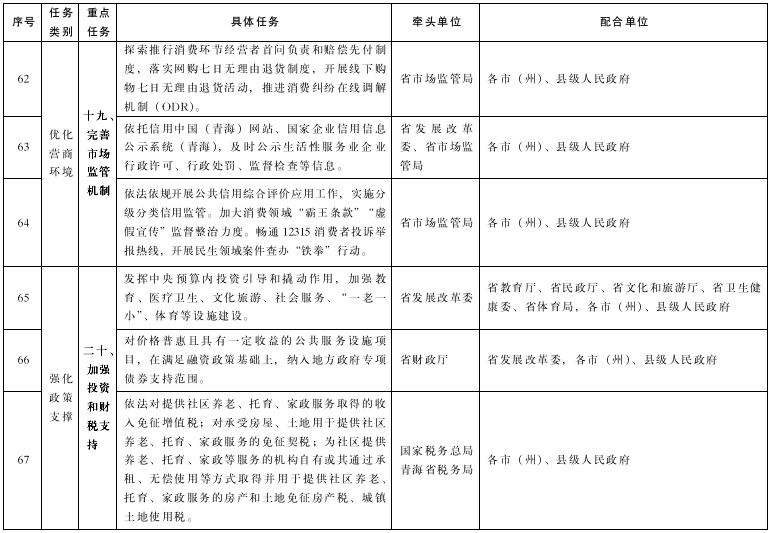
19.完善市场监管机制。探索推行消费环节经营者首问负责和赔偿先付制度,落实网购七日无理由退货制度,开展线下购物七日无理由退货活动,推进消费纠纷在线调解机制(ODR)。依托信用中国(青海)网站、国家企业信用信息公示系统(青海),及时公示生活性服务业企业行政许可、行政处罚、监督检查等信息。依法依规开展公共信用综合评价应用工作,实施分级分类信用监管。加大消费领域“霸王条款”“虚假宣传”监督整治力度。畅通12315消费者投诉举报热线,开展民生领域案件查办“铁拳”行动。
(八)强化政策支撑。
20.加强投资和财税支持。发挥中央预算内投资引导和撬动作用,加强教育、医疗卫生、文化旅游、社会服务、“一老一小”、体育等设施建设。对价格普惠且具有一定收益的公共服务设施项目,在满足融资政策基础上,纳入地方政府专项债券支持范围。落实国家相关税费支持政策,依法对提供社区养老、托育、家政服务取得的收入免征增值税;对承受房屋、土地用于提供社区养老、托育、家政服务的免征契税;为社区提供养老、托育、家政等服务的机构自有或其通过承租、无偿使用等方式取得并用于提供社区养老、托育、家政服务的房产和土地免征房产税、城镇土地使用税。
21.加大金融支持力度。鼓励各级政府性融资担保机构扩大小微企业融资担保业务范围,降低担保费率水平。引导银行加大对民营、小微企业信贷支持力度,提高信用贷款占比,持续增加首贷户,推广随借随还贷款模式,简化贷款审批流程。对省内金融机构为小微型生活性服务业企业发放贷款形成的损失或开展融资担保业务形成的担保代偿损失,按比例进行补偿。对符合条件的相关企业实现首发上市、新三板挂牌的,分阶段给予奖励;对通过区域性股权市场挂牌并完成股权、债权融资的,按融资总额一定比例给予不超过50万元的奖励;对在公开市场发行直接融资工具过程中发生的直接融资费用,按一定比例给予不超过200万元的补贴。鼓励保险机构开展生活性服务业保险产品和服务创新。
22.完善价格和用地等配套政策。合理制定实行政府定价的基础性公共服务价格标准,落实对相关服务机构用水用电用气的价格优惠政策。推广政府无偿或低价提供场地设施、市场主体微利运营模式,降低普惠性生活服务成本。经县级以上地方人民政府批准,对利用存量建筑兴办国家支持产业、行业提供普惠性生活服务的,可享受5年内不改变用地主体和规划条件的过渡期政策。对建筑面积300平方米以下或总投资30万元以下的社区服务设施,县级以上地方人民政府可因地制宜优化办理消防验收备案手续。补建社区“一老一小”、公共卫生、全民健身等服务设施,可依法依规适当放宽用地和容积率限制。在确保安全规范的前提下,提供社区群众急需服务的市场主体可租赁普通住宅设置服务网点。推进存量建筑盘活利用,支持西宁、海东等人口聚集区疏解腾退优先改造用于社区服务。
23.增强市场主体抗风险能力。建立救灾物资跨区域跨部门协调联动机制,健全政府储备与企业商业储备、实物储备与产能储备相结合、军民融合的多元化储备体系。对签订救灾物资紧急运输协议的企业开通运输绿色通道。延续实施阶段性降低失业、工伤保险费率政策,减轻生活性服务行业企业负担。按照失业保险保障标准与物价上涨挂钩联动机制,及时为符合条件的失业人员发放价格临时补贴。鼓励发展适应疫情常态化防控要求的生活性服务业新业态。
三、保障措施
(一)强化工作统筹协调。省发展改革委会同各地区、各部门抓好本方案落实,各市(州)人民政府要将推动生活性服务业补短板上水平工作纳入重要议事日程,各部门要按照职责分工,明确目标任务,抓好相关领域和行业支持生活性服务业发展工作,完善行业政策、标准和规范。
(二)压实地方主体责任。各市(州)、县级人民政府要切实履行主体责任,因地制宜、因城施策编制生活性服务业发展行动方案,研究制定具体措施。探索将生活性服务业发展纳入市(州)、县绩效考核范围,确保各项任务落地见效。
(三)加强统计监测评价。根据国家统一的生活性服务业统计分类标准和统计监测制度,建立常态化运行监测机制和多方参与评价机制,逐步形成信息定期发布制度。
(四)强化舆论宣传引导。各地区、各部门要广泛宣传动员,加强舆论引导,做好政策解读,主动回应社会关切,及时推广新机制、新经验、新做法,为生活性服务业发展营造良好氛围。本方案自印发之日起施行。
附件:《青海省推动生活性服务业补短板上水平提高人民生活品质行动方案(2022—2025年)》
??????重点任务责任清单
附件
《青海省推动生活性服务业补短板上水平提高人民生活品质
行动方案(2022—2025年)》重点任务责任清单










