各市、自治州人民政府,省政府各委、办、厅、局:
《青海省就业创业提质增效工程实施方案》已经省政府第104次常务会议审议通过,现印发给你们,请结合实际认真贯彻执行。
世界杯哪里下赌注办公厅
2022年5月25日
(此件公开发布)
青海省就业创业提质增效工程实施方案
为深入贯彻党中央、国务院关于稳就业、保就业决策部署,全面落实省委、省政府工作要求,切实做好新形势下全省就业创业工作,制定本方案。
一、总体要求
(一)指导思想。以习近平新时代中国特色社会主义思想为指导,全面贯彻党的十九大和十九届历次全会精神,深入落实习近平总书记参加全国两会青海代表团审议和考察青海时的重要讲话精神,坚持稳中求进工作总基调,坚持经济发展就业导向,围绕生态文明高地和产业“四地”建设,大力实施就业创业提质增效工程,提升劳动者就业增收水平,努力实现更加充分更高质量就业,为增进民生福祉、促进共同富裕,奋力谱写全面建设社会主义现代化国家青海篇章提供有力支撑。
(二)主要目标。紧紧围绕2022年《省政府工作报告》确定的城镇新增就业6万人,农牧区劳动力转移就业105万人次,城镇登记失业率、城镇调查失业率分别控制在3.5%和5.5%以内,高校毕业生总体就业率达到85%以上的预期目标,深入实施就业创业提质增效工程,提高城乡劳动者就业组织化程度,实现就业质量稳步提高,就业收入稳中有升。
二、主要措施
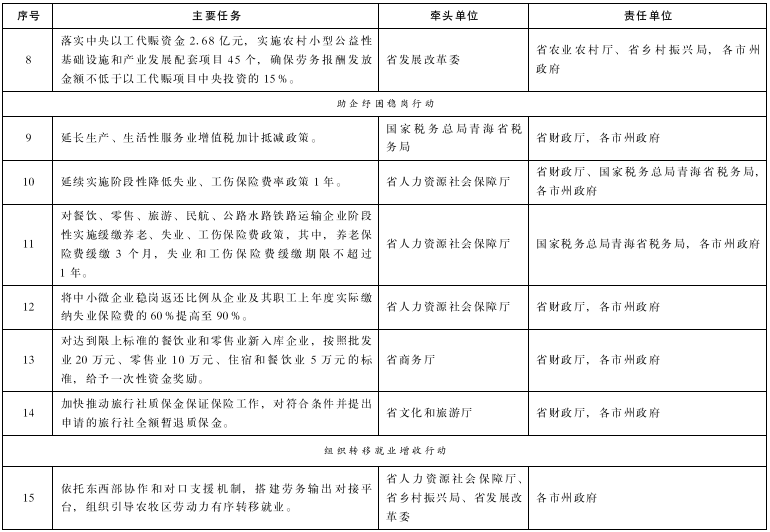
(一)产业发展拓岗行动。发挥市场主体带动就业效应,持续优化营商环境,推动个转企、小升规,加快中小微企业提档升级,持续扩大就业规模;紧盯生态文明高地和产业“四地”建设,发挥投资带动就业作用,培育新增规模以上工业企业30户以上,重点发展就业容量大的劳动密集型产业;推动企业复工达产,紧盯规上企业、新建项目用工需求,强化重点企业常态化用工保障,设立人社服务专员,提供一企一策用工指导服务,精准搭建用工对接平台;落实中央以工代赈资金2.68亿元,实施农村小型公益性基础设施和产业发展配套项目45个,确保劳务报酬发放金额不低于中央投资的15%,带动更多城乡劳动力就地就近就业增收。
(二)助企纾困稳岗行动。持续落实减税降费等政策,延长生产、生活性服务业增值税加计抵减政策至2022年底;引导金融机构对中小微企业和个体工商户贷款缓交利息;延续实施阶段性降低失业保险、工伤保险费率政策1年;对餐饮、零售、旅游、民航、公路水路铁路运输企业阶段性实施缓缴养老、失业、工伤保险费政策,其中,养老保险费缓缴3个月,失业和工伤保险费缓缴期限不超过1年;继续实施失业保险稳岗返还政策,将中小微企业返还比例从企业及其职工上年度实际缴纳失业保险费的60%提高至90%;利用省级促消费专项资金,对达到限上标准的餐饮业和零售业新入库企业,按照批发业20万元、零售业10万元、住宿和餐饮业5万元的标准,给予一次性资金奖励;加快推动旅行社质保金保证保险工作,对符合条件并提出申请的旅行社全额暂退质保金,推动旅游等行业加快复苏,全力稳住三产服务业用工规模。
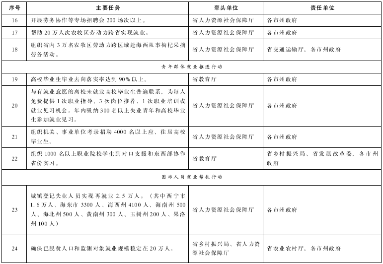
(三)组织转移就业增收行动。依托东西部协作和对口支援机制,广泛签订劳务协作协议,搭建有组织输出对接平台,开展劳务协作等专场招聘会200场次以上,帮助20万人次农牧区劳动力跨省实现就业;广泛动员社会力量,对人力资源服务机构和劳务经纪人组织劳动力外出务工的,及时兑现职业介绍补贴、劳务经纪人补贴等奖补政策;及时掌握海西枸杞采摘用工需求,搭建采摘劳务对接平台,组织3万名以上省内农牧区劳动力跨区域赴海西从事枸杞采摘劳务活动;依托就业、社保等数据平台获取我省劳动力在对口支援和东西部协作省份务工信息,定期掌握就业状况,协调解决实际困难;统筹疫情防控和企业用工需求,推行“点对点”外出务工服务,全力保障农民工就业增收。
(四)青年群体就业推进行动。健全高校毕业生就业网上签约系统,鼓励受疫情影响地区用人单位与毕业生实行网上签约。推进体检结果互认,指导用人单位根据工作岗位实际,合理确定入职体检项目;完善毕业生去向登记,严格落实高校毕业生毕业去向登记制度,确保高校毕业生毕业去向落实率达到90%以上;深入推进公共就业服务进校园,办好百日千万网络招聘等活动,综合运用线上失业登记、求职登记小程序、基层摸排等渠道,与有就业意愿的离校未就业高校毕业生普遍联系,为每人免费提供1次职业指导、3次岗位推荐、1次职业培训或就业见习机会;对延迟离校的毕业生,延长报到入职、档案转递、落户办理时限,取消毕业生到人才服务机构报到手续,可凭学历证书、劳动合同等直接落户;实施高校毕业生就业创业促进计划、青年就业启航计划,加强毕业生、退役军人等各类青年群体职业规划等指导服务,及时兑现税收优惠、社会保险补贴、一次性吸纳就业奖励、创业补贴等扶持政策;统筹实施“三支一扶”、西部计划、特岗教师等基层服务项目,稳定招收规模,畅通基层成长道路,引导毕业生到基层工作;贯彻落实国家就业见习岗位募集计划,鼓励符合条件的政府投资项目、重大科研项目和各类企事业单位设立见习基地,吸纳300名以上青年群体参加就业见习;做好机关、事业单位考录招聘,吸纳4000名以上应、往届高校毕业生在机关、事业单位就业;组织1000名以上职业院校学生到对口支援和东西部协作省份实习,通过工学交替、社会实践,助推留岗就业。
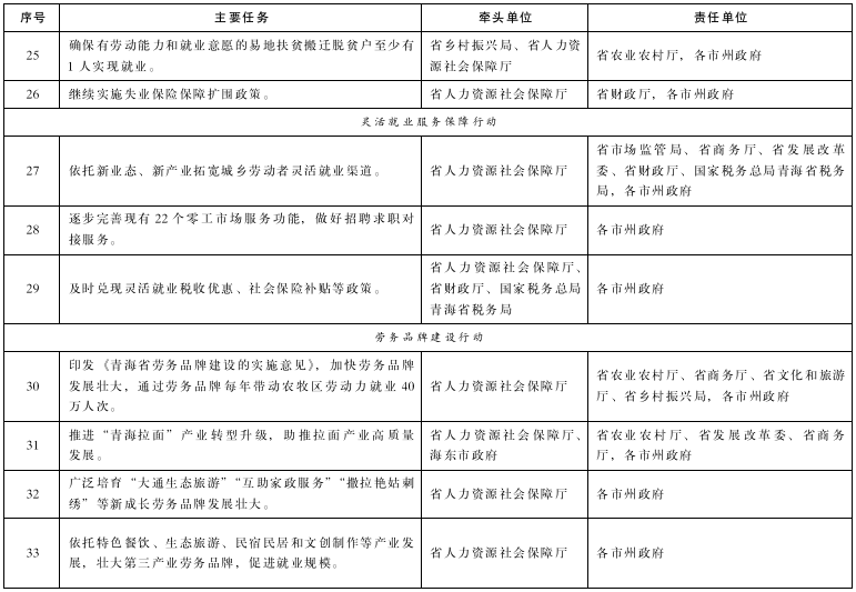
(五)困难人员就业帮扶行动。实施“就业援助月”等专项活动,加强就业困难人员实名制动态管理和分类帮扶,多渠道收集失业人员就业意愿和服务需求,全年帮助城镇登记失业人员实现再就业2.5万人;优先组织脱贫人口就业,依托新型城镇化建设和乡村振兴战略引导产业梯度转移,组织带动脱贫人口就业,确保已脱贫人口和监测对象就业规模稳定在20万人;发挥公益性岗位托底安置作用,对市场渠道难以就业的各类困难群体,通过生态管护、乡村公益性岗位统筹安排,确保零就业家庭动态清零;强化易地搬迁安置区就业服务体系建设,定向投送岗位,确保有劳动能力和就业意愿的易地扶贫搬迁脱贫户至少有1人实现就业;统一农民工和城镇职工失业保险参保缴费办法并享受同等待遇,继续实施失业保险保障扩围政策,向符合条件的失业农民工发放临时生活补助或失业补助金;对因疫情影响暂时失业且未参保的困难人员按规定给予临时救助。
(六)灵活就业服务保障行动。贯彻落实《关于支持多渠道灵活就业的若干措施》,劳动者以非全日制就业、自由职业、网络创业等形式就业,破除影响就业的户籍、社保等制度性障碍,拓宽城乡劳动者灵活就业渠道;鼓励各地因地制宜发展零工市场或劳务市场,逐步完善全省现有22个零工市场服务功能,加强灵活用工信息供给,做好招聘求职对接服务;落实重点群体灵活就业税费减免、社会保险补贴、行政事业性收费等扶持政策,支持城乡劳动者通过多种形式实现灵活就业,发挥灵活就业“蓄水池”作用;鼓励互联网平台企业降低平台服务费、信息中介费、加盟管理费等费用标准,支持城乡劳动者从事网络直播、社区电商、网约配送等新就业形态增加收入。
(七)劳务品牌建设行动。印发《青海省劳务品牌建设的实施意见》,加快劳务品牌发展壮大,通过劳务品牌每年带动农牧区劳动力40万人次就业;持续壮大拉面产业市场主体,制定产业规划、健全协调机制,加快推进海东拉面产业园、大数据平台建设,助推拉面产业提档升级;依托盐湖、清洁能源等高原特色产业,紧盯家政养老、餐饮服务、乡村旅游等领域,开展劳务品牌调研、评选活动,培树“大通生态旅游”“撒拉艳姑刺绣”“互助家政服务”等带动就业创业成效好的劳务品牌;选树推介2—3个劳务品牌示范典型,提升劳务品牌从业者职业归属感和认同感;组织推荐优秀劳务品牌参加全国展示大会和创业大赛,提升我省劳务品牌的影响力和知晓度;加强特色劳务品牌上下游产业链协同发展,为支持打造劳务品牌筑牢产业基础。
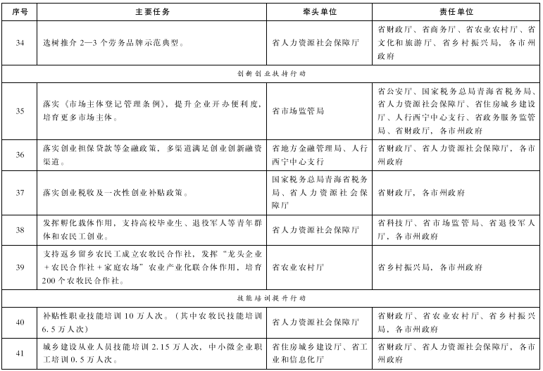
(八)创新创业扶持行动。落实《市场主体登记管理条例》,提升企业开办便利度,培育更多市场主体;落实创业担保贷款和贴息政策,对自主创业的个人和小微企业,分别给予最高不超过20万元和400万元的创业担保贷款;发挥政府性融资担保机构作用,引导更多金融资源支持创业就业,满足创业融资需求;落实支持和促进高校毕业生、返乡留乡农民工、退役军人等重点群体创业就业税收减免、创业补贴等政策;发挥“国家创业孵化示范基地”“国家科技企业孵化器”等示范引领作用,推动各类创业孵化基地、电商平台和园区(基地)等及时为重点群体创业提供场地支持、创业培训、创业指导、融资贷款等服务;打造一批高校创新创业培训活动品牌,面向大学生开展高质量、有针对性的创新创业培训;政府投资开发的创业载体要安排30%左右的场地,免费提供给高校毕业生创业者;支持返乡留乡农民工成立农牧民合作社,培育200个农牧民合作社,发挥好“龙头企业+农民合作社+家庭农场”农业产业化联合体作用;开展“创业创新大赛”及交流展示活动,弘扬创业创新风尚,营造创业创新氛围。
(九)技能培训提升行动。深入实施“技能中国———青海行动”,大力推进制造业技能根基行动,组织开展补贴性职业技能10万人次(其中农牧民技能培训6.5万人次)、城乡建设从业人员培训2.15万人次、中小微企业职工培训0.5万人次、高素质农牧民教育培训1万人次,农村脱贫人口(含监测帮扶对象)短期技能培训和乡村振兴创业致富带头人培训1万人次;深化产教融合,校企合作,定期发布市场紧缺职业和工种的目录,开展急需紧缺职业(工种)培训,帮助城乡劳动者掌握新技术、新装备等实操技能;支持中高等职业院校产教融合实训基地建设,指导各地加强公共实训基地建设运营,推动职业技能培训资源共建共享;创新开展特色产业、劳务品牌专项能力培训,提升技能培训针对性、有效性;实施巾帼家政、养老护理员专项培训,促进三产服务企业规模化、品牌化经营;完善职业技能评价政策,支持符合条件的用人单位和社会组织申报职业技能等级认定机构,制定小技能单元专项职业能力考核规范,完善多元化技能评价方式。
三、工作要求
(一)加强组织领导。各级政府要高度重视就业创业工作,主要负责同志要将促进城乡劳动者就业创业、增加收入作为“一把手”工程,亲力亲为、靠前指挥,统筹推进本地区稳就业促就业工作。各级促进就业议事协调机构要发挥牵总作用,抓好政策协调和工作落实,及时协调解决各类问题困难。各有关职能部门要各司其职、协同联动,合力推动就业创业具体任务落实见效。
(二)强化要素支撑。各地区、各部门要进一步发挥政策引领作用,积极争取产业项目、财政资金和社会资本支持就业创业。确保各类资金直达基层、惠及企业、服务民生。加快推进均等化基本公共就业服务,加大就业、社保、民政、市场监管数据共享力度,加强就业服务业务指导,强化基层工作力量,推进公共服务向“最后一公里”延伸。强化维权机制建设,推动企业依法规范用工,完善法律援助,加大违法违规惩处力度,依法保障广大就业者合法权益。
(三)注重宣传引导。充分利用各种宣传渠道和媒介,大力宣传各类支持就业创业政策措施,引导广大劳动者树立正确的择业观、劳动观、价值观。注重挖掘典型经验、典型事迹,大力弘扬劳模精神、劳动精神、工匠精神。牢牢把握舆论引导主动权,建立健全重大舆情沟通协调和应急处置机制,及时稳定社会预期。
(四)务求工作实效。坚持目标导向、问题导向和结果导向的有机统一,准确把握新形势下就业创业工作的新特点、新规律,聚焦市场主体和人民群众就业创业工作中的“急难愁盼”问题,不断优化服务方式,落实落细稳就业举措。加强就业形势分析研判,及时回应社会关切,确保各项就业目标完成和就业局势稳定,切实增强人民群众获得感和满意度。
附件:青海省就业创业提质增效工程重点任务清单





