各市、自治州人民政府,省政府各委、办、厅、局:
《青海省2022年综合医改重点工作任务》已经省政府同意,现印发给你们,请结合实际,认真抓好贯彻落实。
世界杯怎么下赌注办公厅
2022年5月11日
(此件公开发布)
青海省2022年综合医改重点工作任务
2022年是全面开启社会主义现代化建设新征程的关键一年,是实施“十四五”规划承上启下之年。全省综合医改要以习近平新时代中国特色社会主义思想为指导,全面贯彻落实党的十九大和十九届历次全会精神,围绕“均衡布局优质医疗资源,做到大病重病在本省就能解决,一般病在市县解决,头疼脑热在乡镇、村里解决”的目标,深化“五医”联动改革,推动体制机制创新,加快完善基本医疗卫生制度,为推动高质量发展、创造高品质生活提供健康支撑。
一、加大三明医改经验推广力度
(一)完善医改推进机制。各地区要把医改工作摆在重要位置,实行“一把手”负责制,由党委和政府主要负责同志或一位主要负责同志担任医改领导小组组长,由一位政府负责同志分管医疗、医保、医药工作,推进“药、价、保”联动改革,充分发挥医改领导小组的统筹协调作用。各市州党委常委会每年专题研究医改工作不少于1次。(各市州政府负责)
(二)健全考核评价机制。把深化综合医改工作纳入市州、县及省直相关部门年度目标责任制考核范围,提高履职效能。压实主体责任,制定改革台账,细化分解各市州、省直相关部门任务目标,明确完成时限,年底对账销号。完善考核评价体系,强化改革推进情况日常监测,实行定期通报,建立市州与相关部门“双向互评”考核制度。加强对省直相关部门和市州、县两级推广三明医改经验进展情况的跟踪监测和督查指导。(省医改领导小组秘书处、省直相关部门,各市州政府按职责分工负责)
(三)落实政府投入责任。各地区政府严格落实主体责任,强化对卫生健康事业的投入,按规定落实对公立医院符合规划的基本建设、设备购置和符合规定的离退休人员费用、重点学科发展、人才培养、政策性亏损及承担公共卫生任务、紧急救治、支医、区域医疗中心建设等投入责任,突出公立医院公益性。优化调整财政支出结构,切实加强疾病预防控制机构等公共卫生机构能力建设。(省财政厅、省卫生健康委、省发展改革委,各市州政府按职责分工负责)
二、完善公共卫生服务体系
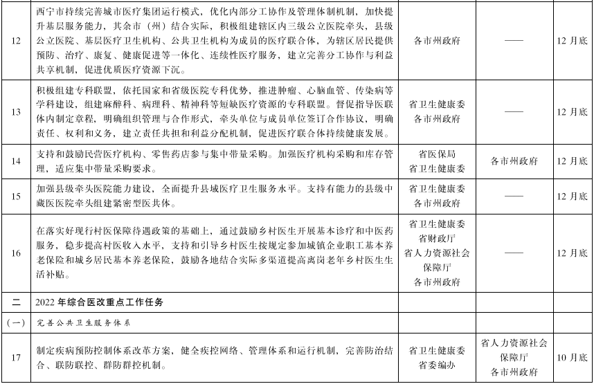
(四)深化疾病预防控制体系改革。制定疾病预防控制体系改革方案,健全疾控网络、管理体系和运行体制,完善防治结合、联防联控、群防群控机制。改善省、市州、县级疾控机构基础设施条件,提高传染病监测、慢性病防控、免疫规划、精神卫生等信息化程度,稳定人才队伍,提升现场调查处置和实验室检测等能力。推进公立医疗机构设立公共卫生科等直接从事疾控工作的科室,探索设立医疗卫生机构专兼职疾控监督员。(省卫生健康委、省委编办、省发展改革委、省财政厅、省人力资源和社会保障厅,各市州政府按职责分工负责)
(五)加强医防协同。完善疾控机构与医院、基层医疗卫生机构间的重大疾病预防控制协调机制,加快构建医防相结合的整合型医疗卫生服务体系。以癌症、心脑血管疾病、慢阻肺等重特大慢性病高危筛查干预项目为抓手,强化慢性病预防、早期筛查和综合干预,推进高血压、高血糖、高血脂“三高”共管,推动基层慢病医防融合。(省卫生健康委,各市州政府按职责分工负责)
三、推动公立医院高质量发展
(六)推进优质医疗资源扩容。推动实施高原医学研究中心建设,制定青海省国家区域医疗中心建设方案并组织实施,加快推进国家4所高水平医院支持4所省级医院建设工作,提升重特大疾病省域内治疗能力,逐步降低赴省外住院人次占比。积极推进世界杯怎么下赌注第二人民医院、海南州人民医院、玉树州人民医院与青海大学附属医院、青海红十字医院、省人民医院联合开展省级区域医疗中心建设。提高市(州)级公立医院医疗救治水平,逐步降低赴市(州)外住院人次占比。西宁市持续优化完善紧密型医疗集团建设,加强规范化管理。(省卫生健康委、省发展改革委、省财政厅、省人力资源和社会保障厅、省委编办、省医保局、省教育厅、省科技厅,各市州政府按职责分工负责)
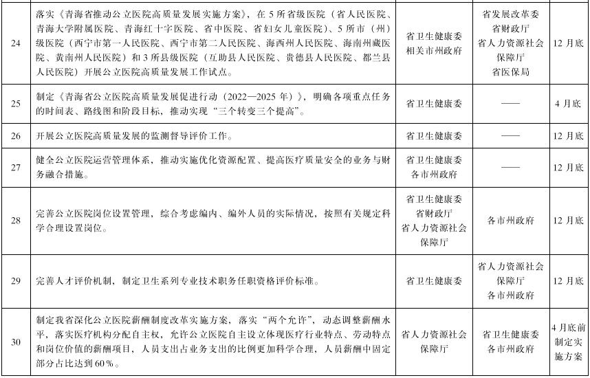
(七)开展公立医院高质量发展试点。落实《青海省推动公立医院高质量发展实施方案》,在5所省级医院(省人民医院、青海大学附属医院、青海红十字医院、省中医院、省妇女儿童医院)、5所市(州)级医院(西宁市第一人民医院、西宁市第二人民医院、海西州人民医院、海南州藏医院、黄南州人民医院)和3所县级医院(互助县人民医院、贵德县人民医院、都兰县人民医院)开展公立医院高质量发展工作试点。制定《青海省公立医院高质量发展促进行动(2022—2025年)》,明确各项重点任务的时间表、路线图和阶段目标,推动实现“三转变三提高”。开展公立医院高质量发展监测督导评价工作。健全公立医院运营管理体系,推动实施优化资源配置、提高医疗质量安全的业务与财务融合措施。(各市州政府,省卫生健康委、省财政厅、省人力资源和社会保障厅、省医保局、省发展改革委按职责分工负责)
(八)深化人事薪酬制度改革。逐步消化现有编外聘用专业技术人员,对符合条件的,可通过公开招聘等严格规范的程序择优聘用,纳入编制管理。完善公立医院岗位设置管理,综合考虑编内、编外人员的实际情况,按照有关规定科学合理设置岗位。完善人才评价机制,制定卫生系列专业技术职务任职资格评价标准。结合实际,制定深化公立医院薪酬制度改革实施方案,落实“两个允许”,动态调整薪酬水平,落实医疗机构分配自主权,允许公立医院自主设立体现医疗行业特点、劳动特点和岗位价值的薪酬项目,人员支出占业务支出的比例更加科学合理,人员薪酬中固定部分占比达到60%。稳妥有序向医疗技术水平高、技术能力强、人事管理完善的三级医院下放高级职称评审权限。落实基层卫生事业单位“双定向”专业技术岗位比例,推进县域卫生专业人才统筹使用,加强专业技术人员考核。(省人力资源和社会保障厅、省委编办、省卫生健康委,各市州政府按职责分工负责)
(九)强化内部绩效评价。加强公立医院、妇幼保健机构绩效考核工作,建立内部综合绩效考核指标体系,全面考核运营管理实施效果。通过强化信息技术保证考核质量,考核结果与财政投入、医保支付、绩效工资总量核定、医院等级评审等有机结合。(省卫生健康委、省财政厅、省医保局、省人力资源和社会保障厅,各市州政府按职责分工负责)
(十)加强综合监管。进一步推进医疗卫生行业综合监管制度建设。把合理用药、规范诊疗情况作为医疗机构信息公开重要内容。推进药品使用监测工作,基本覆盖100%二级及以上公立医疗机构和80%基层医疗机构。(省直相关部门,各市州政府按职责分工负责)
四、加快建立就医新格局
(十一)做实做优县域紧密型医共体。全面落实《关于推进县域紧密型医共体建设全覆盖的意见》,推动实现人财物统一运行管理,提高县域紧密型医共体建设质量。推进医保总额付费、编制资源统筹、基本公共卫生服务经费打包改革等工作,开展紧密型县域医共体建设情况进展和效果监测评价,强化绩效考核结果运用。加强乡村医生队伍建设,实行“县聘乡用、乡聘村用”。深入开展“优质服务基层行”活动,扎实开展家庭医生签约服务。县域内住院量占比、基层医疗机构门急诊人次占比较上年度明显提高。(各市州政府,省卫生健康委、省委编办、省医保局、省人力资源和社会保障厅、省财政厅按职责分工负责)
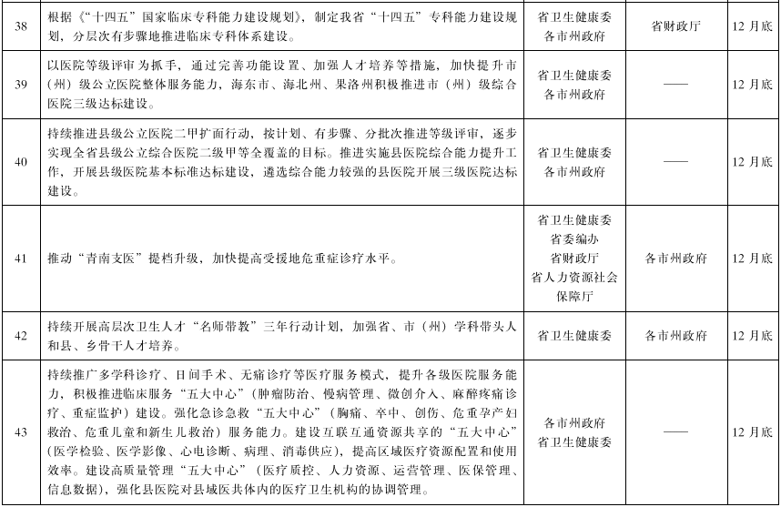
(十二)提升医疗服务能力。根据《“十四五”国家临床专科能力建设规划》,制定我省“十四五”专科能力建设规划,分层次有步骤地推进临床专科体系建设。以医院等级评审为抓手,通过完善功能设置、加强人才培养等措施,加快提升市州级公立医院整体服务能力,世界杯怎么下赌注、海北州、果洛州积极推进市州级综合医院三级达标建设。持续推进县级公立医院二甲扩面行动,按计划、有步骤、分批次推进等级评审,逐步实现全省县级公立综合医院二级甲等全覆盖的目标。推进实施县医院综合能力提升工作,开展县级医院基本标准达标建设,遴选综合能力较强的县医院开展三级医院达标建设。推动“青南支医”提档升级,加快提高受援地危重症诊疗水平。持续开展高层次卫生人才“名师带教”三年行动计划,加强省、市州学科带头人和县、乡骨干人才培养。(各市州政府,省卫生健康委、省委编办、省财政厅、省人力资源和社会保障厅按职责分工负责)
(十三)创新医疗服务模式。持续推广多学科诊疗、日间手术、无痛诊疗等医疗服务模式,提升各级医院服务能力,积极推进临床服务“五大中心”(肿瘤防治、慢病管理、微创介入、麻醉疼痛诊疗、重症监护)建设;强化急诊急救“五大中心”(胸痛、卒中、创伤、危重孕产妇救治、危重儿童和新生儿救治)服务能力;建设互联互通资源共享的“五大中心”(医学检验、医学影像、心电诊断、病理、消毒供应),提高区域医疗资源配置和使用效率;建设高质量管理“五大中心”(医疗质控、人力资源、运营管理、医保管理、信息数据),强化县医院对县域医共体内医疗卫生机构的协调管理。(各市州政府,省卫生健康委按职责分工负责)
(十四)加快卫生信息化建设。推进各市州全民健康信息平台与省级全民健康信息平台的数据对接,推动实现全省卫生健康信息互联互通,西宁市、世界杯怎么下赌注、海北州积极推进区域全民健康信息平台建设,果洛州、玉树州、海西州、海南州、黄南州加快推进州级平台数据汇聚分析,提升数据质量。各市州至少50%的县域医共体完成信息化建设,推进医共体成员单位业务管理、电子病历和转诊服务等数据互联互通,提高医共体“六统一”管理。推进电子病历分级评价,三级、二级医疗机构电子病历应用水平分别达到四级、三级要求。(各市州政府,省卫生健康委、省发展改革委按职责分工负责)
五、深化医疗保障制度改革
(十五)健全待遇保障机制。制定健全重特大疾病医疗保险和救助制度的政策措施。支持商业保险机构开发与基本医疗保险相衔接的商业健康保险产品,更好覆盖基本医保不予支付的费用。加强高额医疗费用监测,建立健全防范因病致贫返贫的长效机制。扩大门诊慢特病相关费用跨省直接结算覆盖范围和结算病种。(省医保局、青海银保监局,各市州政府按职责分工负责)
(十六)持续深化医保支付方式改革。启动实施《青海省DRG/DIP支付方式改革三年行动方案》,在世界杯怎么下赌注全面推行DIP付费,其他市州全面推行DRG付费方式改革,DRG/DIP付费医保基金支出占统筹区内住院医保基金支出不低于30%。探索符合中医药特点的医保支付政策,引导基层医疗机构提供适宜的中医药服务。将符合条件的中藏(蒙)医院自制制剂、医疗服务项目纳入医保支付范围。(省医保局,各市州政府按职责分工负责)
(十七)推进医疗服务价格改革。完善医疗服务价格动态调整机制,年内适时开展医疗服务价格调整,公立医院医疗服务收入占医疗收入的比例达到35%以上。建立常态化医药价格监测评估机制,加强药品、医用耗材和医疗服务价格基础数据收集、整理和评估监测,为确定支付标准和调整价格提供科学依据。(省医保局、省卫生健康委,各市州政府按职责分工负责)
(十八)强化医保基金监管。积极推进医疗保障基金监管制度体系改革,完善日常巡查、专项检查、飞行检查等相结合的多形式检查制度,持续开展打击欺诈骗保专项治理和医保飞行检查。建立健全医保信用管理制度,逐步将定点医药机构、药品生产及配送企业、医保经办服务机构、参保患者纳入青海医保信用体系,依法依规开展失信联合惩戒。(省医保局、各市州政府按职责分工负责)
六、强化药品医用耗材供应保障
(十九)常态化制度化开展药品耗材集中带量采购。持续跟进落实国家集中带量采购中选药品医用耗材的采购和使用工作。对国家集中采购以外费用较高的药品医用耗材,组织开展省级集中带量采购,积极组建或加入省际采购联盟,逐步扩大集中招采品种范围,推动更多的药品医用耗材降低价格。国家和省级(省际联盟)组织的集中带量采购药品总数达到450个。公立医疗机构集中招标采购药品使用率不低于70%。落实集中带量采购医保资金结余留用政策。(省医保局、省财政厅、省人力资源和社会保障厅、省卫生健康委,各市州政府按职责分工负责)
(二十)规范药品合理使用。优先使用基本药物、集中招标采购和医保目录内药品,三、二、一级及以下医疗机构基本药物使用金额占比不低于25%、47%、50%。推动城市医疗集团、县域医共体内部上下用药衔接。推进实施公立医院总药师制度试点工作,为患者提供专业化的药学服务。(省卫生健康委、省医保局,各市州政府按职责分工负责)
七、传承创新发展中藏医药事业
(二十一)推动中藏医药传承创新发展。推进国家中医药传承创新工程、中医疫病防治基地项目建设,加快实施黄南州、果洛州藏医院中医特色重点医院项目。建设全国基层名老中医药专家传承工作室12个、省级中藏医流派工作室8个。实施基层中医药服务能力建设项目,加强县级中藏医医院特色优势专科(专病)建设和中藏医适宜技术推广,切实提高中藏医优势病种诊疗能力和综合服务能力。实施中藏医药康复能力提升项目,不断拓展中藏医药康复服务,充分发挥中藏医药在“治未病”、重大疾病治疗和疾病康复中的重要作用。(省卫生健康委、省发展改革委、省财政厅,各市州政府按职责分工负责)
八、加强措施保障和组织实施
(二十二)强化责任落实。各地区要采取有力措施统筹推动各项工作,细化改革任务,明确目标责任,确保各项任务落地见效。省直相关部门要密切协作,加强“五医”政策统筹协调和综合配套,细化完善措施,加强对基层的指导,推进改革系统集成。各级医改领导小组秘书处要切实履行职责,强化沟通协调,定期开展工作调度,对措施落实不到位、进度明显滞后的,采取通报、督办、约谈等方式,督促任务落实。加强医改监测,强化对数据的分析评估,为持续推进改革提供决策依据。(各市州政府,省直相关部门按职责分工负责)
(二十三)加强改革创新。加大对承担国家和省级相关试点任务的地区及机构、真抓实干成效明显地方的支持力度,鼓励各地结合实际,在相关改革中先行先试,大胆突破创新,形成一批改革经验,对推广三明医改经验成效明显的地区,在安排医疗服务与保障能力提升补助资金等方面给予倾斜。(省医改领导小组秘书处、省财政厅、省卫生健康委,各市州政府按职责分工负责)
(二十四)加大宣传培训。及时宣传报道改革成果,进一步加强对医改典型经验的挖掘、总结、提炼和推广,营造深化医改的良好氛围,主动回应社会关切,引导合理预期。强化政策解读,提高各级管理人员和医务人员的政策水平及执行能力,推动改革取得实效。(省医改领导小组秘书处、省直相关部门,各市州政府按职责分工负责)
附件:青海省推广三明医改经验暨2022年综合医改重点工作任务台账









