世界杯怎么下赌注

中国·青海门户网—世界杯哪里下赌注办公厅关于印发2022年政务公开工作台账的通知

世界杯怎么下赌注

 
您的位置:首页 > 政务公开 > 政策信息 > 省政府信息
 
世界杯哪里下赌注办公厅关于印发2022年政务公开工作台账的通知
青政办〔2022〕32号
 
 

各市、自治州人民政府,省政府各委、办、厅、局:

根据《国务院办公厅关于印发2022年政务公开工作要点的通知》(国办发〔2022〕8号)要求,经省政府同意,现将我省《2022年政务公开工作台账》印发给你们,请结合实际认真抓好贯彻落实。

世界杯哪里下赌注办公厅

2022年5月20日

(此件公开发布)


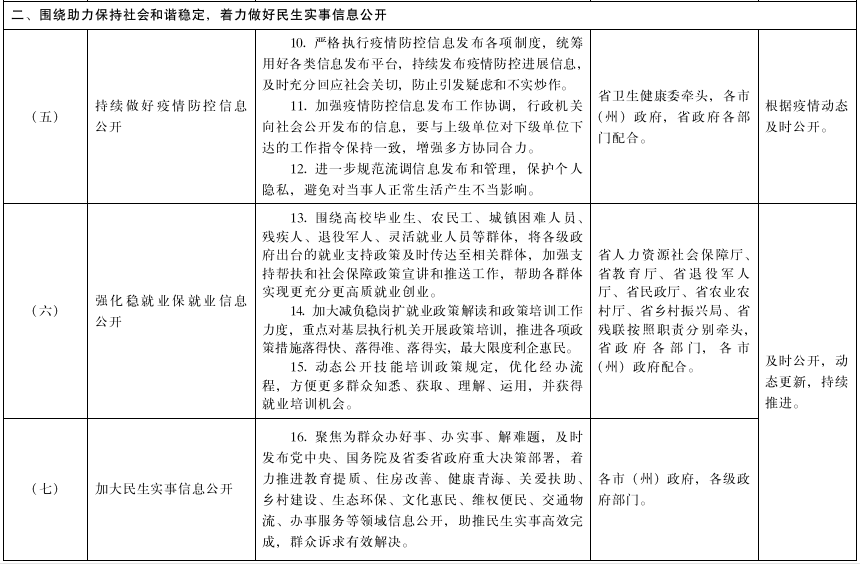
2022年政务公开工作台账

 
蚂蚁超级镜像 批量镜像网站 主动推送镜像站群 YES镜站站群引擎 镜像站群霸屏 MirrorElf 镜像精灵 站群克隆软件 开源整站镜像工具 >网站地图-sitemap