各市、自治州人民政府,省政府各委、办、厅、局:
《青海省“十四五”公共服务规划》已经省政府第99次常务会议审议通过,现印发给你们,请结合实际,认真抓好贯彻落实。
????????????????????????????????????????????????????????世界杯怎么下赌注办公厅
?????????????????????????????????????????????????????????2022年3月23日
?????????????????????????????????????????????????????????(此件公开发布)
青海省“十四五”公共服务规划
序言
为贯彻落实党中央、国务院和省委、省政府关于保障和改善民生的总体部署,推动公共服务高质量发展,依据《青海省国民经济和社会发展第十四个五年规划和二〇三五年远景目标纲要》,结合国家《“十四五”公共服务规划》,编制《青海省“十四五”公共服务规划》。本规划主要涵盖幼有所育、学有所教、劳有所得、病有所医、老有所养、住有所居、弱有所扶、优军服务保障和文体服务保障领域公共服务,是全省“十四五”时期乃至更长一段时期促进公共服务发展的综合性、基础性、指导性文件。规划期为2021—2025年。
为明确公共服务供给权责关系,合理界定政府职责,根据国家《“十四五”公共服务规划》,公共服务分为基本公共服务和非基本公共服务,非基本公共服务细分为普惠性非基本公共服务和生活性服务。其中,基本公共服务是保障全体人民生存和发展基本需要、与经济社会发展水平相适应的公共服务,政府承担保障供给数量和质量的责任;普惠性非基本公共服务是为满足公民更高层次需求、保障社会整体福利水平所必需但市场自发供给不足的公共服务,政府通过支持公益性社会机构或市场主体,增加服务供给,提升服务质量,实现大多数公民以可承受价格付费享有;生活性服务是为满足公民多样化、个性化、高品质生活服务需求,完全由市场供给、居民付费享有的公共服务,政府主要负责营造公平竞争的市场环境,引导行业规范可持续发展。
目录
第一章?发展基础……..........................................…………………………………………(8)
第一节?发展现状……………....................................………………………………(8)
第二节?发展环境……………....................................……………………………(11)
第二章?总体要求………………………...........................................……………………(12)
第一节?指导思想…………....................................………………………………(12)
第二节?基本原则………………....................................…………………………(13)
第三节?主要目标………………………...................................…………………(13)
第三章?健全完善公共服务体制机制………….........................................……………(17)
第一节?健全基本公共服务标准体系………….............................…………(17)
第二节?加大普惠性非基本公共服务政策支持…….........................……(21)
第三节?推动生活性服务品牌化标准化发展…….........................………(22)
第四章?推进基本公共服务均等化……………........................................……………(23)
第一节?幼有所育…………………………………..................................………(23)
第二节?学有所教………………………………..................................…………(25)
第三节?劳有所得……………………………….................................…………(26)
第四节?病有所医………………………….................................………………(27)
第五节?老有所养………………….................................………………………(29)
第六节?住有所居…………………………................................………………(31)
第七节?弱有所扶…………………...............................………………………(32)
第八节?优军服务保障……………….............................……………………(34)
第九节?文体服务保障…………………………............................…………(36)
第五章?扩大普惠性非基本公共服务供给…….....................................……………(37)
第一节?支持普惠托育服务发展……………….........................…….……(38)
第二节?推进学前教育普及普惠发展……………........................………(39)
第三节?巩固提高高中阶段教育普及水平………......................………(40)
第四节?打造优质高效医疗服务体系…………….......................………(41)
第五节?构建普惠养老服务体系……………………........................……(43)
第六节?提升城镇住房综合保障能力………………......................……(44)
第六章?丰富多层次多样化生活性服务供给……....................................…………(45)
第一节?丰富医疗健康服务业态……………........................……………(46)
第二节?加快养老服务产业发展………………........................…………(47)
第三节?深化文化旅游融合发展………........................…………………(48)
第四节?推进智慧广电创新发展…………........................………………(49)
第五节?推动体育产业高质量发展…………….......................…………(50)
第六节?促进家政服务业提质扩容……………….......................………(51)
第七章?促进公共服务提质增效……………………....................................………(52)
第一节?统筹规划公共服务设施布局…………......................…………(52)
第二节?构建多元化公共服务供给模式…….....................……………(53)
第三节?优化公共服务市场环境……….......................…………………(55)
第四节?提升公共服务便利共享水平………….....................…………(56)
第八章?强化公共服务要素支撑………...................................……………………(57)
第一节?提升财政保障能力……………………….........................………(58)
第二节?加强人才队伍建设…………………….........................…………(59)
第三节?优化土地要素供给……………….........................………………(60)
第九章?加强规划实施保障………………....................................…………………(61)
第一节?加强组织领导………………………...........................……………(61)
第二节?强化监督评估………………………...........................……………(62)
第三节?注重舆论引导………………………...........................……………(62)
第一章?发展基础
公共服务关乎民生,连接民心。“十三五”期间,我省深入践行与全国同步实现全面建成小康社会的目标要求,主动顺应人民群众对美好生活的向往,健全制度,强化供给,提高质量,覆盖城乡、布局合理、功能完善的基本公共服务体系更加完善,多元参与、水平适度、普惠可及的非基本公共服务孕育发展,全省各族群众多层次、多样化民生需求得到更好满足。
第一节?发展现状
公共服务体系逐步健全。《青海省“十三五”基本公共服务均等化规划》深入实施,以基本公共服务清单为核心,以促进区域间、城乡间、人群间基本公共服务均等化为主线,以各领域重点任务、保障工程为依托的基本公共服务制度建立健全。全省75%以上支出投入民生事业,基本公共服务项目和标准全面落实,公共服务资源持续向农村牧区、贫困地区和困难群众倾斜,城乡区域间基本公共服务差距不断缩小。户籍制度改革持续深化,居住证制度有效落实,进城落户农牧业转移人口及其他常住人口合法权益得到切实保障。
教育发展水平显著提升。学前教育网络基本完善,“控辍保学”经验全国推广,实现县域内义务教育基本均衡发展,高中阶段教育加快普及,高等教育综合实力稳步提升,学前教育毛入园率、义务教育巩固率、高中阶段毛入学率和高等教育毛入学率分别达到91.83%、97%、91.79%和45.57%。教育生均拨款、公用经费补助制度更加健全,15年教育资助体系更加完善,教育支出实现“两个只增不减”。
劳动就业形势稳中向好。创新实施就业优先政策,鼓励创业带动就业,就业形势总体稳定,就业结构持续优化,就业质量不断提升,五年城镇新增就业31.2万人,农牧区劳动力转移就业566万人次,城镇登记失业率控制在3.5%以内。劳动者素质稳步提高,职业技能培训城乡劳动者50.88万人次,劳动年龄人口平均受教育年限提高至9.7年。劳动者权益保障有效加强,企业劳动合同签订率达到95%以上。
健康青海行动富有成效。覆盖全省的基本公共卫生服务、基本医疗服务、基本医疗保障和基本药物供应体系初步建立,每千人口拥有医疗机构床位6.96张、执业(助理)医师3.09人、注册护士3.32人,人均期望寿命提高至73.7岁,孕产妇死亡率、婴儿死亡率和5岁以下儿童死亡率分别下降至24.71/10万、7.01‰和9.08‰,居民健康素养水平提高至16.35%,主要健康指标逐步接近全国平均水平。
社会保障体系日臻完善。社会保障统筹层次和待遇水平稳步提高,城乡居民养老保险待遇确定和基础养老金正常调整机制建立健全,企业职工基本养老保险、失业保险和工伤保险省级统筹制度不断完善,各类救助保障标准连年提高,城乡低保标准年均增幅10%以上。覆盖城乡的养老服务政策体系基本形成,养老服务设施实现县域全覆盖。城乡居民住房条件明显改善,实施城镇保障性安居工程28.93万套,改造农牧民危旧房20万户。退役军人工作体系全面构建,转业军官和安排工作退役士兵安置率95%以上,优抚对象抚恤补助标准自然增长机制逐步健全。残疾人权益保障机制不断完善,助残扶残事业接续发展。
文体旅游事业繁荣发展。深入实施文化惠民工程,五级公共文化网络覆盖率达98%,村级综合性文化服务中心建设全覆盖,广播、电视综合人口覆盖率分别达到99.05%和99.11%,85.7%的市州级以上广电播出机构具备高清电视节目播出能力,网络广播电视台等新媒体建设成效明显,涉藏州县级应急广播体系全面建成,直播卫星用户得到全面维护。全民健身活动广泛开展,人均体育场地面积达2.57平方米,大型体育场馆免费或低收费开放率达到100%,经常参加体育锻炼人数比例达到35.1%。
生活性服务业日益活跃。居民消费水平不断提升,消费结构持续优化,常住居民人均服务性消费支出占居民人均消费支出比重为37%。托育资源供给逐步增加,养老服务市场全面放开,家政服务业提质扩容。文化旅游融合优势叠加,接待游客1.9亿人次,旅游总收入2100亿元。“体育+品牌+城市”特色发展,健身休闲、竞赛表演、场馆服务、体育培训等产业规模不断扩大。“互联网+社会服务”新业态开始涌现,社会服务向数字化、网络化、多元化发展。
第二节?发展环境
经济发展进入新阶段。全省综合经济实力大幅提升,深化改革红利持久释放,社会和谐局面日益巩固,发展的稳定性、竞争力和抗风险能力不断增强,经济社会发展长期向好,为保障和改善民生提供坚实基础。
科技创新催生新动能。新一轮科技革命深入发展,人工智能、大数据、云计算、物联网等新技术广泛应用,推动生产生活方式发生前所未有的变革,促进公共服务能力提升和供给方式创新,有力推动需求加速释放和消费升级。
人口发展呈现新趋势。常住人口低速增长,人口流动相对活跃,就业、教育、医疗、住房等需求持续增加。城镇化进程加快推进,对城镇公共服务资源配置和供给能力带来较大压力。人口老龄化程度持续加深,生育政策调整完善,养老、托育、社保等面临新挑战。
民生需求仍有新期待。各族群众对美好生活更加向往,民生需求呈现多样化、多层次特点,基本公共服务兜底保障需求持续旺盛,非基本公共服务普惠性需求日趋活跃,公共服务保障水平成为影响人民群众获得感、幸福感、安全感的重要因素。供给能力面临新挑战。区域间、城乡间、人群间基本公共服务仍有差距,不平衡不充分的问题依然突出。非基本公共服务供给尚显不足,优质资源总体短缺。公共服务资源配置机制不尽完善,设施布局与人口分布匹配不够,服务效能有待提高。
第二章?总体要求
民之所盼,政之所要。“十四五”时期,健全完善公共服务体系,着力构建共建共享格局,扎实推动公共服务高质量发展,是认真践行以人民为中心的发展思想、持续改善人民生活品质的重要举措,是促进社会公平正义、扎实推动共同富裕的应有之义。
第一节?指导思想
以习近平新时代中国特色社会主义思想为指导,全面贯彻落实党的十九大和十九届历次全会精神,深入贯彻习近平总书记考察青海重要讲话精神,坚持以人民为中心的发展思想,完整、准确、全面贯彻新发展理念,更好融入和服务新发展格局,坚持系统观念,强化底线思维,以“一优两高”战略部署为牵引,牢牢抓住人民群众最关心最直接最现实的民生问题,持续推进基本公共服务均等化,多元扩大普惠性非基本公共服务供给,丰富多层次多样化生活性服务供给,稳步提升公共服务保障水平,为聚力打造生态文明高地、加快建设产业“四地”兜牢民生底线,不断增强人民群众的获得感、幸福感、安全感,促进人的全面发展和社会全面进步,推动全体人民共同富裕迈出坚实步伐。
第二节?基本原则
立足实际,量力而行。准确把握公共服务的范围、内容和标准,关注回应群众呼声,合理引导社会预期,综合考虑经济社会发展水平和财力负担可持续性,健全完善投入保障和动态调整机制,持续加大民生领域投入力度。
坚守底线,保障基本。牢牢把握基本民生需要,优先保障基本公共服务供给,统筹推进基本公共服务达标行动和实施标准落地落实,促进基本公共服务资源向薄弱环节、重点人群、边远地区和民族地区倾斜,织牢织密民生保障网。
政府主导,分类施策。突出政府在基本公共服务保障中的主体责任,明确服务内容和标准,增强兜底保障能力,推进基本公共服务均等化。政府引导、社会参与,优化资源配置,扩大普惠性非基本公共服务供给,推动生活性服务高品质多样化发展。
多元联动,普惠共享。厘清政府权责边界,放宽市场准入,放管结合,支持多元主体参与公共服务供给,推动优质服务资源提质扩容和延伸下沉,实现非基本公共服务付费可享有、价格可承受、质量有保障、安全有监管。
第三节?主要目标
到2025年,统筹城乡的公共服务制度更加健全,保障机制更加有效,服务体系更加完善,政府保障基本、社会多元参与、全民共建共享的公共服务供给格局基本形成,民生福祉达到新水平。
———基本公共服务实现提标增效。幼有所育、学有所教、劳有所得、病有所医、老有所养、住有所居、弱有所扶等基本公共服务制度更加健全,实施标准更加规范,供给保障更加充足,城乡、区域、群体间差距明显缩小,实现均等享有、便利可及。
———普惠性非基本公共服务实现提质扩容。政府主导、多元参与的普惠性公共服务供给格局更加稳固,服务内容更加丰富,获得方式更加便捷,服务价格更可承受,实现服务数量与质量双提升,更好满足人民日益增长的美好生活需要。
———生活性服务实现提档升级。医疗健康、养老育幼、文体旅游、家政服务与人民群众多样化、个性化、高品质需求更加适应,供给市场更加活跃,服务方式更加新颖,品牌建设更加多样,逐步实现需求牵引供给、供给创造需求的动态平衡。
展望到二〇三五年,基本公共服务均等化基本实现,幼有善育、学有优教、劳有厚得、病有良医、老有颐养、住有宜居、弱有众扶的高水平公共服务体系初步构建,人民生活更加美好,城乡居民生活水平差距显著缩小,人的全面发展、共同富裕取得实质性进展。






注:1.〔〕内数据为5年累计数。
???2.新建城区、居住(小)区配套建设养老服务设施达标率:按照《国务院关于加快发展养老服务业的若干意见》规定,各地在制定相关规划时,必须按照人均用地不少于0.1平方米的标准,分区分级规划设置养老服务设施;凡新建城区和居住(小)区,要按标准要求配套建设养老服务设施。
???3.公共文化设施包括公共图书馆、文化馆(站)、博物馆和艺术演出场所。
???4.人均体育场地面积:体育场地内可供开展训练、比赛和健身活动的有效面积与人口的比值。
第三章?健全完善公共服务体制机制
坚持社会公平、效益优先,合理划分基本和非基本公共服务范围,妥善处理政府与市场的关系,加快构建政府保障基本、市场机制充分发挥、社会各方广泛参与的公共服务多元供给格局。
第一节?健全基本公共服务标准体系
制定完善基本公共服务实施标准。围绕“幼有所育、学有所教、劳有所得、病有所医、老有所养、住有所居、弱有所扶,优军服务保障和文体服务保障”民生保障目标,对标国家基本公共服务标准,结合我省经济基础、资源禀赋、空间布局、人口结构和变动趋势、财政承受能力等因素,制定完善全省基本公共服务实施标准,科学合理确定服务对象、服务内容、服务标准、支出责任等,确保内容无缺项、人群全覆盖、标准不高攀、投入有保障、服务可持续。统筹经济社会发展和财政保障能力,建立实施标准动态调整机制。
加快城乡基本公共服务制度统筹。实施乡村建设行动,增加农牧区教育、医疗、养老、文化等服务供给,推进城乡基本公共服务标准统一、制度并轨。健全以公民身份号码为标识、与居住年限等条件相挂钩的非户籍人口基本公共服务提供机制,稳步实现基本公共服务由常住地供给、覆盖全部常住人口。落实农牧业转移人口动态管理和信息共享机制,完善教育、基本公共卫生等转移支付分配办法,实现相关经费可携带。
推进重点领域基本公共服务标准化工程。严格执行公共教育、社会保险、就业创业、社会服务、住房保障、公共文化体育等重点领域国家标准和行业标准,衔接修订地方标准,建立与全省基本公共服务实施标准相配套的标准支撑体系。持续推进海晏县基本公共服务标准化综合试点工作。制定完善义务教育学位配置标准,健全校园校舍、师资队伍、教学装备、经费保障等办学条件标准化推进机制,确保“两免一补”等资助政策城乡学生全覆盖。深入实施人力资源社会保障领域基本公共服务标准化管理,细化服务事项,优化服务流程,明确服务要求。建立基本养老服务清单制度,科学界定服务对象,明确服务项目、内容、标准和支出责任,推动行业组织和机构开展标准化管理,实现养老服务规范化、标准化、精准化发展。健全完善残疾人服务标准化体制机制,规范残疾人评定和残疾人证审核发放管理,推行残疾人证电子证照应用。制定出台《青海省全民健身条例》,实施推广《国家体育锻炼标准》《普通人群体育锻炼标准》等。
提升基本公共服务供给保障能力。依据服务半径和服务人口,统筹基本公共服务设施布局、人员配备和共建共享,强化服务能力,提升群众需求与服务供给的适配性。稳妥推进基本公共服务领域省与市县共同财政事权改革,合理划分各级政府支出责任,确保服务项目资金落实到位。通过调整收入划分、加大转移支付力度,增强县级政府提供基本公共服务保障能力,提高欠发达地区财力保障水平。规范基本公共服务机构设立标准和审批程序,将适合由社会力量承担的服务事项纳入政府购买服务指导性目录,明确标准要素,推动基本公共服务提供主体多元化、提供方式多样化。建立教育、医疗、养老、文化、体育等领域线上线下融合互动的基本公共服务供给体系,借助科技力量扩大服务资源覆盖范围。坚持传统方式与智能化创新并行,切实解决老年人等特殊群众在运用智能技术方面遇到的突出困难。



第二节?加大普惠性非基本公共服务政策支持
降低服务成本。因地制宜、系统规划建设托育、学前教育、养老、医疗等普惠性公共服务设施。统筹用好规划、土地、税收、投资、金融等多种支持政策,盘活现有资源,低价或无偿提供给普惠性非基本公共服务供给主体,帮助降低服务成本、提升运营效率,扩大服务供给。财政资金加大普惠性资源支持力度,以提供普惠性服务为衡量标准,统筹制定财政补助和收费政策,合理确定分担比例。优化预算内投资结构,支持社会资本参与公共服务设施建设。
促进价格普惠。积极推进公共服务领域价格改革,按照补偿成本、合理收益、节约资源、优质优价、公平负担的原则,加快理顺公共服务价格,引导非基本公共服务供给主体提供与当地城乡居民收入水平相适应的普惠性非基本公共服务。依据服务成本变化、市场供求关系、社会承受能力等情况,健全完善公共服务价格调整机制,确保定价调价科学合理。及时披露项目运行过程中的成本变化、公共服务质量等信息,提高定价调价透明度。
加强质量监管。建立政府、受益公众共同参与的综合性评价体系,完善事前设定绩效目标、事中进行绩效跟踪、事后绩效评价的全生命周期绩效管理机制。加强行业监管,通过设定技术规范,明确行业标准、服务质量和监管细则,对项目绩效目标实现程度、运营管理、资金使用、服务质量、公众满意度等进行绩效评价。依法依规披露项目实施相关信息,切实保障公众知情权,
接受社会监督。鼓励推进第三方评价,评价结果向社会公示,作为费价标准和财政补贴调整的依据。
第三节?推动生活性服务品牌化标准化发展
培育服务品牌。深入实施商标品牌战略,支持优势骨干企业整合现有资源加强连锁服务机构建设,提高服务质量和效率,在养老、育幼、文旅、体育、家政等领域培育形成若干特色服务品牌。通过优质服务典型案例、先进企业经验交流等形式,借助品牌日、质量奖等载体,多形式、多渠道加强优质服务品牌培育推介。积极发挥财政资金、政策性金融贷款的引导作用,带动更多社会资本投入,支持生活性服务品牌发展。鼓励银行业金融机构向服务企业提供以品牌为基础的商标权、专利权等质押贷款。依托职业院校和职业技能培训机构,开展家政服务员、养老护理员、病患服务员等服务从业人员专项培训,提高服务品质,扩大服务品牌影响力。
鼓励业态创新。以信息化、网络化、便利化为方向,支持服务企业拓展经营领域,培育服务新业态新模式,构建包含健康养老、教育服务、到家服务、智能科技、文化创意等内容的大服务生态圈。顺应消费升级和产业升级趋势,依托地理区位、文化资源及市场营销优势,促进文化、体育、旅游、养老等服务跨界融合发展。
健全服务标准。建立政府主导制定的标准与市场自主制定的标准协同发展、协调配套的服务标准体系,推动行业标杆化服务标准建设,以标准化促进服务质量提升。鼓励行业协会等社会组织和企业制定完善老龄社会服务、居民和家庭服务、旅游服务、健康服务、文化体育服务等重点领域标准,推动生活性服务向精细化、品质化转变。支持以企业为主体、行业组织为依托,在养老、育幼、家政等服务领域开展服务业标准化试点,促进标准化先进经验有效推广。
第四章?推进基本公共服务均等化
坚持以促进机会均等为核心,推动基本公共服务资源持续向基层、边远地区、民族地区和困难群众倾斜,补短强弱、巩固提升,确保基本公共服务覆盖全民、兜住底线、均等享有。
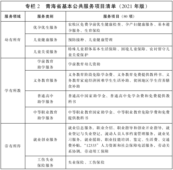
第一节?幼有所育
提升优生优育服务能力。强化孕产妇和婴幼儿系统管理,推广孕前优生健康检查,为农牧区计划怀孕夫妇提供孕前优生健康检查,向孕产妇免费提供生育全过程基本公共卫生服务。加强出生缺陷综合防治,构建覆盖城乡,涵盖婚前、孕前、孕期、新生儿和儿童各阶段的出生缺陷防治体系。为0—6岁儿童提供预防接种和健康管理服务,提高农牧区婴幼儿疫苗规范接种率。加强儿童早期发展的管理和重点疾病防治,扩大新生儿疾病筛查病种,开展儿童营养改善等项目。
开展妇幼健康促进行动。加强母婴安全保障,推动危重孕产妇中心、危重儿童和新生儿救治中心、胎儿医学中心建设,确保所有市州、县均能提供满足当地人口实际需求的妇幼健康服务。支持各级妇幼保健机构开展新业务、新技术,鼓励有条件的妇幼保健机构设置中(藏)医妇科和中(藏)医儿科。做好参保职工生育医疗保障和生育津贴发放工作,规范生育医疗费用支付管理与生育津贴支付政策,推进支付方式改革,控制生育医疗费用不合理增长,降低生育成本。
完善儿童福利保障体系。完善帮扶孤儿和事实无人抚养儿童福利制度,提高孤弃儿童医疗、康复、教育、住房等保障水平。优化社会散居孤儿、家庭寄养儿童、事实无人抚养儿童家庭走访、监护评估、家庭培训和监护保护制度。推动儿童福利机构和未成年人保护机构升级转型、融合发展,推广家庭式养育模式。建立详实完备的困境儿童信息台账,实现一人一档案、动态管理。健全因突发事件影响造成监护缺失儿童救助保护制度,加大对困难家庭的重病、重残儿童生活保障和救助力度。完善农村留守儿童监护指导制度,强化动态信息管理和档案建设。

第二节?学有所教
扩大义务教育学位供给。优化中小学布局调整,依法落实城镇新建居住区配套学校建设,加大西宁市、世界杯哪里下赌注承接涉藏地区异地办学支持力度,合理有序扩大城镇学校学位供给。办好乡镇寄宿制学校和乡村小规模学校,加强教学点规范设置与管理。持续改善义务教育学校办学条件,重点加强图书馆、实验室、音体美教室等功能用房和运动场、体育活动室、卫生厕所、浴室等建设改造。
加强师资队伍建设。优化教师资源配置,推进中小学教师“县管校聘”管理改革,推动中小学教职工编制跨区域动态调整,畅通城乡教师双向交流渠道。继续实施中小学校长国培省培计划、教师教育信息技术应用能力提升工程,完善城乡校长、教师交流轮岗制度,落实艰苦边远地区津贴、高校毕业生到农牧区基层学校任教学费奖补等政策。加强边远艰苦地区教师周转宿舍建设。
推进义务教育优质均衡发展。开展集团化办学试点,推动强校带弱校、城乡学校对口帮扶工作。加强中小学数字资源建设,开发具有青海特色和适合区域应用的数字资源,利用信息化手段扩大优质教育资源。推进义务教育学校免试就近入学,保障进城务工人员随迁子女平等受教育权利,建立消除义务教育大班额长效机制。加强教育教学管理,全面开展课后服务,提高课堂教学效率和课后服务质量。健全完善义务教育质量监测与评估机制,力争到2025年义务教育优质均衡发展的县(区)比例达到西部平均水平。

第三节?劳有所得
提升公共就业创业服务能力。加强基层公共就业创业服务平台建设,并向乡镇(街道)、村(社区)延伸,健全五级就业服务网络。优化“互联网+就业”信息系统,依托“金保工程”构建统一规范的公共就业创业服务信息化平台。运用网站、移动应用、自助终端、“12333”热线等渠道,推行就业创业服务事项网上受理、办理和反馈。推动“12333”热线与“12345”热线在双号并行基础上实现深度融合,及时回应群众诉求。完善人才管理和服务体系,加快推进流动人员人事档案信息化建设。开展公共就业服务示范城市、充分就业社区创建工作,选树公共就业创业服务典型。
强化就业创业服务保障。深入实施职业技能提升行动和重点群体专项职业培训计划,提高劳动者就业创业能力。强化社会保险经办能力,推动社保经办数字化转型。实施积极稳健的失业保险制度,有效推进失业保险参保扩面,重点推动中小微企业、农民工等单位和人群参加失业保险。探索建立多层次工伤保障制度体系,实现工伤保险政策向职业劳动者广覆盖,将公务员和参照公务员法管理的机关(单位)工作人员全部纳入工伤保险制度。加强劳动保障监察制度建设,落实欠薪治理长效机制,完善劳动保障守法诚信体系建设,切实维护农民工劳动报酬权益。规范劳动保障监察执法程序,推进智慧监察系统建设,提高劳动保障监察执法效能。

第四节?病有所医
健全公共卫生服务体系。加快疾病预防控制机构标准化建设,强化专科疾病防治机构监测评价、预防治疗、卫生应急处置、疫情报告管理和督导检查等职能。完善传染病医疗救治体系,建成省级重大疫情救治基地,加强综合医院传染病科(区)、传染病专科医院基础设施建设,规范乡镇卫生院、城市社区卫生服务中心发热门诊和留观室设置。
完善城乡医疗卫生服务网络。实施县级公立综合医院提标扩能工程,提高急诊急救、重症监护、妇产、儿科、康复、精神卫生、中(藏)医、老年医学等弱势学科水平。优化县级中(藏)医医院资源配置,加强基层医疗卫生机构中(藏)医馆建设。依托县域紧密医共体,促进优质医疗资源下沉。提升城市社区卫生服务中心(站)、乡镇卫生院和村卫生室服务能力。
构建多层次医疗保障体系。巩固城乡居民基本医疗保险省级统筹和职工基本医疗保险市州级统筹,推进职工医保省级统筹。完善城乡居民基本医疗保险普通门诊保障机制,将门诊待遇保障与个人缴费挂钩,动态调整提高保障水平。推动职工个人账户改革,建立门诊共济保障机制,逐步将门诊医疗费用纳入基本医疗保险统筹基金支付范围。完善异地就医直接结算服务,健全全省统一的异地就医管理机制,简化异地就医备案流程,推行网上、掌上备案。探索将符合条件的互联网医疗服务纳入医保支付范围。建立统一规范的医保经办管理体系,完善医保政务服务事项清单制度,统一经办规程,规范服务标识、窗口设置、服务事项、服务流程和服务时限。
加强卫生人才队伍建设。深化医教协同,加大公共卫生医师、防治复合型公共卫生人才和基层紧缺人才培养培训力度,精准实施县级医院骨干专科医师培训,持续开展乡村医生免费培养项目。传承创新发展中(藏)医教育,培养高层次中(藏)西医结合人才。依托对口援青机制,完善医疗卫生人才“组团式”帮扶。巩固深化三级医院对口支援长效帮扶机制,开展青南支医扩围提质行动。

第五节?老有所养
优化养老服务网络。新建城区和居住(小)区按照人均不低于0.1平方米的标准配套建设养老服务设施,加强社区嵌入式养老服务机构或日间照料中心建设。依托城市社区养老服务设施,在街道建设具备全托、日托、上门服务、指导帮助等功能的综合养老服务机构。加强农牧区养老机构和互助养老服务设施建设,因地制宜发展农牧区养老服务。实施特困人员供养服务设施改造提升工程,改造升级护理型床位,强化特殊困难老年人兜底保障,提升供养服务机构集中供养能力和失能照护能力,确保有集中供养意愿的特困人员全部实现集中供养。持续开展养老服务人才培训提升行动,加强养老护理员职业技能培训,支持养老服务机构开发设置社会工作岗位。
加强养老服务保障。将失能失智和高龄老年人家庭成员照护培训纳入政府购买养老服务目录,实施特殊困难高龄老年人家庭适老化改造。完善基本养老保险体系,实施全民参保登记计划,实现基本养老保险由制度全覆盖到法定人群全覆盖。完善企业职工基本养老保险省级统筹制度,按照国家统一部署,落实企业职工基本养老保险全国统筹。落实城乡居民基本养老保险待遇确定和基础养老金正常调整机制,完善被征地农民参加基本养老保险政策。为经济困难的老年人提供养老服务补贴,为符合条件的特困供养人员提供护理补贴,并建立动态调整机制。衔接现有特困救助供养制度、政府购买养老服务补贴制度、重度残疾人护理补贴和困难残疾人生活补贴制度,健全完善长期照护的福利及救助政策措施。


第六节?住有所居
加强公租房建设管理。加快在建公租房建设进度,发展住房租赁补贴,采取实物+货币补贴相结合方式,持续做好住房保障工作。对符合条件的低保、低收入住房困难家庭及分散供养人员应保尽保,对中等偏下及以下收入住房困难家庭在合理轮候期内予以保障。加强公租房准入、使用、退出等环节中的信用信息记录归集和共享,提升公租房信息化、专业化管理水平,提高现有公租房使用效率。
推进城镇棚户区改造。结合城市更新建设,有序推进老城区内建筑密度较大、使用年限久、建筑安全隐患多、使用功能不完善、配套设施不健全、环境脏乱差、影响居民正常生活的城镇棚户区(危旧房)改造,完善基础配套设施,统筹推进社区养老服务设施建设,让棚户区居民早日住上安全房、满意房。
改善农牧民住房条件。探索多元化农牧民住房保障方式,完善现有农牧民住房围护结构,实施外墙节能保温、屋顶保温防水、架设被动式太阳能暖廊、更换外窗等项目,推动具备排放条件的村庄改造水冲式厕所,推进有接气条件的村庄燃气进户,开展庭院及村庄环境整治。对少数无能力建房的鳏寡孤独等特殊群体,鼓励通过政府或农村集体组织统一建设农村集体公租房及幸福大院等兜底保障其住房安全问题。建立农牧民住房全生命周期定期体检制度,加强动态监测,及时开展受损房屋危险性鉴定。

第七节?弱有所扶
健全社会救助制度体系。夯实基本生活救助,健全医疗、教育、住房、就业、灾后、法律援助等专项救助政策,促进专项社会救助与社会保险、社会福利、慈善救助有效衔接,推动社会救助政策向低收入群体、支出型困难家庭延伸。强化急难社会救助功能,给予应急性、过渡性生活保障。修订完善最低生活保障制度,加快推进城乡低保统筹发展,积极推行持有居住证人员在居住地申请低保,完善社会救助和保障标准与物价上涨挂钩联动机制。发展服务类社会救助,推行“物质+服务”救助模式。
提升残疾人保障和发展水平。加强残疾人服务设施和综合服务能力建设,扩大困难残疾人救助供养范围,健全困难残疾人生活补贴和重度残疾人护理补贴动态调整机制,提高残疾人社会救助和托养服务水平。实施残疾人特殊教育提升计划(第三期)和残疾人职业技能提升计划,提高残疾人受教育水平和就业创业能力。开展精准康复服务行动,提高康复救助标准,增加康复服务供给,提高康复辅具适配服务。推进困难重度残疾人家庭无障碍设施改造,扩大残疾人家庭无障碍改造覆盖面。完善残疾人公共文化服务体系,推进残疾人参与全民健身,营造扶残助残良好氛围。
完善社会福利服务网络建设。推动精神障碍社区康复机构与社会福利机构、残疾人康复中心、残疾人托养机构、基层医疗卫生机构等服务对接、场地共用、技术共享。推进救助管理机构建设,建立返乡受助人员信息台账和易流浪走失人员信息库,分类衔接社会救助政策。颁布实施《青海省殡葬管理办法》,完善节地生态安葬奖补政策,修订惠民殡葬政策,以减免或补贴方式提供遗体接运、暂存、火化、骨灰存放等基本殡葬服务,并结合实际提标扩面。
提升社会救助服务效能。全面推行社会救助“一门受理、协同办理、一网通办”,乡镇(街道)经办机构统一受理社会救助申请,按职责分工及时办理或转请县级相关职能部门办理,有条件的地方可将救助审核确认权限下放至乡镇(街道)。全面实现持有居住证人员在居住地申办社会救助,长期在城市居住的农牧民按城镇居民予以救助。
推进公共法律服务体系建设。推进法律援助参与以审判为中心的刑事诉讼制度改革,开展刑事法律援助工作,积极引导律师、公证员、司法鉴定人等主动参与公益性法律服务。支持涉藏地区律师事务所等法律服务机构建设,鼓励城市法律服务机构通过结对帮扶、对口援建、挂职锻炼、交流培训等形式支持重点地区法律服务机构发展。

第八节?优军服务保障
完善退役军人事务工作和服务保障体系。构建集中统一、系统完备、职责清晰、运行高效的退役军人工作体制。健全纵横到边、覆盖全员、功能齐备、“军色”鲜明的五级退役军人服务保障体系,建立层级清晰、衔接有效、规范有序的服务清单。加快推进退役军人服务中心(站)建设,完善服务功能,提升服务保障质量和水平。
健全抚恤优待保障制度。全面落实抚恤优待政策,完善退役军人关爱帮扶援助制度,为符合条件的退役军人及优抚对象在享受社会救助等政策的同时提供帮扶。健全伤病残军人科学化残疾评鉴、规范化收治休养、标准化待遇保障的抚恤体系。综合利用优抚事业单位、社会医疗和养老机构,为分散供养和其他残疾退役军人提供便捷高效的医疗卫生和养老服务。
推进褒扬纪念和就业安置工作。加强现有烈士纪念设施修缮保护,完善配套设施,发挥褒扬纪念烈士主题功能。开展烈士纪念日主题宣传月活动,常态化开展烈士遗属走访慰问活动,完善弘扬英烈精神红色教育基地体系。深化退役军人安置制度改革,落实转业军官和安排工作退役士兵由机关、群团组织、事业单位和国有企业接收安置政策,优化不同类型组织机构接收安置比例,全面加强退役军人就业创业指导服务工作,加大退役军人就业创业扶持力度。

第九节?文体服务保障
提升公共文化服务水平。制定出台《青海省公共文化服务保障条例》,修订完善公共文化服务领域服务规范,统筹城乡公共文化服务设施建设布局和资源配置,完善五级公共文化服务设施网络。巩固县级文化馆、图书馆总分馆制建设成果,提高公共文化设施免费开放服务水平。健全智慧图书馆体系,提升“青海公共文化云”大数据平台,加快数字图书馆、文化馆、博物馆、纪念馆、美术馆建设。加强农(牧)家书屋、农牧区电影公益放映统筹管理,实施村(社区)文化活动室设备配置项目,提升基层综合性文化服务中心服务效能。
完善广播电视公共服务体系。加强广播电视基础设施建设,提升基层广播电视播出机构服务能力。实施州级广电融合提升工程,强化广电媒体融合发展能力。增强少数民族语言节目制作、译制和传播能力,加强涉农涉牧节目供给。实施民族地区有线高清交互数字电视机顶盒推广普及项目。健全数字广播电视户户通和应急广播体系,持续开展政府购买直播卫星接收设施维护服务。
健全全民健身服务体系。落实《青海省全民健身实施计划(2021—2025年)》,实施全民健身场地设施建设补短板行动计划,利用城市公益性建设用地、河道湖泊沿岸和滩地布局建设健身中心、体育公园、健身步道、社会足球场、多功能运动场和健身广场。加大民族体育和冰雪场地设施建设力度。加强乡镇(街道)、行政村(社区)健身设施建设,规划配建一批室内体育场地设施、改造一批老旧体育场地设施,构建多层级健身设施网络和城镇社区15分钟健身圈。开展国民体质监测和国家体育锻炼标准达标测试。加强社会体育指导员培训引导,推动社会体育指导员、体育教师和俱乐部机构进社区提供健身指导服务,支持体校和体育俱乐部进入学校、青少年宫开设公益性课后体育兴趣班。

第五章?扩大普惠性非基本公共服务供给
紧紧围绕供需矛盾突出的公共服务领域,发挥政府引导作用,支持社会力量重点加强普惠托育、普惠养老、优质医疗等领域服务供给,面向广大人民群众提供价格可负担、质量有保障的普惠性非基本公共服务。
第一节?支持普惠托育服务发展
增强婴幼儿照护能力。按照新修订的《青海省人口与计划生育条例》,全面落实生育假、看护假等政策。鼓励用人单位落实育儿假,采取灵活安排工作时间、减少工作时长、实施远程办公或利用单位场地引入专业机构提供托育服务等措施,为家庭婴幼儿照护创造便利条件。支持妇幼保健机构、居(村)委会等为家长及婴幼儿照护者提供婴幼儿早期发展指导服务,增强家庭照护婴幼儿的科学养育和照护能力。
增加普惠性托育服务供给。加强公办托育服务机构建设,采取公建民营、购买服务等方式运营。实施普惠托育服务专项行动,支持社会力量发展社区托育服务设施和综合托育服务机构。鼓励公办机构发展普惠托育服务,依托社区、妇幼保健机构等建设托育服务设施。制定托育机构服务质量评估办法和评价指标。支持有条件的托育机构发展互联网直播互动式家庭育儿服务,鼓励开发婴幼儿养育课程、父母课堂等,推进智慧托育服务。
健全托育服务保障体系。在国土空间规划中合理规划托育服务设施空间布局,在年度建设用地供应计划中保障托育用地需求。支持各地利用社区中心场地、闲置和富余校舍、农村集体设施,举办多种形式的婴幼儿照护服务。政府和社会资本举办的非营利性托育机构,可依法使用集体所有土地。积极引导职业院校开设护理、早期教育等相关专业,加快专业人才培养。建立托育机构备案信用承诺制度,实行托育机构及其从业人员信用管理。加强保育师职业技能等级监管,定期组织托育机构从业人员职业道德、安全教育和突发事件应急处理能力培训。

第二节?推进学前教育普及普惠发展
增加学前教育资源供给。启动实施学前教育发展提升行动计划,大力发展公办园,鼓励和支持社会力量办园,扩大普惠性学前教育资源,优化学前教育布局与办园结构,提升县域学前教育普及普惠水平和公办幼儿园在园幼儿比例。严格落实城市(镇)新建和改造小区配套幼儿园建设要求,加大农牧区幼儿园建设力度。因地制宜探索建立集团化办园体制,形成县城示范园、乡镇中心园、大村独立园、小村联合园、巡回支教点(流动幼儿园)相衔接的学前教育资源供给体系。
完善学前教育保障机制。持续加大学前教育教学岗位补助支持力度,提高幼儿园教师资格学历标准,全面推行教师资格考试与定期注册制度。完善保教人员待遇和社会保险保障机制,建立薪酬逐年增长机制。强化幼儿园教职工配备、收费行为、安全防护、卫生保健、保教质量、经费使用以及财务管理等方面的动态监管。核定幼儿园办园成本,适当提高公办园收费标准并建立动态调整机制。引导和支持民办园提供普惠优质服务,加强民办园成本核查和收费监管,杜绝过度逐利行为。
提升幼儿园保教质量。落实《3—6岁儿童学习与发展指南》《幼儿园教育指导纲要》,坚持以游戏为基本活动,推动幼儿园课程游戏化、生活化,坚决防止幼儿园小学化倾向。充分发挥示范园辐射带动作用,促进城乡优质学前教育资源共享。建立完善幼儿园保教质量评估标准,加强办园行为督导评估。全面整治无证园,建立健全无证园治理工作长效机制,加强源头管理,严格准入制度。规范学前教育招生行为,优化招生工作流程。

第三节?巩固提高高中阶段教育普及水平
巩固高中阶段教育普及攻坚成果。实施县域普通高中发展提升计划,支持基础薄弱县普通高中项目建设,严格控制学校规模,基本消除大班额,全面消除超大班额。完善普通高中发展保障机制,持续改善办学条件,力争到2025年普通高中基本办学条件达到全国平均水平。统筹普通高中与中等职业教育协调发展,鼓励探索普通高中与中职学校课程互选、学分互认、学籍转换、资源互通,促进普职融通。
深化普通高中育人方式改革。全面实施普通高中新课程、新教材,制定课堂教学规范,健全教学管理规程,探索跨学科综合性教学和探究性实验教学,关注学生创新精神和实践能力培养,努力减轻学生过重的课业负担。提升教师教书育人水平,强化综合素质培养,拓宽学生实践渠道,完善综合素质评价制度。建立学生发展指导制度,指导学生做好学习和职业生涯规划。
促进普通高中多样化有特色发展。发挥优质普通高中学校的示范辐射作用,巩固提升省内外异地举办高中(班)办学效益,探索创新普通教育与职业教育相融合的综合高中发展,支持发展特色高中,提供丰富多样的普通高中教育资源,推进普通高中多样化发展。加强高考综合改革基础条件保障,完善选课走班、学生发展等配套政策,加强命题队伍建设,适时启动全省高考综合改革,完善人才选拔机制。

第四节?打造优质高效医疗服务体系
加快优质医疗资源扩容。强化省级公立医院诊疗能力,建设一批高水平临床专科、急危重症和疑难病症诊疗中心,增强疑难病症综合诊治能力。依托国内高水平医院和现有资源,规划建设国家区域医疗中心,加快提升省域诊疗能力,最大限度减少异地就医。加强市州级医院重点专科建设,推动医院提档升级。聚焦重点病种和专科,支持省级区域医疗中心建设,引导省内优质医疗资源向市州疏解,形成省内具有较强辐射引领作用的优质医疗服务、医学科研和人才培养高地。
推进中(藏)医药服务发展。坚持中(藏)西医并重,完善省、市州、县、乡四级中(藏)医药服务体系,推动中(藏)医医疗机构、综合医院和基层医疗机构中(藏)医医疗服务共同体建设。发挥中(藏)医药在心脑血管病、老年性疾病、消化性疾病、糖尿病、皮肤病等疾病防治中的优势,提高中(藏)医医疗服务能力。推动中医针灸、藏医药浴等传统疗法技艺发展。
促进社会办医加快发展。鼓励发展全科医疗服务,支持社会力量举办高水平全科诊所,建立包括全科医生、护士以及诊所管理人员在内的专业协作团队,为居民提供医疗、公共卫生、健康管理等签约服务。支持社会力量深入专科医疗等细分服务领域,在眼科、骨科、口腔、妇产、儿科、肿瘤、精神、医疗美容等专科以及中医、康复、护理、体检等领域,加快打造一批具有竞争力的品牌服务机构。
加强职业病防治工作。依托疾控中心建立职业病危害因素检测实验室,加强职业健康检查、职业病诊断和康复治疗、职业病危害监测评价和职业健康风险评估,提高主要职业病危害因素检测能力。推进省级化学品毒性鉴定实验室建设,开展化学品急慢性毒理实验等毒性鉴定工作。推动用人单位健全职业健康工作责任制,加强职业病防治法律法规和相关标准的宣传普及。

第五节?构建普惠养老服务体系
扩大普惠养老服务供给。深入推进普惠养老城企联动专项行动,鼓励市州、县级政府研究制定土地、规划、财政、融资等支持性“政策包”,带动企业提供普惠性“服务包”,建设一批具有带动效应、承担示范作用的普惠性养老服务机构。发展集中管理运营的社区嵌入式、小型化的养老服务设施和带护理型床位的日间照料中心,构建城市地区“一刻钟”居家养老服务圈。探索建立社区托养床位运营补贴政策,支持连锁化、综合化、品牌化运营。引导地方国有资本积极培育发展以普惠型养老服务为主责主业的公共服务功能国有企业。持续推进“幸福食堂”建设试点工作,为老年人提供就近便利的助餐服务。
提升养老机构服务质量。开展养老机构提质增能行动,推进养老服务机构由数量规模型向质量效能型发展。完善养老服务质量标准,持续开展养老机构质量建设专项行动。支持有条件的地区开展“家庭照护床位”试点,利用社区养老服务设施提供助餐、助浴、助医、助急、助洁、康复、巡访关爱等服务。支持为高龄、失能、失智老年人提供长期照护服务的护理型养老机构发展。市场发育较为成熟的地区,公建养老服务设施优先采取民营方式,制定实施公建民营养老机构管理办法,逐步完善承接主体筛选机制。鼓励省内外优质养老运营机构跨地区延伸承接具备条件的公办机构运营管理。

第六节?提升城镇住房综合保障能力
加快发展保障性租赁住房。以西宁市为重点,通过政府给予土地、财税、金融等政策支持,引导多主体投资、多渠道供给,采取新建、改建和配建等方式,以建筑面积不超过70平方米的小户型为主,解决进城务工人员、新就业大学生等无房新市民和青年人的阶段性住房困难。加强保障性租赁住房管理,按照“租户收入可承受、企业经营可持续”原则,由投资主体确定租金,租金标准应低于同地段、同品质的市场租赁住房租金。
分级分类推进城镇老旧小区改造。按照基础类、完善类、提升类3种类型,因地制宜确定改造内容,科学编制改造规划和年度计划。建立改造资金由政府与居民、社会力量合理共担机制。加大存量资源整合利用力度,鼓励推动相邻小区及周边地区联动改造,推动服务设施、公共空间共建共享。依法依规统筹利用小区及周边存量房屋、存量用地,增设停车场、无障碍和助餐、托幼、家政等便民服务设施。开展完整社区、绿色社区创建活动。
推进住房公积金缴存扩面提质。支持缴存职工使用住房公积金购买首套自住住房或第二套改善型普通自住住房,持续推进住房公积金制度向非公有制单位职工及非全日制从业人员、个体工商户、自由职业者等新市民覆盖,将更多职工纳入住房公积金制度保障范围。规范住房公积金归集、提取、贷款等业务活动,切实管控贷款风险,加强贷前贷中贷后管理,严厉打击违规骗提骗贷行为。

第六章?丰富多层次多样化生活性服务供给
适应人民群众需求增长和消费升级趋势,培育壮大市场主体,优先发展能够与公共服务密切配合、有序衔接的高品质多样化生活性服务,推动生活性服务与公共服务互嵌式、阶梯式发展,为公共服务提档升级探索方向、拓展空间、积蓄能量。
第一节?丰富医疗健康服务业态
提供更高水平医疗服务。推进高原医学研究中心建设,支持开展前沿医学科技创新研究和成果转化。发展“互联网+医疗健康”,完善卫生健康信息平台,开展智慧医院建设试点,加快互联网医院建设,推动线上线下医疗消费融合创新应用。鼓励医疗卫生机构、符合条件的第三方机构搭建互联网咨询平台,围绕健康评估、健康指导、就诊指导、心理疏导及中(藏)医药防治等内容,提供优质便捷的医疗健康咨询服务。
促进健康服务业发展。有序推动精准医疗、个性化医疗等新兴服务发展。大力发展健康体检服务,引导体检机构提高服务水平,开展连锁经营。积极发展健康咨询评估服务,培育专业化、规范化的心理咨询、辅导机构。推动中(藏)药材精深加工,支持中(藏)药企业丰富企业产品体系,延伸产业链,促进中(藏)医药养生保健与康复服务发展。
推进医疗服务融合发展。支持社会办医疗机构为老年人家庭提供签约医疗服务,完善全方位、全周期健康养老服务产业链条。促进医疗与旅游融合,开发以高端医疗、中医药服务、休闲养生、康复疗养为核心的健康旅游产品,培育健康旅游消费市场。加快发展医疗责任保险、医疗意外保险,鼓励商业保险机构提供包括医疗、疾病、康复、照护、生育等多领域的综合性健康保险产品和服务。推动康复辅助器具产品创新和配置服务深度融合,促进康复辅助器具在养老、助残、医疗、健康、教育等领域广泛应用。
第二节?加快养老服务产业发展
推动养老服务融合发展。加快养老与房地产、医疗、保险、健身、旅游等融合步伐,发展旅居养老、农家养老、以房养老等新兴业态,形成具有比较优势的特色养老产业集群。立足生态优势和人文资源,打造以休闲养生、健康养老、生态疗养、中藏医保健、健康食品为内容的青海养老产业。鼓励社会资本进入养老产业,举办护理院、康复医院和提供临终关怀的医养融合式服务机构。支持企业、高校和科研院所共建高原生态养老产业创新中心,研发、生产绿色保健产品和健康有机食品。
创新智慧养老服务模式。推进信息技术和智能硬件在老年用品领域的深度应用,鼓励康复辅助器具、健康监测产品、养老监护装置、家庭服务机器人、可穿戴老年智能服饰等在家庭、社区、养老服务机构和医院等多应用场景的试点应用。推进居家社区互动式智慧健康养老平台应用,推动养老机构和涉老社会服务组织智能化信息管理平台建设,开展智慧健康养老应用试点示范。探索建立流动式农牧区老年人综合服务平台,利用远程医疗、物联网等信息手段为农牧区老年人提供服务,普及推广老年健康素养知识。有序发展老年人普惠金融服务,引导商业保险机构加快研究开发适合居家护理、社区护理及机构护理等多样化护理需求的产品。
第三节?深化文化旅游融合发展
夯实文旅融合发展基础。坚持以文塑旅、以旅彰文,办好青海文化旅游节、全省舞台艺术优秀作品展演等活动,建立“线上剧院”等新媒体数字展播平台,保护传承弘扬平弦戏、黄南藏戏等地方戏曲,支持优秀文艺作品演出演播。培育和引进特色文化骨干企业,扶持一批中小微文化企业,开发具有鲜明区域特点和民族特色的文化产品。鼓励各地开展文化产业合作,建设集聚效应明显的文化产业园区,带动特色文化产业发展。扎实推进西宁市、黄南州国家文化和旅游消费试点城市建设,积极打造文化特色鲜明的国家级、省级旅游休闲街区,支持将文化消费嵌入各类消费场所,建设集合多种业态的消费集聚地。
打造国际生态旅游目的地。创建茶卡盐湖、金银滩—原子城国家5A级旅游景区,培育和评定一批4A级旅游景区。建设青海湖、塔尔寺、祁连阿咪东索、贵德清清黄河等国际生态旅游目的地省级实验区,推介河湟文化体验、黄河廊道、唐蕃古道、三江源生态旅游、青海湖人文旅游、激情穿越柴达木、祁连山风光等精品旅游路线。用好青海红色资源,打造一批红色旅游景区、线路、品牌。积极培育乡村旅游集聚区,鼓励全国、省级乡村旅游重点村提档升级。推进旅游与其他产业跨界融合、协同发展,催生新业态、延伸产业链、拓展新领域。加快建设“数字文旅大数据平台”,推动智慧旅游公共服务模式创新,培育云旅游、云直播,打造沉浸式旅游体验新场景。
第四节?推进智慧广电创新发展
加强智慧广电建设。推进广电5G一体化发展,加强智慧广电公共服务平台和网络建设,拓展服务内容和方式,推动广播电视公共服务由功能型向智慧型转型升级。提升广播电视节目数字化、网络化、高清化制作播出和传输覆盖能力,开展4K超高清节目制播体系试点工作,建设全媒体传播体系,形成省、市州、县三级全媒体传播矩阵。推进智慧广电参与数字社会、数字政府、数字乡村建设,为政府、金融、电力、能源、医疗、教育、交通、制造业等行业提供弹性计算、数据库、云存储、人工智能等方面的技术和服务,满足客户场景化、个性化的信息与通信需求。积极推进县级融媒体中心建设纵深发展,提升公共信息服务水平。
促进广电产业发展。利用5G、大数据等综合数字信息技术,推动高新视频产业快速发展,打造更高格式、更新应用场景、更美视听体验的新产品新服务新业态。突出重点、因地制宜,逐步构建并完善青海广电产业体系和市场体系,优化产业结构和布局,推动市场主体发展壮大,鼓励经济基础较好、广播电视和网络视听资源比较集中、产业优势突显的市、县(区)率先发展,打造全省文化产业高地。打破层级和区域限制,吸引一批符合高质量创新性发展方向的广播电视和网络视听企业,建立广播电视和网络视听产业项目库,打造具有主业突出、业态丰富、融合发展的产业生态系统。
第五节?推动体育产业高质量发展
丰富体育赛事活动。强化全民健身激励,推广“运动银行”制度和个人运动码。开展足球、篮球、排球、冰雪、徒步、射箭、摔跤等项目业余联赛,打造省级品牌群众体育赛事10项以上。办好省运会、少数民族传统体育运动会和全民健身大会等综合性运动会。持续打造环青海湖国际公路自行车赛、国际民族传统射箭精英赛、全国锅庄舞、青甘川赛马会等品牌体育赛事。宣传推广尖扎县“五彩神箭”民族传统射箭邀请赛、玉树州赛马节、河南县那达慕大会、同仁市马术表演等民族体育赛事活动,推动建设民族特色体育旅游强省。支持体育产业集群式发展,推动西宁市城北区、世界杯哪里下赌注乐都区和海北州门源县创新中国成立/中华人民共和国成立家体育产业示范基地。
激发体育消费活力。举办青海体育消费节,支持西宁市创新中国成立/中华人民共和国成立家体育消费试点城市。鼓励各地采取市场化手段促进体育消费。支持公共体育场馆创新提供健身产品、体育培训等服务,推动公共体育场馆和体育经营单位延长开放时间,推出夜间体育消费项目,提供多样化健身和培训服务产品,积极开发体育赛事衍生产品,持续扩大体育服务业市场规模。重点培育扶持一批骨干体育社会组织、体育俱乐部、体育培训机构和体育企业。利用丰富的自然资源,推广户外运动,引进国内知名体育企业推动我省户外运动制造业发展。推进体育产业数字化转型,鼓励体育企业“上云用数赋智”,催生更多新产品、新业态、新模式。
第六节?促进家政服务业提质扩容
完善家政服务支持政策。加快建立供给充分、服务便捷、管理规范和惠及城乡的家政服务体系。推动有条件的职业院校开设家政相关专业,对纳入产教融合型企业建设培育库的家政企业给予“金融+财政+土地+信用”组合式激励,大力开展订单式培训和在职培训。依托工会技能培训促就业行动、巾帼家政示范基地等资源,强化家政服务人员岗前和常态培训,按有关规定对职业培训给予补贴。做好省级家政服务职业培训示范基地评估认定工作,定期举办全省家政服务业职业技能培训。
实施家政服务业提质扩容“领跑者”行动。推动家政服务业与养老、育幼、物业、快递等服务业融合发展,积极推进线上线下结合等家政服务新业态。引导家政服务企业多渠道、多业态提供专业化生活性服务,推进规模经营和网络化发展,培育一批具有引领示范效应的龙头企业,推进“夏都月嫂”等家政服务业品牌建设。提升家政服务规范化、品质化水平,开展家政服务质量第三方认证。推进家政服务领域信用体系建设,依托全国信用信息共享平台、商务部家政业务平台等,督促家政企业建立家政服务员信用记录,加大守信联合激励和失信联合惩戒力度。探索建立家政服务保险制度,鼓励家政服务从业人员投保人身意外伤害保险,支持商业保险机构开发家政服务雇主责任保险、职业责任保险和意外险等保险产品。
第七章?促进公共服务提质增效
紧扣服务设施布局、服务供给、服务享有等关键环节,科学谋划、改革创新,系统推动公共服务转型升级和提质增效,不断增强公共服务体系对区域城乡协调发展的支持能力。
第一节?统筹规划公共服务设施布局
科学设定服务半径和服务人口。公共服务设施建设选址应贴近服务对象,与服务半径和服务对象数量、年龄结构等因素有机衔接。幼儿园和小学、社区养老托育设施、卫生站(室)等服务频次高、服务对象活动能力弱的设施,应适度控制设施规模、合理安排设施密度。人员居住相对分散的偏远农村牧区,因地制宜、统筹布局固定服务设施和流动服务设施,流动服务应明确服务时间和地点并保持相对稳定,提高农牧区居民享受公共服务的便利性。
合理控制公共服务设施规模。公共服务设施建设坚持功能优先、经济适用的原则,不宜盲目追求大规模的综合性设施。对于高频次服务设施,应适度减小规模、增加布点,通过总分馆(院)、连锁等多种方式形成服务合力,共享优质资源。对于服务频次相对较低或多个服务事项具有较强相关性的设施,应统筹考虑服务链条,适度集中布局,推广“只跑一次”等已有成功经验,简化办理流程。在鼓励应用现代信息技术提供便利服务的同时,为老年人、残疾人等特殊人群保留必要的现场服务窗口。
推进城乡区域协调融合发展。按照“两核一轴一高地”区域协调发展总体布局和“一群两区多点”城镇化空间体系,加强统筹协调,互联互通相关信息数据,共建共享公共服务设施,为城乡居民就近享有公共服务提供便利条件。加快西宁—海东都市圈协同融合发展,创新公共服务供给方式,增加优质公共服务有效供给,做好服务涉藏州县民生承接工程。推进兰西城市群合作共建,鼓励两省跨区域设立教学机构和联合办学,开展突发公共卫生事件联防联控,探索建设跨省域医联体,推动建设统一的社会保险公共服务平台,提高公共服务协同共享水平。
第二节?构建多元化公共服务供给模式
促进事业单位分类改革。推动事业单位与主管部门理顺关系和去行政化,促进有条件的事业单位转为企业或社会组织。厘清政府购买服务与事业单位机关编制管理、财政经费安排的关系,禁止一边购买服务,一边养人办事。引导事业单位参与公共服务供给,做好普惠性、基础性、兜底性民生建设。统筹盘活用好事业编制资源,加快对新型城镇化建设进展较快地区统筹调剂力度,解决义务教育、公共卫生、基本医疗、公共文化等编制急需。能够通过政府购买等方式提供的公共服务,原则上不再直接举办事业单位提供。
积极发挥国有经济作用。鼓励和引导国有经济以兼并、收购、参股、合作、租赁、承包等多种形式参与公共服务,拓宽国有经济进入渠道。进一步明确国有经济参与公共服务的领域和条件,推动国有资本在提供公共服务等领域发挥更大作用。加大对承担公益类业务的国有资本支持力度,扩大财政资金支持国有经济参与公共服务的规模。落实国有经济参与公共服务的各项优惠政策。
推进政府购买公共服务。完善政府购买服务体制机制,优先购买与民生密切相关的公共服务项目。准确把握公众需求,结合市场发育程度,合理确定政府购买服务项目,研究制定指导性目录,建立健全相关政策体系。及时向社会公开政府购买公共服务项目、程序、标准等,通过市场竞争择优选择承接政府购买服务的社会力量。凡适合社会力量承担的,采取不同的购买方式交给社会力量承担。对应当由政府直接提供,且不适合社会力量承担的管理及服务事项,以及不属于政府职责范围的服务项目,政府不得向社会力量购买。
支持社会组织培育发展。深化社会组织管理“放管服”改革,依法推进直接登记改革,完善公益慈善类、城乡社区服务类社会组织直接登记办法。加快发展生活服务类、公益慈善类和居民互助类社区社会组织,培育为老年人、妇女、儿童、残疾人等特定群体提供服务的社区社会组织。支持社区社会组织承接社区公共服务项目,推进家庭服务、健康服务、养老服务、育幼服务等领域的社区社会组织主动融入城乡社区便民利民服务网络。推动基层政府优先向社区社会组织购买民生保障、社区治理、居家养老等公共服务项目,逐步扩大政府向社区社会组织购买服务的范围和规模。完善社会组织扶持政策,进一步拓展扶持政策覆盖面,协调税务部门落实、完善社会组织税收优惠政策。
第三节?优化公共服务市场环境
持续放宽市场准入。严格执行市场准入“全国一张清单”管理模式,推动“非禁即入”普遍落实。有序推进“证照分离”改革全覆盖,着力解决“准入不准营”难题。围绕教育、医疗、体育等领域,全面清理市场准入方面设置的不合理条件。加大民间资本投资公共服务领域开放度,推进非基本公共服务市场化产业化、基本公共服务供给模式多元化,营造激励高品质多样化服务的宽松环境。整合公共服务机构设置、执业许可等审批环节,鼓励有条件的地方为申办公共服务机构提供一站式服务。
优化市场发展环境。贯彻实施《青海省优化营商环境条例》,打造市场化、国际化、法治化营商环境,持续开展减证便民专项行动,全面打造“无证明省份”。持续深化行业协会商会脱钩改革,鼓励行业协会商会承接政府委托事项。鼓励拥有优质资源的公共服务提供者,通过合作、连锁经营等多种方式,跨地区参与服务供给,共享先进服务技术和管理模式,提升服务效能。强化跨区域统筹合作,促进服务项目和标准水平衔接,提升医疗、教育培训、休闲旅游和体育健身等重点领域服务能力。
第四节?提升公共服务便利共享水平
拓展数字化公共服务。统筹运用大数据、云计算、人工智能、物联网、区块链等新技术手段,赋能公共服务信息化、智慧化发展。发展“互联网+公共服务”,聚焦医疗卫生、文化教育、社区服务等民生领域,扩大便民服务智能终端覆盖范围,加强教育、医疗健康、养老、社区、家政、旅游、体育等领域线上线下融合互动的公共服务供给体系建设。支持智慧医疗、智慧养老等智慧社区应用和平台建设。坚持传统服务方式与智能化服务创新并行,面向老年人和残疾人等特殊群体,加快信息无障碍环境建设。开展公共服务领域数据应用、创新发展、技术伦理等方面政策研究,进一步完善配套服务管理制度。
推动公共服务数据开放共享。加强公共服务基础信息资源集中采集,推进各级各类公共服务平台互联互通,实现公共服务信息资讯共享互换。依托大数据、云计算和移动互联技术,加快构建公共服务数据共建共享平台,实现“大数据+基本公共服务”深度融合,推动实现跨地域、跨部门、跨层级的数据资源重置、信息共享,科学合理地安排公共服务的投入和建设,避免公共服务“供给不足”和“供给过剩”并存的供需错位现象。发展灵活多样的远程服务,提高公共服务质量、智能化水平以及获取服务的便捷程度,增强定位服务人群、发现服务需求的灵敏性和有效性,推进政务服务“一网通办”、现场办理“最多跑一次”,提高政府服务群众水平和能力。
推动公共服务向基层下沉。加强乡镇、街道社区综合服务机构与服务平台建设,通过理顺关系、优化结构、明确规范,集中人财物资源下沉,拓展基层公共服务管理职能,提升基层服务供给能力,提高基层平台服务效能,确保公共服务沉得下、立得住、推得开,不断提升人民群众对公共服务满意度。充分发挥市场机制作用,推动公共服务提供主体和提供方式多元化,加大对基层服务管理的基础设施建设投入,建立政府主导、社会参与、公办民办并举的公共服务供给模式,让城乡居民就近就地享受优质、高效、均等的服务。
第八章?强化公共服务要素支撑
建立健全“项目跟着规划走,要素跟着项目走”机制,强化财政、人才、土地保障,增强公共服务体系建设的资源要素协同供给能力。
第一节?提升财政保障能力
强化公共服务财政保障。夯实地方政府主体责任,优先保障基本公共服务财力需求,严格规范基本公共服务实施标准动态调整机制,建立健全与经济发展和政府财力增长相适应的基本公共服务财政支出保障制度和增长机制。加大财政资金对普惠性非基本公共服务的支持力度,引导多元主体参与非基本公共服务供给。落实国有资本收益上缴公共财政比例,更多用于保障和改善民生。优化地方政府债券投向结构,优先保障能够实现融资与收益自求平衡公共服务建设项目的资金需求。
理顺财政事权和支出责任。适度加强省级财政事权统筹,适度加强省级在促进基本公共服务均等化等方面的职责,加强全省统一管理,进一步提高全省公共服务能力和水平。切实强化市州、县履行财政事权,强化市州、县政府公共服务组织执行、社会管理等职责,赋予地方自主权,依法保障财政事权履行,更好地满足地方基本公共服务需求。合理界定省及以下共同财政事权,加快市州及以下财政事权和支出责任划分。
改革完善转移支付制度。健全省对下一般性转移支付稳定增长机制,加大对生态功能重要、财力困难地区的倾斜支持力度。中央和省级出台增支等政策形成的市州、县财力缺口,原则上通过一般性转移支付调节,支持市州、县因地制宜安排支出,增强基层政府统筹能力。健全完善县级基本财力保障机制及省对下农牧业转移人口市民化奖励机制。
第二节?加强人才队伍建设
构建多层次人才培养体系。将人才培养贯穿基础教育、职业教育、高等教育、继续教育全过程,加大在职在岗培训力度,加强急需紧缺领域专业人才培养。鼓励省属高校适度扩大教育、医疗等公共服务领域专业招生规模。支持职业院校加强家政、托育、健康、护理、养老、社会工作等领域专业建设。实施“技能中国—青海行动”,完善职业技能等级制度,提高技能人才待遇水平。健全职业技能竞赛体系,广领域、多渠道组织开展职业技能竞赛活动,拓宽技能人才选拔渠道。
鼓励引导人才向基层一线流动。省级各类人才计划和项目对艰苦边远地区和基层一线人才予以倾斜支持。实行事业单位工作人员基层工作经历制度。鼓励市州政府与高等院校签订政校合作订单培养人才协议,专门培养教育、卫生等方面专业人才。推进东西部协作等人才支援工作,深化省内人才智力对口帮扶,强化省属高等院校、科研院所、医疗卫生机构、国有企业与基层有关企事业单位“一对一”帮扶关系。鼓励省内东部地区职业院校面向涉藏地区招生,拓宽中职毕业生就读高职通道,打通高职晋升本科渠道。
深化事业单位人事和职称制度改革。按照分类推进事业单位改革要求,建立和完善更加科学的事业单位人事管理制度,落实事业单位人事管理自主权,完善事业单位聘用合同管理、公开招聘、岗位管理和交流制度。优化基层和艰苦边远地区专业技术岗位结构比例,完善基层专业技术人才评价标准,聚焦卫生等重点领域,常态化开展“定向评价、定向使用”职称评聘工作。畅通非公有制经济组织、社会组织和新兴职业等领域人才申报渠道,鼓励支持民营企业、社会组织参与职称评价。
第三节?优化土地要素供给
合理规划用地布局。强化国土空间规划对公共服务规划等各类专项规划的指导约束作用,在国土空间规划中合理布局各类公共服务设施,明确公共服务设施用地规模,分级分类为各类公共服务设施建设提供空间保障。
保障用地计划指标。在符合国土空间规划并严格控制新增建设用地总量的前提下,坚持土地要素跟着项目走,以真实有效的项目落地作为配置计划指标的依据,按照国家要求分级分类保障项目用地计划指标,提高用地计划指标实效。严格落实“增存挂钩”机制,新增建设用地计划指标重点保障非营利性教育、医疗卫生、体育、养老、保障性安居工程等公共服务设施项目建设。
依法保障各类主体用地。保障公共服务设施用地需求,符合《划拨用地目录》的,可通过划拨方式供地。社会力量举办的公共服务非营利性机构与政府举办机构享受同等用地使用政策,可以依法使用国有划拨土地或农民集体所有土地。鼓励企业自愿以出让、租赁方式取得土地。符合《关于扩大国有土地有偿使用范围的意见》等政策规定的公共服务领域采取政府和社会资本合作方式项目,可以利用国有建设用地使用权作价出资或入股建设。在符合相关法律法规的前提下,鼓励利用低效土地、房屋建设公共服务机构和设施。
第九章?加强规划实施保障
第一节?加强组织领导
充分发挥党总揽全局、协调各方的领导核心作用,把党的领导贯穿于推动公共服务高质量发展的全过程、各领域、各环节,坚持和完善统筹城乡的民生保障制度。突出政府主导作用,强化规划意识,细化规划任务,聚焦重点,精准发力,全面加强公共服务工作的整体性、系统性、协同性,形成齐抓共管的局面,保证工作有力有序有效推进。省发展改革委要加大对跨区域、跨领域、跨部门重大事项协调力度,会同相关部门审慎研究论证新增公共服务事项、提高服务标准等问题。各相关部门要按照职责分工做好行业发展规划、专项建设规划与本规划的衔接,深化政策解读,强化宣传引导,健全统计调查体系,定期分领域开展公共服务发展情况监测评估,推动重点任务、重点改革和重点项目有效落实。
第二节?强化监督评估
坚持科学性、客观性、全面性、时效性、灵活性原则,建立健全规划实施监测评估机制、动态调整修订机制和监督考核机制。各相关部门对规划实施情况实行动态监测评估,根据规划指标和任务科学编制年度发展计划,做好年度计划和五年规划的有效衔接。各级政府要加强绩效评价和监督问责,强化过程监管,把本规划落实情况纳入绩效考核。省发展改革委要会同省统计局等有关部门完善规划实施监测评估机制,积极做好本规划实施年度监测、中期评估和总结评估工作,重大情况及时向省委、省政府报告。
第三节?注重舆论引导
各级政府及各相关部门要建立政府主导与社会参与的良性宣传互动机制,坚持把宣传工作贯穿到公共服务政策措施制定和贯彻实施的全过程,做到同步策划、同步安排、同步实施。紧跟规划实施进程,深入宣传基本公共服务实施标准制定修订等政策措施,拓宽公众参与渠道,广泛征求社会意见,提高政策解读的针对性、科学性、权威性和有效性,引导群众正确理解、准确把握、达成共识,增强贯彻落实的自觉性。关注舆论反映,做好舆情监测预警和应对,定期开展公共服务需求分析和社会满意度调查,及时妥善回应社会关切,大力宣传各地区各领域的新做法、好经验,为推进公共服务高质量发展营造良好氛围。