各市、自治州人民政府,省政府各委、办、厅、局:
《青海省“十四五”消防事业发展规划》已经省政府同意,现印发给你们,请结合实际,认真抓好贯彻落实。
世界杯哪里下赌注办公厅
2021年12月28日
青海省“十四五”消防事业发展规划
目?录
第一章?规划基础…………………………………….......................................................................…………(4)
第一节“十三五”时期消防工作发展成果………....................................................................……(4)
第二节“十四五”消防工作面临的主要挑战………................................................................……(7)
第三节“十四五”消防事业发展的新机遇……….................................................................……(10)
第二章?总体要求…………………………………….......................................................................………(11)
第一节?指导思想…..........................................................................……………………………………(11)
第二节?基本原则……………..........................................................................…………………………(12)
第三节?主要目标………………………..........................................................................………………(13)
第三章?主要任务……………………………........................................................................………………(16)
第一节?消防法治体系建设……………….......................................................................……………(16)
第二节?火灾防控体系建设……………….......................................................................……………(18)
第三节?消防基础体系建设……………….......................................................................……………(20)
第四节?消防宣传教育体系建设…………….....................................................................…………(23)
第五节?消防信息化体系建设………………….....................................................................………(24)
第六节?消防综合保障体系建设…………………....................................................................……(26)
第七节?应急救援力量体系建设………………....................................................................………(28)
第四章?重大工程…………………………........................................................................…………………(33)
第五章?保障措施…………………………........................................................................…………………(39)
青海省“十四五”消防事业发展规划
消防安全事关人民群众生命财产安全,事关经济社会持续健康发展和社会大局稳定,规划好全省“十四五”时期消防工作,是深化改革、依法治国的客观要求,是保障全省经济社会发展的实际需要。为深入推进“十四五”时期我省消防事业发展,根据《中华人民共和国消防法》《青海省消防条例》《消防工作“十四五”规划》《青海省国民经济和社会发展第十四个五年规划和二〇三五年远景目标纲要》《青海省“十四五”规划编制工作方案》及有关法律、法规和政策规定,结合全省消防工作发展现状,编制本规划。
第一章?规划基础
第一节“十三五”时期消防工作发展成果
“十三五”时期,在省委、省政府的正确领导下,我省消防救援事业以习近平新时代中国特色社会主义思想为指导,砥砺奋进,攻坚克难,取得了长足发展,社会抵御火灾能力和综合应急救援能力明显增强,为保障社会和谐、服务经济发展发挥了重要作用。
———消防救援体制改革有序推进。按照《中央深化党和国家机构改革方案》和《组新中国成立/中华人民共和国成立家综合性消防救援队伍框架方案》要求,圆满完成全省消防救援队伍改制转隶工作,组建完成省、市州、县三级国家综合性消防救援队伍。深入学习贯彻习近平总书记在国家综合性消防救援队伍授旗仪式上的训词精神,始终坚持“五个不动摇”及“两严两准”建队要求,按照“边转制、边建设、边应急”的基本思路,整体设计,统筹实施,出台优抚优待、经费保障等配套政策文件,新时期消防救援队伍建设发展呈现新面貌。
———火灾防控体系建设成效显著。全面深化机构改革和消防执法改革,做好相关法规规章、规范性文件的立改废工作,以“双随机、一公开”监管为基本手段的新型监管机制逐步建立。高位开展“一法一条例”执法专项检查,消防工作全面纳入民生工程、平安青海、政务督查、绩效考核,派出所“五项制度”、村警联防、基层“网格化”、寺庙“一室一队伍”建设成效显著,“党政同责、部门负责、单位主责、社会协同”的消防工作新格局有效形成。“十三五”期间,全省未发生重大以上火灾事故,火灾形势持续保持平稳。
———应急救援力量建设迈出重大步伐。对照“全灾种、大应急”的职能需要,科学研判,制定《青海省消防救援总队应急救援作战指挥力量体系建设指导意见》(青消〔2020〕179号),明确8类灾害事故灭火救援作战力量编成标准,先后组建18支高层、地下、大跨度大空间、石油化工、公路隧道灭火救援专业队,32支地质灾害、山岳、水域救援专业队,成立省级综合应急救援机动支队和抗洪抢险救援队,有效应对了甘河化工厂火灾、湟源县工业园厂房火灾等灾害事故,圆满完成了门源64级地震、西宁“1·13”路面塌陷、玛沁滑坡等应急救援任务。省财政厅等五部门联合印发《青海省政府专职消防队伍建设管理办法》(青消〔2020〕81号),明确保障标准,提升薪资待遇,有效解决人员招不来、留不住的瓶颈性问题。
———应急救援信息化建设取得重大突破。建立完善城市重大灾害事故和地质性灾害事故救援应急通信系统、实战指挥平台,实现系统与平台对接,三级联网运行和数据加载汇聚,初步实现“一张图”指挥调度、展示分析和辅助决策目标,大幅提升指挥调度和应急响应水平。在一体化业务系统的基础上,立足实际和业务需求,在灭火救援、火灾防控和队伍管理等方面发挥了重要支撑作用。配备卫星通信车、轻型便携站、自组网、无人机、卫星电话、4G单兵、布控球、POC等关键装备,强化全员轮训、专业培训和岗位大练兵,狠抓拉动测试、实战实训和跨区域演练,磨合优化运行模式、保障机制和规程,初步构建了上下一致、运行有序的应急通信力量调度和联勤联动体系。
———应急救援基础建设取得重大进展。全省共投入资金23亿元,新建省级战勤物资储备库、海北、黄南指挥中心,4个战勤保障消防站、6个执勤消防站投入使用,完成24个基层消防站室内体能训练馆建设改造,全省灾害事故救援、应急处置保障能力显著增强。将应急救援装备建设和更新维护专项经费纳入省、市州级财政长效保障机制,共计投入约54亿元,新增消防车275辆,装备器材17万余件套,经费投入同比“十二五”增长58%,高尖端、专业化装备投入比例占经费总量的67%以上,装备配备标准化、系列化和通用化水平显著提升。消火栓与市政基础设施同步规划、同步建设,全省建成市政消火栓3786个、消防水鹤263个,44个县(市)、65个全国重点镇、32个其他镇全部完成消防规划修编。
———消防宣传教育水平显著增强。省有关部门及时将消防知识纳入公务员在职培训、三下乡和文明宣传重要内容。全省中小学校全面落实消防安全制度、教材、师资、课时。12379政府预警平台定期发布消防预警信息。各级政府行业部门链接消防网站。搭建“传统媒体—新兴媒体—社会媒介”三位一体宣传平台,开展“日提示、周专题、月警示”宣传教育。组建网格员、宣传大使、村警、驻寺干部消防宣传工作微信群,覆盖超95%的农牧村和社区。全省各消防救援站全天候开放。公众消防常识知晓率达到6351%。党政统抓、部门联动、社会参与、公益运转的社会化消防宣传教育格局成效显现。
第二节“十四五”消防工作面临的主要挑战
当前,消防救援工作整体滞后于经济社会发展,社会抗御火灾和其他灾害事故的整体能力仍然薄弱,消防基础设施建设还需完善,应急救援能力与实战需求还有很大差距,全民消防安全素质还有待进一步提升。
———消防安全责任制未闭环落实。消防工作责任传导不畅,消防安全综合监管未有效形成。部分基层政府重部署、轻落实,消防网格空转、失控漏管严重。部分行业部门重检查、轻整改,标准不高、执行不严,规范化管理未落到实处。部分社会单位重效益、轻安全,主体责任落实不到位,自我管理长期在低水平徘徊。
———公共消防基础建设欠账较多。“十三五”期间公共消防设施建设有了较大改善,但不少地区已编制的消防规划未严格落实,市政消火栓、消防通信等欠账问题仍然比较突出,尤其是农(牧)村消防水源建设明显滞后,成为影响消防安全环境稳定的突出问题。部分消防站建成时间久,功能布局不完善,全省特种灾害事故处置训练设施仍处于“空白”状态。消防救援装备整体配备不足、效能低下,消防车辆性能有待提升,各类专业救援队伍特种抢险救援器材功能单一、通用性差,无法满足日益复杂和专业救援任务的需要。
———火灾防控基础仍有薄弱环节。随着城市扩容提质、东部产业转移、兰西城市群发展等给消防安全带来新的风险隐患,重点领域(场所)治理不够精细、动态隐患边整治边反弹问题突出,城乡结合部、城中村“乱点”难以根治、火灾相对多发频发,“智慧消防”智能感知、动态评估、可视监测、精准预警运用层次相对较低,多重因素叠加,火灾隐患存量难消、增量难控、总量难降。
———专业救援能力还需全面提升。对标“全灾种、大应急”的职能定位,全省消防救援力量严重不足的问题依然突出。高层、地下、大跨度大空间、石油化工、公路隧道等复杂火灾扑救能力还不适应,地震、山岳、水域等专业救援力量亟需加强;多种形式消防队伍政策保障支撑不足,与国家综合性救援力量还未建立共训共练、救援合作机制;微型消防站和社会应急救援力量还未形成有效战斗力;灭火救援预案编制不规范,实效性还有待进一步加强。
———综合保障机制还不完善。全省经费保障水平不够均衡。消防救援队伍仍处于改革过渡期,队伍经费保障机制、优抚优待、医疗保障等配套政策尚未完全落地,适应消防救援职业特点的队伍建设发展各类保障机制有待磨合完善。
———公民消防安全素质仍需提升。消防宣传基础建设与公众对消防安全知识的需求不相适应,政府购买消防培训教育服务还未建立,消防安全教育培训不全面、不系统。行业部门消防宣传责任落实不到位,整体缺乏主动性、创新性,宣传信息互联互通机制仍不健全。社会力量广泛参与消防宣传公益活动的氛围还不浓厚,消防志愿服务活动的制度措施还不完善。社会消防安全文明程度还不高,儿童、老年、残疾及外来务工或留守人员等特殊群体宣传教育较为薄弱,消防安全知识、自救逃生常识和扑救初起火灾技能缺乏,容易成为火灾肇事者和受害者。
第三节“十四五”消防事业发展的新机遇
“十四五”时期,我国经济社会进入高质量发展阶段,新发展理念逐步深入、新发展格局加快形成、供给侧结构性改革不断深化,综合国力不断提升,国家高质量推动“一带一路”建设,我省生态文明高地建设开局良好,产业“四地”建设扎实推进,经济运行保持在合理区间,防范财政金融风险有力有效,民生保障水平持续提高,为消防救援事业改革发展带来前所未有的历史机遇。
———各级党委、政府高度重视为消防救援事业发展提供了坚强保障。党的十八大以来,习近平总书记对应急管理工作作出一系列重要论述,提出一系列新理念新思想新战略,深刻阐明了我国应急管理体制机制的特色和优势,科学回答了事关消防工作全局和长远发展的重大理论和实践问题,为消防工作提供了科学指南。党中央、国务院统筹安全和发展两件大事,践行“人民至上、生命至上”理念,为做好防灾减灾救灾工作提供了重要遵循。省委、省政府高度重视,为消防工作和消防救援队伍建设提供了强有力的保障。
———全省经济社会发展新格局为消防救援工作创造了新的契机。全省始终坚持稳中求进工作总基调,立足新发展阶段,贯彻新发展理念,构建新发展格局,坚持立足“三个最大”省情定位和“三个安全”战略定位,不断推进新时代青海建设发展。省委、省政府提出着力打造生态文明高地,建设世界级盐湖产业基地、国家清洁能源产业高地、国际生态旅游目的地、绿色有机农畜产品输出地等战略目标,更需优化消防安全资源调配和应急救援力量布局,为加强火灾防控体系尤其是公共消防基础设施等建设孕育了新机遇。
———科技创新成果转化为消防事业发展提供有力支撑。当前,科技创新与体制机制创新相互协调、持续发力,科技发展日新月异,新技术新装备新工艺新业态大量涌现,北斗导航国家数据中心青海分中心、大数据云计算和容灾备份基地有序建设,“5G+”、物联网、云计算、大数据等高科技手段深度集成运用,将有力助推风险管控、监测预警、监管执法、辅助指挥决策等能力提升,提高消防救援科学化、专业化、智能化水平,为推动消防救援事业跨越式发展提供了强大支撑。
第二章?总体要求
第一节?指导思想
以习近平新时代中国特色社会主义思想为指导,全面贯彻落实党的十九大和十九届历次全会精神,深入贯彻习近平总书记考察青海重要讲话精神,坚持“人民至上、生命至上”,坚持稳中求进工作总基调,完整、准确、全面贯彻新发展理念,更好融入和服务新发展格局,坚持总体国家安全观,统筹发展和安全,坚持问题导向,强化底线思维,按照“城市治理重在精细、农村治理重在精美、牧区治理重在精进”的总体思路,主动将消防工作融入经济社会发展大局,聚焦风险防控,强化综合治理,加快推进消防治理体系和治理能力现代化,全面提升消防救援能力和水平,坚决预防和遏制重特大火灾事故发生,为建设富裕文明和谐美丽新青海创造优良的消防安全环境。
第二节?基本原则
———坚持党的领导。坚持党对消防工作和消防救援队伍的绝对领导,在以习近平同志为核心的党中央坚强领导下,把党的政治优势、组织优势、制度优势转化为推动消防治理体系和治理能力现代化的发展优势。
———全面深化改革。按照党中央、国务院关于消防工作和队伍改革发展的决策部署,沿着习近平总书记指引的道路和擘画的蓝图,加快完善体制机制,着力推进理论创新、工作创新、技术创新,固根基、扬优势、补短板、强弱项,推动高质量发展。
———依法精准治理。系统完善消防法规标准,加强风险评估和监测预警,开展隐患排查治理,推动城乡区域协同发展,健全消防工作网络,普及消防知识,培树消防文化,筑牢火灾防范的人民防线。
———实施专业救援。按照“全灾种、大应急”要求,建强以国家综合性消防救援队伍为主力军的应急救援力量体系,健全应急响应机制,加强实战化、模拟化、基地化训练,提高核心应急救援能力和社会协同应对能力。
———强化科技支撑。融入科技强国和智慧城市建设,以科技信息化推进消防治理体系和治理能力现代化,优化整合各类科技资源,推进消防科技自主创新,加强关键技术研发和先进装备配备,提高消防工作的科学化、专业化、智能化、精细化水平。
第三节?主要目标
总体目标:到2025年,基本建成“统一领导、权责一致、权威高效”的应急救援能力体系,基本构建起与全面建成小康社会相适应的现代化消防治理体系和治理能力,防范化解消防安全风险和应对处置灾害事故的能力显著提升,火灾形势持续平稳,重特大火灾事故有效遏制,为经济社会高质量发展和人民美好生活提供有力的消防安全保障。
专栏1?青海省“十四五”消防事业发展主要指标


———消防治理能力大幅提升。全面完成消防执法改革任务,与国家治理体系和治理能力现代化相适应的法律法规体系、消防责任体系更加健全,新型消防监管机制完善运行,基层消防治理更加简约高效,风险隐患整治实现差异精准,公共消防设施实现城乡全覆盖、均等化,社会消防安全环境不断改善。大力实施全民消防安全素质提升工程,着力提高全民消防法治观念和消防安全意识,建立舆论引导、教育渗透、文化传播、全民参与的社会化消防宣传教育新格局。
———应急基础设施建设提档升级。科学编制、修订、实施好城乡消防规划。加强市政消防给水设施建设,市政消火栓建有率达到100%,完好率达到98%以上。完善我省消防站基础设施建设,解决与城市建设发展不相适应的问题,全面提高消防救援队伍处置灾害事故的保障能力。继续优化装备性能结构和配备体系,提升实战化配备、规范化管理和专业化人才水平,健全水域、沟渠、公路交通、受限空间等特殊灾害事故处置的训练设施设备,促进消防救援核心战斗力生成模式转变。建立各市州级物资储备库,完善战勤保障体系,为处置重特大灾害事故提供有力支撑。
———信息化引领作用不断凸显。大力推进物联网、大数据、人工智能等技术与业务工作的深度融合应用,建成智慧协同、实用高效的业务应用体系,全面形成“体系架构先进合理、标准规范科学实用、基础设施集约高效、数据资源汇聚共享、应急通信融通可靠”的消防信息化新格局,提升消防工作效能和信息化服务水平。同时,通过业务系统重塑优化和深度应用,支撑实现火灾防控多元共治、应急救援科学智能、队伍管理正规精细、公众服务普惠便捷,实现“全面赶超,跨越发展”的目标。
———综合保障体系持续稳固。完善经费保障内容,明确保障标准,确保全省地方消防经费保障与经济社会发展水平相适应。不断健全完善固根本、管长远的优抚优待工作体系,努力让优抚优待对象受到全社会尊重、让消防救援职业成为全社会尊崇的职业。
———综合应急救援能力稳步提升。对标主力军、国家队职能定位,综合救援、专业救援、社会救援力量布局更加合理,科学高效应对处置“全灾种、大应急”的机制能力有效形成,指挥调度、专业救援、综合保障效能显著提升,努力实现“指挥调度高效、力量集结快速、作战本领高强、综合保障有力”的总体目标,全面提升综合救援和攻坚打赢能力。
第三章?主要任务
“十四五”期间,以全面提升灭火救援综合能力和社会火灾防控水平为目标,以加强消防基础建设、能力建设、机制建设为切入点,切实推动形成严密完备、公开公正的消防法治体系,综合治理、科学系统的火灾防控体系,结构优化、配套完善的消防基础体系,立体新颖、平稳有序的消防宣传教育体系,精准高效、安全可靠的消防信息化体系,协调有序、保障高效的消防综合保障体系,反应迅速、素质过硬的应急救援力量体系。
第一节?消防法治体系建设
一、健全法规标准体系。紧紧围绕全省消防工作和消防救援队伍改革发展,建立健全与青海省经济社会发展和消防安全形势相适应的地方法规规章、技术标准体系。结合《中华人民共和国消防法》《中华人民共和国国家综合性消防救援人员法》等国家消防法律法规和标准制修订进程,开展全省法规规章、行政规范性文件、技术标准的立改废释。鼓励各市州积极开展地方消防立法,着力解决制约消防安全的突出问题。针对风光储能、仓储物流等新产业、新业态,以及重点风险领域和防控薄弱环节制定地方消防技术标准。建立青海省消防标准化技术委员会,健全工作机制,深化标准化工作交流。加强对消防法规标准贯彻实施情况的监督检查,开展实施效果评估。
专栏2?消防法规标准制修订清单

二、深化消防执法改革。完善以“双随机、一公开”监管为基本手段、重点监管为补充、信用监管为基础、“互联网+监管”为支撑、火灾事故责任调查处理为保障的新型消防监管机制。全面推行公众聚集场所消防安全告知承诺管理。强化消防技术服务机构日常消防监督检查和专项检查,升级管理平台,综合运用信息化、信用评分等手段,对消防技术服务机构从业条件、执业过程、服务质量等实施全流程监督,推动行业自律、诚信执业,促进行业健康发展。深化消防“放管服”改革,优化消防执法营商环境,全面融入“一网通办”等政务服务平台,探索开展在线申报、网络许可、电子发照等便民措施。通过地方政务系统共享证照、许可等信息,不再要求单位和个人提供,全面推行同城通办、容缺受理、邮寄送达等便民利企服务。
三、强化消防责任追究。制定实施《青海省火灾事故调查处理规定》,建立健全火灾事故调查处理机制,根据火灾事故等级由消防救援机构牵头组织实施火灾事故调查,按照延伸调查工作要求,依法依纪追究事故责任。建立健全火灾事故调查处理信息通报和评估制度,对较大以上火灾事故开展火灾事故原因分析、事故责任追究及整改措施落实情况评估,推动地区、行业、单位提升火灾防控水平。
第二节?火灾防控体系建设
一、逐级落实消防安全责任。认真贯彻《青海省消防条例》《青海省消防安全责任规定》,各级政府落实年初签约、政务督查、年底考核、约谈问责四项制度,建立“双定期”机制,每年召开常务会、办公会协调解决重大消防问题,下级政府每年向上级政府报告消防工作。各级消防安全委员会设立常态运行的办公机构,健全会商研判、联合检查、情况通报机制,每半年召开联席会议,形成综合治理合力。各部门将消防安全纳入行业法规政策、规划计划和应急预案,纳入日常管理、检查督办、考核评比等内容,加强行业领域条线源头监管,重点行业实现消防安全管理“标准化”。在单位全面推行风险隐患“自知、自查、自改”、公示承诺和风险申报制度,强化“四个能力”建设,健全自主管理机制,分岗分级培养“消防安全明白人”,连锁经营(集团)企业建立消防管理制度标准体系,公众聚集场所投保火灾公众责任险。
二、坚决防范重大消防风险。按照“政府制定标准、单位自查自改、行业集中排查、消防执法检查”综合监管模式,扎实开展消防安全专项整治三年行动,逐步建立从根本上消除风险隐患的管理责任链条、火灾防控体系和监测预警机制。分行业、分领域开展专项治理,集中整治老旧小区、大型商业综合体、电动自行车、外墙保温材料、彩钢板建筑、加工作坊、“三合一”、物流仓储等场所领域的消防安全突出问题,跟进治理清洁能源特色产业和新型商业、新型业态消防安全新问题。宗教活动场所落实移灯改电控火、集中食宿供暖和“智慧消防”建设等防控措施。综合运用挂牌督办、集中约谈、媒体曝光、技术帮扶、行业函告和失信惩戒等措施集中治理重大(区域)火灾隐患。
三、统筹推进城乡消防治理。综合考虑城市扩容、撤县建市和产业转移带来的消防安全风险,健全与“城市治理重在精细、农村治理重在精美、牧区治理重在精进”相适应的治理体系。将消防纳入国家安全发展示范城市创建、市域社会治理现代化试点和城市体检内容,分级分批评估消防安全风险,因情施策强化源头治理,严格管理高层地下建筑、大型商业综合体、化工企业的消防安全,打通生命通道,拆除私搭乱建,管好群租群居,改善城乡结合区域消防现状,有效治理消防安全“城市病”。依托乡村振兴战略、高原美丽城镇(乡村)建设,推进消防基础设施建设和消防安全改造,规范燃煤燃炭燃粪和用火用电用油管理,同步强化易地扶贫搬迁安置场所火灾防控,逐步改善农村牧区消防安全条件。“十四五”期间,高质量完成棚户区、老旧小区消防基础类改造项目,在小微场所、合用场所、出租屋安装简易喷淋和独立式火灾报警装置,在农村牧区规划建设消防器材配置点。
四、完善基层群防群治网络。结合乡镇街道综合执法体制改革,明确消防安全管理机构,委托履行消防监督执法权,有条件的地区在乡镇街道设立消防工作派出机构、消防安全委员会。将消防安全融入社会治安防控体系,健全消防监督力量与街道、社区、派出所等基层组织的责任捆绑机制,细化量化各方管理职责和具体任务,做实消防安全“民呼我应、网格发现、社区呼叫、分级响应、协同处置”机制。分类制定适用不同场所、不同人群的隐患排查标准,强化业务培训和综合保障,打造线上线下举报投诉受理网络,发动街(巷)长、村警、保安、治安联防员、人民联防“红袖标”等基层力量积极参与,构建消防安全群防群治格局。
第三节?消防基础体系建设
一、夯实公共消防安全基础。开展城乡消防规划修编,将消防安全布局、消防水源、消防车通道、消防救援站、消防救援基地等纳入国土空间规划,有效保障规划落地。将消防水源、消防车通道建设纳入青海省高原美丽城镇建设、“畅通城市”工程、城市“微改造”工程、城市“夜间经济”发展工程和精美乡村建设工程,同步推进实施。推动智能市政消火栓系统应用,落实市政消火栓建设、管理、维修保养制度,消火栓完好率达到98%以上;无市政集中供水或供水能力不足的地区,设置消防取水点或建设消防水池等取水设施;较大规模的商业密集区、物流仓储集中区等火灾高危区域规划建设专职消防队、消防水鹤。全面加强基层训练设施建设,完善战勤保障基础设施,推进老旧消防站翻建。开展城市消防安全风险评估,围绕缩短灭火救援响应时间,科学合理布局小型消防站,织密消防救援站网络。
专栏3?消防规划建设清单

二、推动灭火救援装备提档升级。“十四五”期间,继续优化装备性能结构和配备体系,通过提升实战化配备、规范化管理和专业化人才水平,促进消防救援核心战斗力生成模式转变。
配齐消防救援站基础装备。深入开展装备建设评估论证,及时制(修)订装备建设规划和配备标准。配齐消防救援站灭火救援专业作战单元和编队装备,推进装备统型建设,优化消防车辆安全、机动性能和多功能用途,实现个人防护装备升级换代。强化消防车辆、仿真模拟训练系统和训练专用装备运用,提升人装有机结合训练成效。
加强灭火攻坚装备配备。针对高层建筑、地下工程、大型综合体、石油化工等特殊场所火灾扑救需要,加强灭火攻坚装备建设,重点配备大跨度举高、高空破拆、高层供水、远程供水、高风压排烟等特种消防车辆和内攻搜救、便携破拆、消防机器人、远距侦检等攻坚装备,全面提升装备实战化配备水平。加强各类灾害事故专业装备配备。针对水旱、气象、地震、地质、森林草原火灾、重大生物等自然灾害救援和突发公共卫生事件处置等任务,加强复杂恶劣环境和极限条件下的应急救援专业装备建设,重点配备搜寻救护、挖掘清障、应急排涝、坝体消融、铲冰除雪、远程投送、洗消防疫等专业装备,加快形成适应“全灾种、全地形、全天候”条件下的遂行救援装备系列。
三、强化消防科学技术支撑。加强消防科研工作,整合人力、信息和服务资源,建立消防救援机构与高等院校、科研院所以及大型消防企业共同投入、优势互补、联合攻关的政产学研用协同创新机制。开展消防科技成果示范应用基地创建,推动消防成果转化应用。结合全省实际研发适应高寒、高海拔地区的新型防灭火设施、应急救援特种装备,为新形势下消防救援工作提供强有力的技术保障。建立青海省能源与储能安全中心,着力解决影响制约能源和储能领域高质量发展的瓶颈性难题,为全国能源和储能消防安全工作提供参考指引。建立火灾调查技术中心,深入开展火灾原因分析和无证分析技术的研究。聚焦风光储能、仓储物流等新业态、新产业,重点加强物联网远程监控、智慧消防用电以及智能消火栓系统等产品研发。
第四节?消防宣传教育体系建设
一、强化消防宣传工作基础建设。完善应急消防科普基地建设,打造布点科学、便民利企、服务宣传并重的科普实践基地。在西宁建设1个国家级消防科普教育基地,其余各市州、县(市、区、行委)分别建立市州、县级消防科普教育基地,每个县(市、区、行委)消防救援站达到对外开放标准,依托消防科普教育基地管理云平台,全面推广消防体验场馆网上预约。加强公共场所消防宣传阵地建设,每个市州建设1个消防文化主题公园,每个县(市、区、行委)设置1条消防宣传主题街道。各乡镇、街道、社区、大型商业综合体、中心学校设置消防常识普及宣传点。各市州每50万城镇人口配备1辆标准型以上级别的消防科普宣传车,达不到50万人口的市州至少配备1辆,鼓励县(区)配备简易型消防科普宣传车,定期开展普及性宣传活动,提升城乡居民消防安全意识和自防自救能力。
二、创新社会消防宣传工作机制。大力实施全民消防安全素质提升工程。深入开展消防宣传“五进”工作,深化安全生产月、119消防宣传月等主题宣传活动。将消防法律法规纳入青海省“八五”普法宣传范畴。完善消防志愿者注册、培训、宣传工作机制,注册消防志愿者达到常住人口的2%,每年对志愿者开展培训,省、市州、县三级开展志愿者活动分别不少于2次、6次、12次。结合每年中央和省委一号文件政策宣讲,积极推进农村地区知识常态化“巡回下乡”。各地每年利用“全民消防安全学习平台”组织学习人数不少于常住人口的5%,重点单位全员学习。持续深化行业部门预约培训,每年组织各行业部门开展预约培训。开展119消防奖评选表彰活动,培树、宣传消防英雄模范和热心消防公益事业的社会人士,推动消防公益事业发展。依托公众消防安全素质分析管理平台,开展消防知识学习和能力测评。
三、推动消防新闻宣传提质增效。打造省、市州、县三级联动消防媒体矩阵,完善省级消防宣传融媒体中心、市州消防新闻宣传中心、县(市、区、行委)消防新闻宣传站建设,实现消防融媒体中心横向与各级媒体信息互联,纵向与市州消防新闻宣传中心、县(市、区、行委)消防新闻宣传站互通。建成消防宣传全覆盖的社会化网络体系,依托政府行业网站、新闻媒体资源、社会公益组织和商业宣传平台,常态化开展消防安全提示警示。引导电商、快递、电信运营等企业参与消防宣传,扩大消防宣传覆盖面。开展优秀消防文艺作品的征集、评选、推广活动,鼓励社会力量参与消防文化宣传,创作消防题材文艺作品,打造消防宣传文化品牌。
第五节?消防信息化体系建设
一、全面建成新型消防信息化框架体系。全面建成“通信可靠、开放融合、应用丰富、易用高效、移动性强”的消防信息化生态体系,实现技术架构、数据架构、应用架构的统一规范,全面推进信息化业务系统的标准化改造,完成先进信息化体系转型,打造“可插拔、松耦合、易迭代、智能化”的新一代信息化支撑平台,为新时代应急救援工作提供强有力的信息化保障。
二、打造综合性应急救援“智慧大脑”。搭建灾情定位精准、回馈形式多样、敏捷高效联动的智能化接处警系统,全面提升接处警效率;打破传统的指挥调度固有模式,研发数据信息高度集中、大数据分析充分应用、专题算法模型高度融合的智能指挥决策系统,将实时监测、灾情研判、战时指挥、战后总结全面纳入智能指挥决策体系;打造新型智能指挥中心,健全与智能指挥系统运行相配套的应急响应、分工协作、指挥调度、前后方协同及战后总结等指挥工作机制,提高指挥系统的科学性、精准性、实战性。
三、重构正规精细的队伍管理和综合保障信息系统。基于互联网思维,在统一架构和标准服务下,运用物联网、移动互联网、行为识别等信息化手段,自主研发所需系统,自动化、智能化、移动化采集人、车、物及行为等数据,实现消防救援队伍、人员管理全过程记录,绩效评价多维度分析,财务管理全流程监控,车辆装备全要素管理,营房管理全过程掌控,切实提升工作效率、降低劳动强度。同时,聚焦实战需要,建立科学高效的战勤保障体系,将人、车、装备、物资等动态数据,全面应用于作战指挥全过程,充分发挥系统和数据效能。
第六节?消防综合保障体系建设
一、加强应急战勤保障体系建设。完善战勤保障力量编程标准,制定储备库管理规定,编制战勤保障程序,推动战勤保障工作规范化运行。研究模块化储运模式,推进全省战勤保障库模块化建设,加大模块化运输车购配力度,实现高效、快捷的模块化运输模式。建设战勤保障可视化数据管理系统,实现战勤保障全过程信息动态采集,提高战勤保障智能化和自动化水平。加强战勤保障人才培养和人员补充力度,塑造战勤保障尖刀队伍。配齐战勤保障库储备器材和遂行保障器材物资,配全保障型车辆,搭建战勤保障物资调集大数据共享平台。建立青海省消防救援总队职业健康中心,提高消防救援队伍职业健康保障水平和应急救援卫勤遂行保障能力。
专栏4?战勤保障项目建设清单


二、加强应急通信保障体系建设。持续深化应急通信保障能力建设,强化测试性和研讨型训练,加强复杂恶劣环境下的实战实演,加强消防救援站直调直报训练,磨合完善保障规程和工作机制,打造一支技术过硬、随需而应的应急通信保障队伍。优化应急通信装备配备结构和布局,配齐关键通信装备,大幅提升应急通信装备智能化、轻型化、集成化、模块化程度,以及通信网络的承载能力、抗毁能力,通过快速灵活机动部署、战时网络智能切换、通信组网弹性延展等方式,实现智能化全感知、可视化全融合和无缝遂行指挥,全面提升“全天候、全地域、全灾种”应急通信保障能力。
三、强化消防职业荣誉保障。完善符合消防救援高危职业特点的保障机制,严格执行《关于进一步做好全省消防救援队伍人员优抚优待工作的通知》(青应急〔2020〕66号)要求,强化落实工资待遇、伤亡抚恤、家属随调、子女教育、交通出行、看病就医、住房保障等优抚优待政策。建立工作目标责任制,把优待政策落实情况纳入政府年度工作绩效考评范畴,作为参加双拥模范城(县)、模范单位和个人评选的重要条件,作为文明城市、文明单位评选和社会信用评价的重要依据,持续推动优抚优待工作落地见效。强化精神褒扬和荣誉激励,切实加大对消防救援队伍的表彰力度,提升消防救援队伍社会尊崇度和职业荣誉感。持续深化“大美青海·魅力队站”八项工程建设、使用、管理,营造拴心留人环境,发挥文化育人作用。
四、加强消防经费保障机制建设。各地区和有关部门要按照中央和地方财政事权和支出责任划分原则,严格落实《青海省消防救援队伍经费管理实施细则》(青应急〔2020〕66号),进一步健全权责明确、规范高效、分类负担、分级保障的经费长效保障机制,落实各级财政负担的消防救援干部、消防员及政府专职消防队员经费,确保工资政策落实落地。对标“全灾种、大应急”需要,加大经常性项目支出经费和装备购置、器材设备购置、应急物资储备以及多种形式消防队伍建设等特定目标类项目经费的保障水平。建立省级支持县级财力困难地区消防救援站建设和向艰苦偏远地区消防救援站倾斜机制,切实保障消防工作需要。
第七节?应急救援力量体系建设
一、加强应急指挥调度体系建设。进一步完善滚动会商、预警预判、应急响应、统筹协调等工作机制,建立联合指挥、灾情速报、信息通报、数据资源共享制度,健全各类灾害事故力量调度方案,构建统一指挥、反应灵敏、协调有序、运转高效的指挥调度体系;公安、交通、住建、自然资源、水利、气象、医疗等部门将优势数据信息资源汇接至消防指挥中心,推动省、市两级消防指挥中心与应急指挥中心深度融合、资源高度共享;及时掌握、准确判断突发事件发展态势,为各类灾害事故处置提供灾害预警、风险评估和全方位、全过程决策依据。
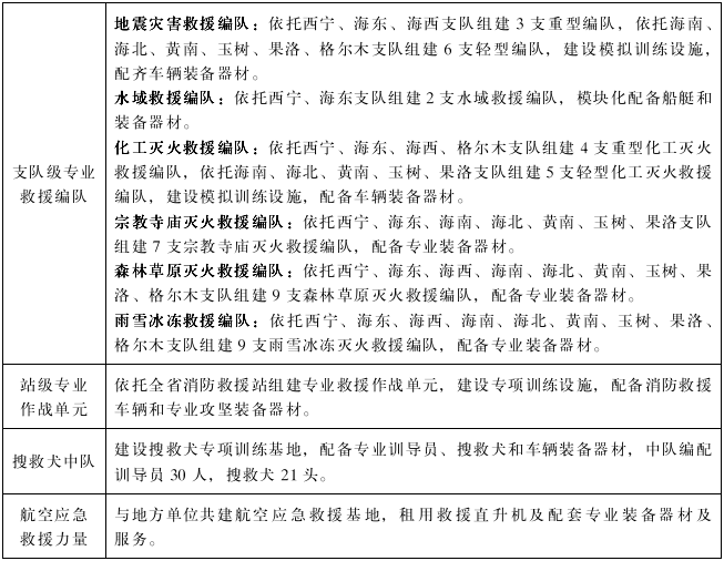
二、建强全省消防救援专业攻坚力量。坚持应急救援主力军和国家队发展定位,立足省情和灾害事故特点,紧盯高层建筑、地下建筑、大型综合体、石化企业、宗教寺庙、养老服务机构、幼儿教育场所、文物古建筑、标志性建筑、交通隧道等10类主要火灾类型,以及地震、山岳、水域、雨雪冰冻、森林草原等特种灾害救援类型,按照“1+N+X”模式,建精总队级跨区域增援专业队,重点承担覆盖全省域、西北跨区域应急救援任务;建强支队级专业救援编队,承担本地区典型灾害事故处置;建实站级专业作战单元,承担辖区首战攻坚;依托世界杯哪里下赌注消防救援支队组建搜救犬中队,满足全省地震救援队伍搜救需求;加强航空力量与消防救援队伍融合发展,提升应对各类灾害事故快速机动、全域救援能力。
三、加强多种形式消防救援队伍建设。立足多种形式消防救援队伍作为辅助补充力量的定位,按照“全面覆盖、注重实效、标准适当、就近可及”的原则,大力发展专职消防队、志愿消防队和微型消防站,支持发展社会应急救援力量。大力发展政府专职消防队。推动各级政府落实《青海省政府专职消防队伍建设管理办法》(青消〔2020〕81号),按照《城市消防站》建设标准,通过招聘政府专职消防队员的方式,补齐城市消防救援站人员缺额,2022年完成1020名政府专职消防队员招聘计划。“十四五”期间,根据城市扩容实际和各地新建队站情况,拟制招聘计划,及时补充消防站人员缺额。推动政府专职消防队员职业技能鉴定工作,对标“国家队”建设标准,“十四五”末达到100%持证上岗工作目标。
专栏5?政府专职队建设清单

依法建立企业专职消防队。按照《中华人民共和国消防法》《公安部、国家发展改革委、工业和信息化部等关于规范和加强企业专职消防队伍建设的指导意见》,督促指导全省37个企事业专职消防队进行规范化建设,符合建队条件的新增企业依法依规建设企业专职消防队伍,危化品企业建强工艺处置队,配齐配强人员、车辆装备,积极拓展职能,发挥灭火救援综合效能。
积极发展乡镇消防队。在全省23个重点镇建设乡镇政府专职消防队,继续鼓励支持志愿消防队伍建设,在未建立专职消防队的乡镇和常住人口超过1000人的行政村、自然村按标准建设志愿消防队,指导队伍开展日常消防宣传、防火巡查和初起火灾扑救等火灾防控工作。
全面普及微型消防站。以救早、灭小和“3分钟到场”扑救初起火灾为目标,在未建专职消防队且设有消防控制室的重点单位,以及街道、社区全面建设微型消防站,并督促指导全省微型消防站进行规范化建设,开展日常防火巡查和初起火灾扑救等工作。
支持发展社会救援力量。省应急管理、民政、消防等部门建立完善社会应急救援队伍机构注册、能力测评、组织指挥、救援行动、激励措施、救援补偿等相关政策,促进队伍有序良性发展,提升救援能力。
四、提升综合应急救援实战能力。健全训练培训、鉴定认证、灭火救援预案三大机制,提高队伍综合应急救援实战能力。继续做好整建制消防站基地化轮训,在围绕高层地下建筑、大型综合体、石化企业、宗教寺庙、地质、山岳、水域等类型灾害专业救援训练基础上,拓展沟渠、狭小空间、轨道交通、森林草原、雨雪冰冻、工程机械等应急救援轮训内容,开展整建制消防站比武竞赛,推动训练模式从处置“单一灾种”向“全灾种”转型。组织初、中、高级指挥员能力分级考评和消防员职业技能鉴定工作,实行持证上岗,加强企业、乡镇专职消防队员职业技能鉴定,2021至2025年,全省企业和乡镇专职队员持证上岗率分别达到30%、50%、70%、85%、100%。强化战训骨干、专业人才队伍培养,建立地震、山岳、水域等专业救援技术资质认证,截至2025年底,专业救援作战单元指战员取得相应资质认证率达到100%。推动预案模式转型,统一预案“一张图”编制标准,加强作战对象、作战环境基础信息采集能力建设,形成职能演化、贴近实战的“全灾种、大应急”预案体系。推动国家综合性消防救援队伍与多种形式消防救援队伍建立共训共练、救援合作机制,发挥好各方面力量作用,每年定期召开专家联席会议和开展区域性、大联动的灭火与应急救援综合演练,提高快速响应和联合作战能力。
五、大力提升队伍正规划建设水平。聚焦战斗力生成,坚持“五个不动摇”,遵循“政治建队、改革强队、依法治队”的抓建思路,做好全省消防救援队伍正规划建设五年规划,按规划稳步推进实施。深入实施国家综合性消防救援队伍条令纲要,重塑“执勤、训练、工作、生活”四个秩序。加强安全基础建设,建齐建强13项安全设施设备,将现代科技手段作为提升队伍安全防控能力的重要抓手,确保队伍安全稳定。研发队伍智能管控系统,按照“顶层设计、试点先行、分步推进、全面达标”的原则,科技赋能队伍管理,智能规范队伍秩序,走出一条具有青海特点的正规划队伍建设新路子。
六、加强高素质人才队伍建设。立足国家综合性消防救援队伍正规划、专业化、职业化需求,实施人才强队战略,建设“一专多能、专常兼备”的消防救援人才队伍。按照专业岗位和职级梯次建立健全优秀年轻干部库,全面推进“蓝焰英才”工程。科学制定年度培训计划,分级分类举办干部岗位培训,联合各级党校建立领导干部联训机制,会同省内高校开展学历教育、委托培训、实习实践、毕业生输送等领域合作。支持鼓励指战员参加在职学历教育和社会技能培训鉴定,加大消防救援队伍高中级专业技术干部培育力度,2023年,全省中级专业技术职务干部编配率达到100%;2025年,全省高级专业技术职务干部编配率达到80%以上。
专栏6?新时代高素质专业人才培育工程任务清单

第四章?重大工程
以实施七项重大工程为载体,推动“十四五”消防工作规划目标全面落实。重点工程实施前,须编制具体实施方案,明确建设目标、建设内容、进度安排等内容。
一、火灾防控体系建设工程。立足“从根本上消除事故隐患”,推动消防安全知责明责、履责尽责、督责问责,建立运行专家评估制度和消防诚信体系,开展行业消防安全标准化管理标杆建设、重点领域消防安全能力提升行动,创新打造省、市州、县三级“智慧消防”风险防范模式。
专栏7火灾防控体系建设工程任务清单


二、消防救援专业攻坚力量建设工程。建强地震、水域、化工、宗教寺庙、森林草原、雨雪冰冻等典型灾害事故专业攻坚力量,重点建设2支总队级跨区域增援专业队,45支支队级专业救援编队,多个站级专业作战单元,建成覆盖全省、专业精干、机动性强、综合效益高的“1+N+X”的类型灾害事故专业救援力量体系。依托世界杯哪里下赌注消防救援支队组建搜救犬中队。与地方单位通过合作建设、购买服务等形式发展航空应急救援力量。
专栏8?消防救援专业攻坚力量建设工程任务清单


三、政府专职消防队伍建设工程。适应新型城镇化、城乡一体化快速发展,加大灭火和应急救援服务供给。在全省23个重点镇建设乡镇政府专职消防队,填补消防救援力量空白。开展政府专职消防队达标建设活动,乡镇政府专职消防队达到乡镇消防队国家标准。
专栏9?政府专职消防队伍建设工程任务清单

四、消防队站及基础设施建设工程。根据未来5年全省消防救援实际需求,本着因地制宜、填平补齐、远近结合、统一规划、统筹建设、适度超前的建设思路,“十四五”期间全省开展培训中心、指挥中心、消防站、战勤保障站、附属用房等34个项目的建设工作。
专栏10?消防队站及基础设施建设任务清单

五、应急救援装备建设提升工程。加强复杂恶劣环境和极限条件下的特种攻坚装备配备,配齐配强高层建筑、地下工程、大跨度建筑、石油化工、森林草原等特殊火灾扑救装备,水旱灾害、气象灾害、地震灾害、地质灾害、森林草原火灾、重大生物灾害等自然灾害救援和突发公共卫生事件处置等任务需要的关键装备,加强藏区基础灭火救援装备和战勤保障装备配备。建设省级消防救援装备维修中心,配备车辆维修装备。
专栏11?应急救援装备建设提升工程任务清单

六、应急通信保障建设提升工程。完成消防指挥调度网至应急指挥信息骨干网的整体接入,实现互为备份、上下贯通,将指挥调度末端逐步延伸至多种形式消防救援队伍。沿用公安350M无线通信系统覆盖城市通信,以公网无线通信为补充,利用应急370M频率,推进应急指挥宽窄带无线通信网建设,保障无线通信网正常运转。将消防“物联网”接入消防智能接处警和智能指挥系统。
专栏12?应急通信保障建设提升工程任务清单

七、公众消防素质提升工程。分级分类建设省、市州、县(市、区、行委)应急消防科普教育基地和宣传点,完成覆盖全省的应急消防科普教育场馆体系建设,通过“互联网+”模式,实现数据互通、资源共享,打造消防安全基础知识普及、常见火灾处置和疏散逃生体验、消防设施运行原理、消防历史文化展现、消防产品校验和火灾实验等为一体的综合型消防科普实践基地。完善省级消防宣传融媒体中心、市州消防新闻宣传中心、县(市、区、行委)消防新闻宣传站建设,实现消防融媒体中心横向与省内媒体信息互联互通,纵向对市州、县(市、区、行委)消防新闻宣传中心、消防新闻宣传站的指挥调度。
专栏13?公众消防素质提升工程任务清单

第五章?保障措施
一、加强组织领导。各级政府要高度重视消防救援事业发展,加强消防工作组织领导,主动将消防工作融入国民经济社会发展全局,明确责任部门、工作标准、完成时限、推进措施,统筹推动规划各项工作的分解落实,确保各项目标如期完成。各部门各单位要做好规划内容的统筹衔接,明确规划建设任务,加强工作指导,确保规划落地落实。
二、加强保障机制。各级政府要完善消防经费保障机制,加强中央、地方财政专项资金使用管理,鼓励社会资金投入,加大对艰苦边远地区的消防经费保障力度,确保经费落实到位、项目落地实施。各级有关部门要将本规划作为今后五年履行消防安全职责、审批消防建设项目和安排政府投资的重要依据,发展改革、财政部门要将消防重大任务、重点工程和重要项目纳入本部门专项规划,实现规划目标一致、任务统一、工程同步、政策配套;自然资源部门要按照国土空间规划,预留消防站、训练基地等项目规划建设用地,保障项目建设落地;财政部门要将消防事业发展经费列入本级政府财政预算,切实资金使用效能。
三、加强考核问效。适时组织开展规划年度监测分析、中期评估和总结评估,及时掌握实施进展和成效,加强评估结果应用,确保规划目标任务全面落实。建立健全评估考核制度,加强规划实施考核监督和激励约束,落实规划实施情况动态监测。各级政府将规划推进落实情况作为政府目标责任制考评和政务督查重要内容,突出抓好重点项目督查督办,强化规划实施进度的动态监管,定期通报规划实施情况,制定并落实改进计划。